电脑桌面
添加小米粒文库到电脑桌面
安装后可以在桌面快捷访问

重庆马玲说课稿VIP免费

重庆马玲说课稿_第1页
1/7
重庆马玲说课稿_第2页
2/7
重庆马玲说课稿_第3页
3/7
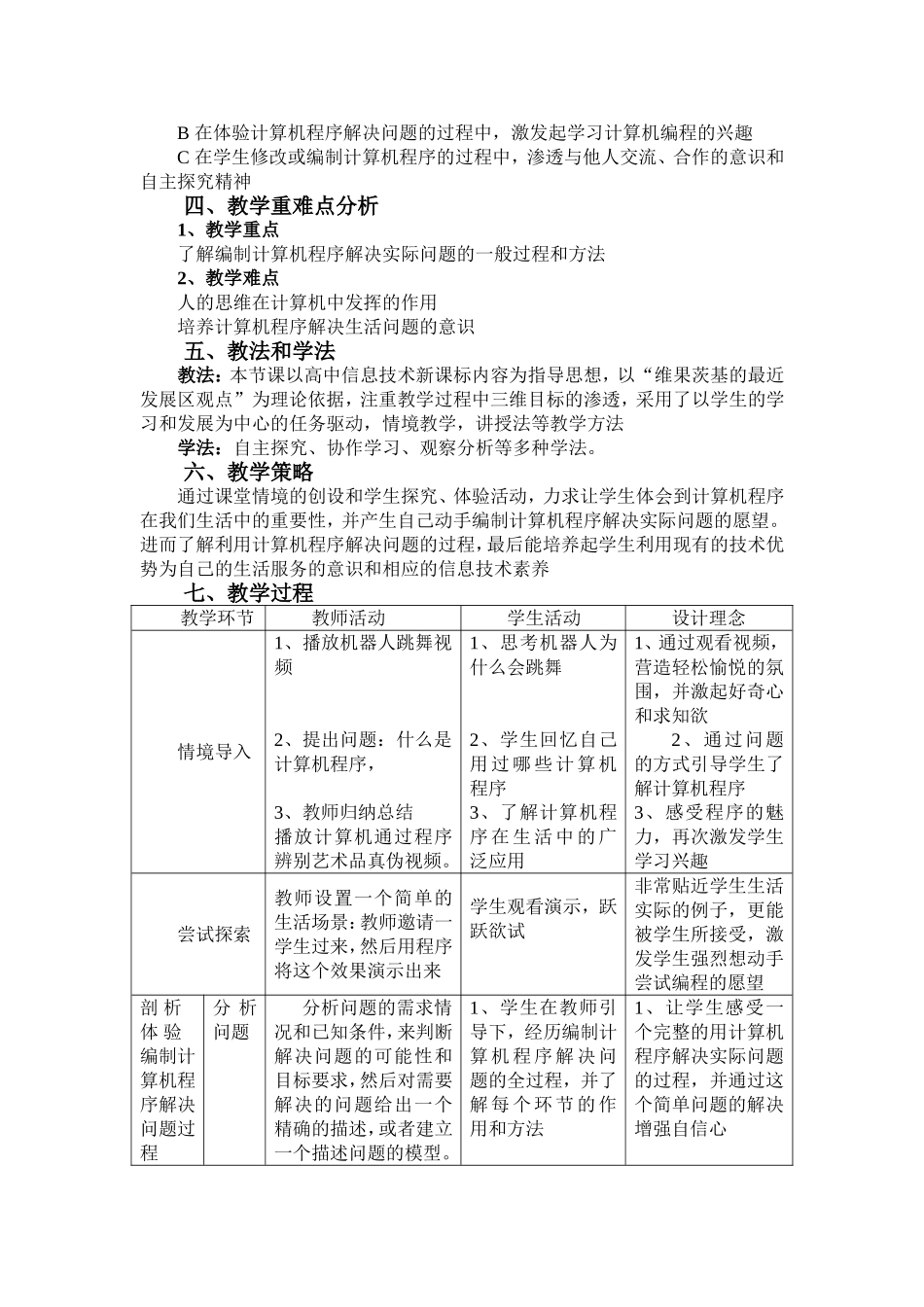
《4.1编制计算机程序解决问题》教案重庆市巴县中学:马玲一、教材分析1、新课标要求本节内容是广东教育出版社必修模块《信息技术基础》第四章第一节,课程标准要求初步地掌握计算机进行信息处理的几种基本方法,认识其工作过程与基本特征。2、本节的作用和地位本节是在体验了大众信息技术工具对信息进行加工处理的基础上的一个发展,是学习计算机解决问题的方法的延续,与第三章内容紧密相联。同时也是计算机程序解决问题基本过程的入门介绍,是选修模块《算法与程序设计》的概述和引子。因此,能否通过本节课学习来激发学生对计算机程序设计的兴趣,将直接关系到选修课《算法与程序设计》的顺利开设。3、本节主要内容介绍使用计算机解决实际问题的方法是多种多样的,除了可使用文字处理、图表处理或多媒体等加工软件进行信息处理以外,直接使用计算机程序解决实际问题也是一种基本方法。本节教学安排为2课时,本课是第一课时,主要是让学生了解计算机程序的魅力,激发学习兴趣,通过亲身体验简单的程序,了解编制计算机程序解决实际问题的一般过程和方法,第二课时将带领学生体验程序的编制环境,了解程序的基本元素,从而进一步认识编制计算机程序解决问题的基本方法二、学情分析1、高一学生已经具备有一定的计算机使用经验,但大多数与常用的工具软件和网络有关,对于计算机编程知识,他们以前很少或者根本没有接触过。同时,因为陌生,他们往往会把其看得非常神秘而遥不可及。因此,怎样展现计算机程序的魅力,联系学生的生活实际,从他们感兴趣的方面入手创设情境,更能激发起学生的学习兴趣和主动性。2、高中学生已经具有较强的逻辑思维能力和分析解决问题的能力,可以超越简单的技术操作,喜欢具有挑战性的任务,所以,怎样设置既简单又可拓展的任务,让不同层次基础的学生都学有所获、学有所乐就显得尤为重要。三、教学目标1、知识与技能A初步了解什么是计算机程序及其应用B.了解编制计算机程序解决实际问题的一般过程C.了解除了借助现成的工具软件,自己动手编制计算机程序解决现实生活、学习中所遇到的问题也是用计算机进行信息处理的有效手段。2、过程与方法A经历利用计算机程序语言解决实际问题的基本过程B能在分析简单问题的基础上,体验算法设计在计算机程序解决问题过程中的地位和作用C能在算法分析的基础上,尝试对范例的模仿,分析、修改和运行程序3、情感态度与价值观A引导学生关注计算机程序与实际生活的密切关系,升华学生对本节知识的认识B在体验计算机程序解决问题的过程中,激发起学习计算机编程的兴趣C在学生修改或编制计算机程序的过程中,渗透与他人交流、合作的意识和自主探究精神四、教学重难点分析1、教学重点了解编制计算机程序解决实际问题的一般过程和方法2、教学难点人的思维在计算机中发挥的作用培养计算机程序解决生活问题的意识五、教法和学法教法:本节课以高中信息技术新课标内容为指导思想,以“维果茨基的最近发展区观点”为理论依据,注重教学过程中三维目标的渗透,采用了以学生的学习和发展为中心的任务驱动,情境教学,讲授法等教学方法学法:自主探究、协作学习、观察分析等多种学法。六、教学策略通过课堂情境的创设和学生探究、体验活动,力求让学生体会到计算机程序在我们生活中的重要性,并产生自己动手编制计算机程序解决实际问题的愿望。进而了解利用计算机程序解决问题的过程,最后能培养起学生利用现有的技术优势为自己的生活服务的意识和相应的信息技术素养七、教学过程教学环节教师活动学生活动设计理念情境导入1、播放机器人跳舞视频2、提出问题:什么是计算机程序,3、教师归纳总结播放计算机通过程序辨别艺术品真伪视频。1、思考机器人为什么会跳舞2、学生回忆自己用过哪些计算机程序3、了解计算机程序在生活中的广泛应用1、通过观看视频,营造轻松愉悦的氛围,并激起好奇心和求知欲2、通过问题的方式引导学生了解计算机程序3、感受程序的魅力,再次激发学生学习兴趣尝试探索教师设置一个简单的生活场景:教师邀请一学生过来,然后用程序将这个效果演示出来学生观看演示,跃跃欲试非常贴近学生生活实际的例子,更能被学...

1、当您付费下载文档后,您只拥有了使用权限,并不意味着购买了版权,文档只能用于自身使用,不得用于其他商业用途(如 [转卖]进行直接盈利或[编辑后售卖]进行间接盈利)。
2、本站所有内容均由合作方或网友上传,本站不对文档的完整性、权威性及其观点立场正确性做任何保证或承诺!文档内容仅供研究参考,付费前请自行鉴别。
3、如文档内容存在违规,或者侵犯商业秘密、侵犯著作权等,请点击“违规举报”。

碎片内容

重庆马玲说课稿

您可能关注的文档

精品中小学资料+ 关注
实名认证
内容提供者

精品文档

确认删除?
VIP
微信客服
  • 扫码咨询
会员Q群
  • 会员专属群点击这里加入QQ群
客服邮箱
回到顶部