电脑桌面
添加小米粒文库到电脑桌面
安装后可以在桌面快捷访问

委托物业管理协议书VIP专享VIP免费

委托物业管理协议书_第1页
1/7
委托物业管理协议书_第2页
2/7
委托物业管理协议书_第3页
3/7
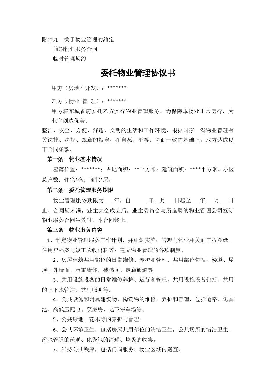
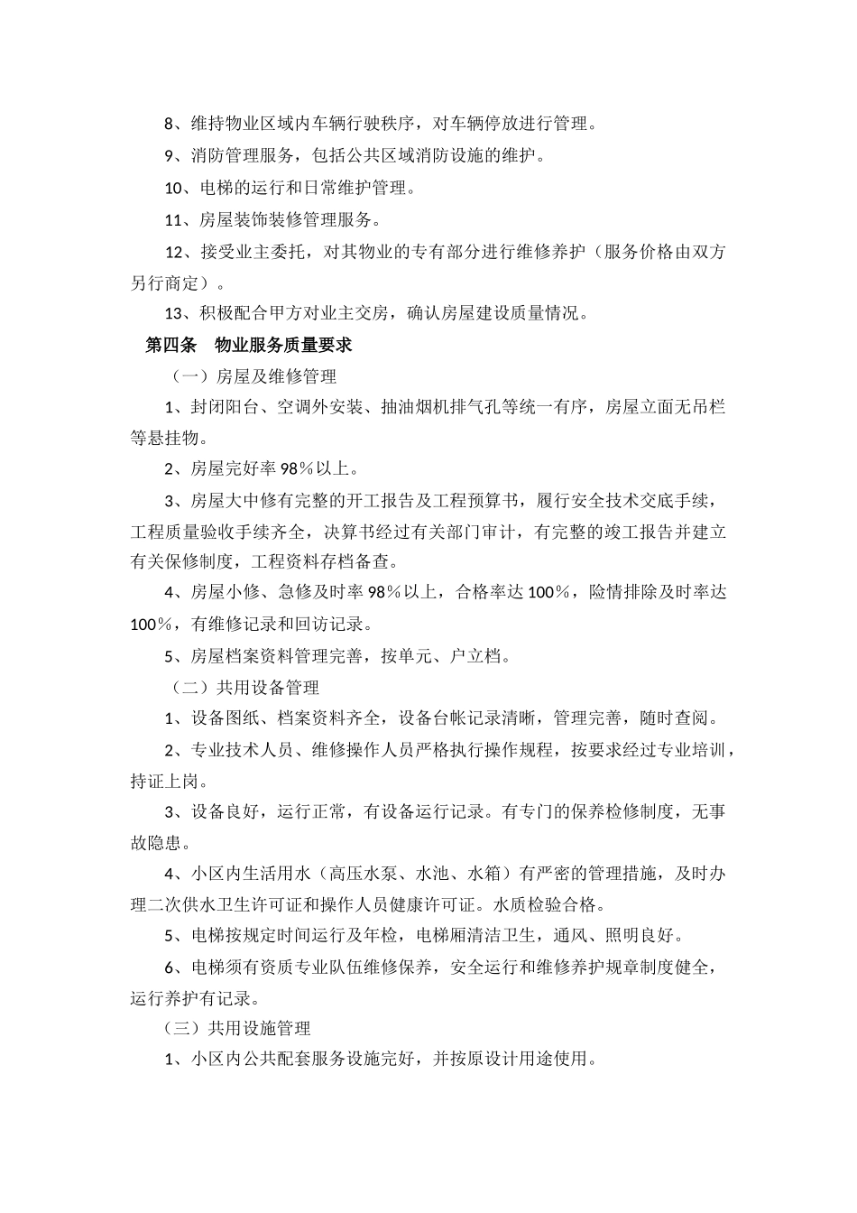
附件九关于物业管理的约定前期物业服务合同临时管理规约委托物业管理协议书甲方(房地产开发):*******乙方(物业管理):*******甲方将东城首府委托乙方实行物业管理服务。为保障本物业正常运行,为业主创造优美、整洁、安全、方便、舒适、文明的生活和工作环境,根据国家、省物业管理有关法律、法规、规章的规定,在自愿、平等、协商一致的基础上,双方达成以下合同条款。第一条物业基本情况座落位置:*******;占地面积:**平方米;建筑面积:****平方米。小区总户数:住宅*套;商业*层。第二条委托管理服务期限物业管理服务期限为__年,自年月日起至年月日止。合同期未满,业主大会成立后,业主委员会与所选聘的物业管理公司签订物业服务合同生效时,本合同终止。第三条物业服务内容1、制定物业管理服务工作计划,并组织实施;管理与物业相关的工程图纸、住用户档案与竣工验收材料等;建立物业管理的各项制度。2、房屋建筑共用部位的日常维修、养护和管理,共用部位包括:楼道、屋顶、外墙面、承重墙体、楼梯间、走廊通道等。3、共用设施设备的日常维修养护、运行和管理,共用设施设备包括:共用的上下水管道、共用照明等。4、公共设施和附属建筑物、构筑物的维修、养护和管理,包括道路、化粪池、高低压配电、泵房房、地下停车场等。5、公共绿地、花木等的养护与管理。6、公共环境卫生,包括房屋共用部位的清洁卫生,公共场所的清洁卫生、污水管道的疏通、化粪池的清理、垃圾的收集。7、维持公共秩序,包括门岗服务、物业区域内巡查。8、维持物业区域内车辆行驶秩序,对车辆停放进行管理。9、消防管理服务,包括公共区域消防设施的维护。10、电梯的运行和日常维护管理。11、房屋装饰装修管理服务。12、接受业主委托,对其物业的专有部分进行维修养护(服务价格由双方另行商定)。13、积极配合甲方对业主交房,确认房屋建设质量情况。第四条物业服务质量要求(一)房屋及维修管理1、封闭阳台、空调外安装、抽油烟机排气孔等统一有序,房屋立面无吊栏等悬挂物。2、房屋完好率98%以上。3、房屋大中修有完整的开工报告及工程预算书,履行安全技术交底手续,工程质量验收手续齐全,决算书经过有关部门审计,有完整的竣工报告并建立有关保修制度,工程资料存档备查。4、房屋小修、急修及时率98%以上,合格率达100%,险情排除及时率达100%,有维修记录和回访记录。5、房屋档案资料管理完善,按单元、户立档。(二)共用设备管理1、设备图纸、档案资料齐全,设备台帐记录清晰,管理完善,随时查阅。2、专业技术人员、维修操作人员严格执行操作规程,按要求经过专业培训,持证上岗。3、设备良好,运行正常,有设备运行记录。有专门的保养检修制度,无事故隐患。4、小区内生活用水(高压水泵、水池、水箱)有严密的管理措施,及时办理二次供水卫生许可证和操作人员健康许可证。水质检验合格。5、电梯按规定时间运行及年检,电梯厢清洁卫生,通风、照明良好。6、电梯须有资质专业队伍维修保养,安全运行和维修养护规章制度健全,运行养护有记录。(三)共用设施管理1、小区内公共配套服务设施完好,并按原设计用途使用。2、公共照明设施设备齐全,运行正常。3、道路畅通,路面平坦无损坏。4、污水排放畅通,沟道无积水。5、危险部位标志明显,有防范措施。(四)绿化及养护管理1、公共绿地、庭院绿化定期浇灌、修剪维护。2、绿化有专人养护和管理,无损坏、践踏现象,无病虫害及枯死现象。对绿地、花木等定期浇水、施肥、除虫、修剪、清除枯叶。(五)环境卫生管理1、小区内环卫设施完善,设有果皮箱、垃圾房等保洁设施。2、小区内实行垃圾袋装化,日产日清。3、楼梯间、通道、走廊内无乱堆乱放现象,清洁卫生。设备间清洁卫生,通风照明良好。4、道路、庭院、绿地、公用场地无杂物,保持清洁。5、雪后及时扫净小区内道路和楼间积雪;雨后及时清理污水。6、小区内马路无摊点、市场,商业网点牌匾美观整齐、管理有序。7、小区内无违章临时建筑。8、小区内无乱堆、乱放、乱贴、乱画、乱刻和乱挂现象。(六)社区秩序维护值班人员有明显标志,熟悉辖区情况,工作规范,作风严谨,有值班...

1、当您付费下载文档后,您只拥有了使用权限,并不意味着购买了版权,文档只能用于自身使用,不得用于其他商业用途(如 [转卖]进行直接盈利或[编辑后售卖]进行间接盈利)。
2、本站所有内容均由合作方或网友上传,本站不对文档的完整性、权威性及其观点立场正确性做任何保证或承诺!文档内容仅供研究参考,付费前请自行鉴别。
3、如文档内容存在违规,或者侵犯商业秘密、侵犯著作权等,请点击“违规举报”。

碎片内容

委托物业管理协议书

确认删除?
VIP
微信客服
  • 扫码咨询
会员Q群
  • 会员专属群点击这里加入QQ群
客服邮箱
回到顶部