电脑桌面
添加小米粒文库到电脑桌面
安装后可以在桌面快捷访问

加盟协议书范本VIP免费

加盟协议书范本_第1页
1/3
加盟协议书范本_第2页
2/3
加盟协议书范本_第3页
3/3
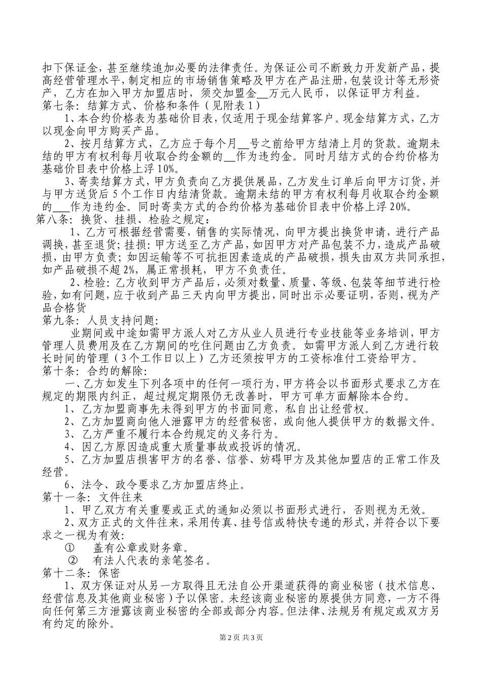
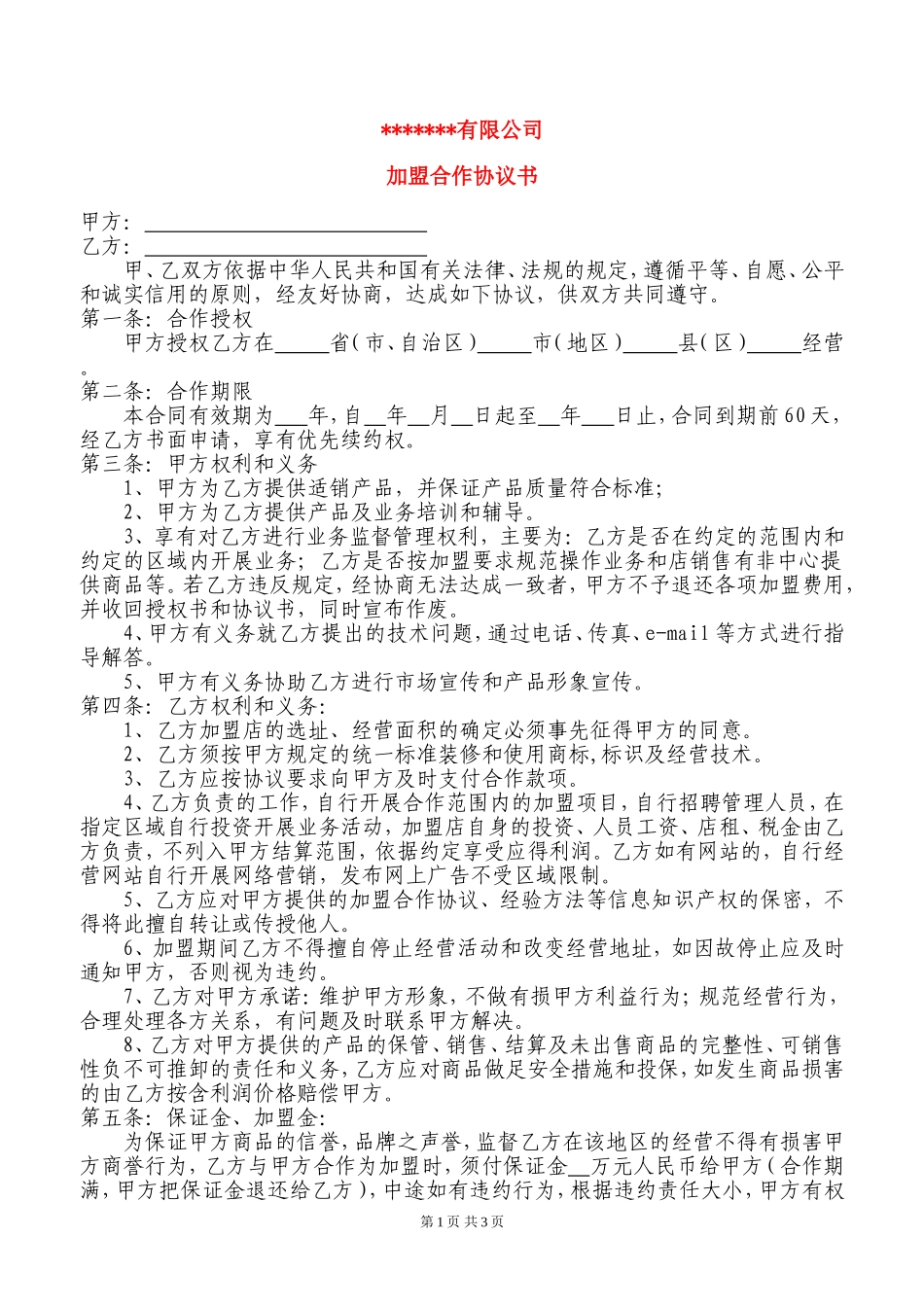
*******有限公司加盟合作协议书甲方:乙方:甲、乙双方依据中华人民共和国有关法律、法规的规定,遵循平等、自愿、公平和诚实信用的原则,经友好协商,达成如下协议,供双方共同遵守。第一条:合作授权甲方授权乙方在省(市、自治区)市(地区)县(区)经营。第二条:合作期限本合同有效期为年,自年月日起至年日止,合同到期前60天,经乙方书面申请,享有优先续约权。第三条:甲方权利和义务1、甲方为乙方提供适销产品,并保证产品质量符合标准;2、甲方为乙方提供产品及业务培训和辅导。3、享有对乙方进行业务监督管理权利,主要为:乙方是否在约定的范围内和约定的区域内开展业务;乙方是否按加盟要求规范操作业务和店销售有非中心提供商品等。若乙方违反规定,经协商无法达成一致者,甲方不予退还各项加盟费用,并收回授权书和协议书,同时宣布作废。4、甲方有义务就乙方提出的技术问题,通过电话、传真、e-mail等方式进行指导解答。5、甲方有义务协助乙方进行市场宣传和产品形象宣传。第四条:乙方权利和义务:1、乙方加盟店的选址、经营面积的确定必须事先征得甲方的同意。2、乙方须按甲方规定的统一标准装修和使用商标,标识及经营技术。3、乙方应按协议要求向甲方及时支付合作款项。4、乙方负责的工作,自行开展合作范围内的加盟项目,自行招聘管理人员,在指定区域自行投资开展业务活动,加盟店自身的投资、人员工资、店租、税金由乙方负责,不列入甲方结算范围,依据约定享受应得利润。乙方如有网站的,自行经营网站自行开展网络营销,发布网上广告不受区域限制。5、乙方应对甲方提供的加盟合作协议、经验方法等信息知识产权的保密,不得将此擅自转让或传授他人。6、加盟期间乙方不得擅自停止经营活动和改变经营地址,如因故停止应及时通知甲方,否则视为违约。7、乙方对甲方承诺:维护甲方形象,不做有损甲方利益行为;规范经营行为,合理处理各方关系,有问题及时联系甲方解决。8、乙方对甲方提供的产品的保管、销售、结算及未出售商品的完整性、可销售性负不可推卸的责任和义务,乙方应对商品做足安全措施和投保,如发生商品损害的由乙方按含利润价格赔偿甲方。第五条:保证金、加盟金:为保证甲方商品的信誉,品牌之声誉,监督乙方在该地区的经营不得有损害甲方商誉行为,乙方与甲方合作为加盟时,须付保证金万元人民币给甲方(合作期满,甲方把保证金退还给乙方),中途如有违约行为,根据违约责任大小,甲方有权第1页共3页扣下保证金,甚至继续追加必要的法律责任。为保证公司不断致力开发新产品,提高经营管理水平,制定相应的市场销售策略及甲方在产品注册,包装设计等无形资产,乙方在加入甲方加盟店时,须交加盟金万元人民币,以保证甲方利益。第七条:结算方式、价格和条件(见附表1)1、本合约价格表为基础价目表,仅适用于现金结算客户。现金结算方式,乙方以现金向甲方购买产品。2、按月结算方式,乙方应于每个月号之前给甲方结清上月的货款。逾期未结的甲方有权利每月收取合约金额的作为违约金。同时月结方式的合约价格为基础价目表中价格上浮10%。3、寄卖结算方式,甲方负责向乙方提供展品,乙方发生订单后向甲方订货,并与甲方送货后5个工作日内结清货款。逾期未结的甲方有权利每月收取合约金额的作为违约金。同时寄卖方式的合约价格为基础价目表中价格上浮20%。第八条:换货、挂损、检验之规定:1、乙方可根据经营需要,销售的实际情况,向甲方提出换货申请,进行产品调换,甚至退货;挂损:甲方送至乙方产品,如因甲方对产品包装不力,造成产品破损,由甲方负责;如因运输等不可抗拒因素造成的产品破损,损失由双方共同承担,如产品破损不超2%,属正常损耗,甲方不负责任。2、检验:乙方收到甲方产品后,必须对数量、质量、等级、包装等细节进行检验,如有问题,应于收到产品三天内向甲方提出,同时出示必要证明,否则,视为产品合格货第九条:人员支持问题:业期间或中途如需甲方派人对乙方从业人员进行专业技能等业务培训,甲方管理人员费用及在乙方期间的吃住问题由乙方负责。如需甲方派人到乙方进行较长时间的管理(3个工作日以上)乙方还须按甲...

1、当您付费下载文档后,您只拥有了使用权限,并不意味着购买了版权,文档只能用于自身使用,不得用于其他商业用途(如 [转卖]进行直接盈利或[编辑后售卖]进行间接盈利)。
2、本站所有内容均由合作方或网友上传,本站不对文档的完整性、权威性及其观点立场正确性做任何保证或承诺!文档内容仅供研究参考,付费前请自行鉴别。
3、如文档内容存在违规,或者侵犯商业秘密、侵犯著作权等,请点击“违规举报”。

碎片内容

加盟协议书范本

确认删除?
VIP
微信客服
  • 扫码咨询
会员Q群
  • 会员专属群点击这里加入QQ群
客服邮箱
回到顶部