电脑桌面
添加小米粒文库到电脑桌面
安装后可以在桌面快捷访问

电商运营策划方案VIP专享VIP免费

电商运营策划方案_第1页
1/4
电商运营策划方案_第2页
2/4
电商运营策划方案_第3页
3/4
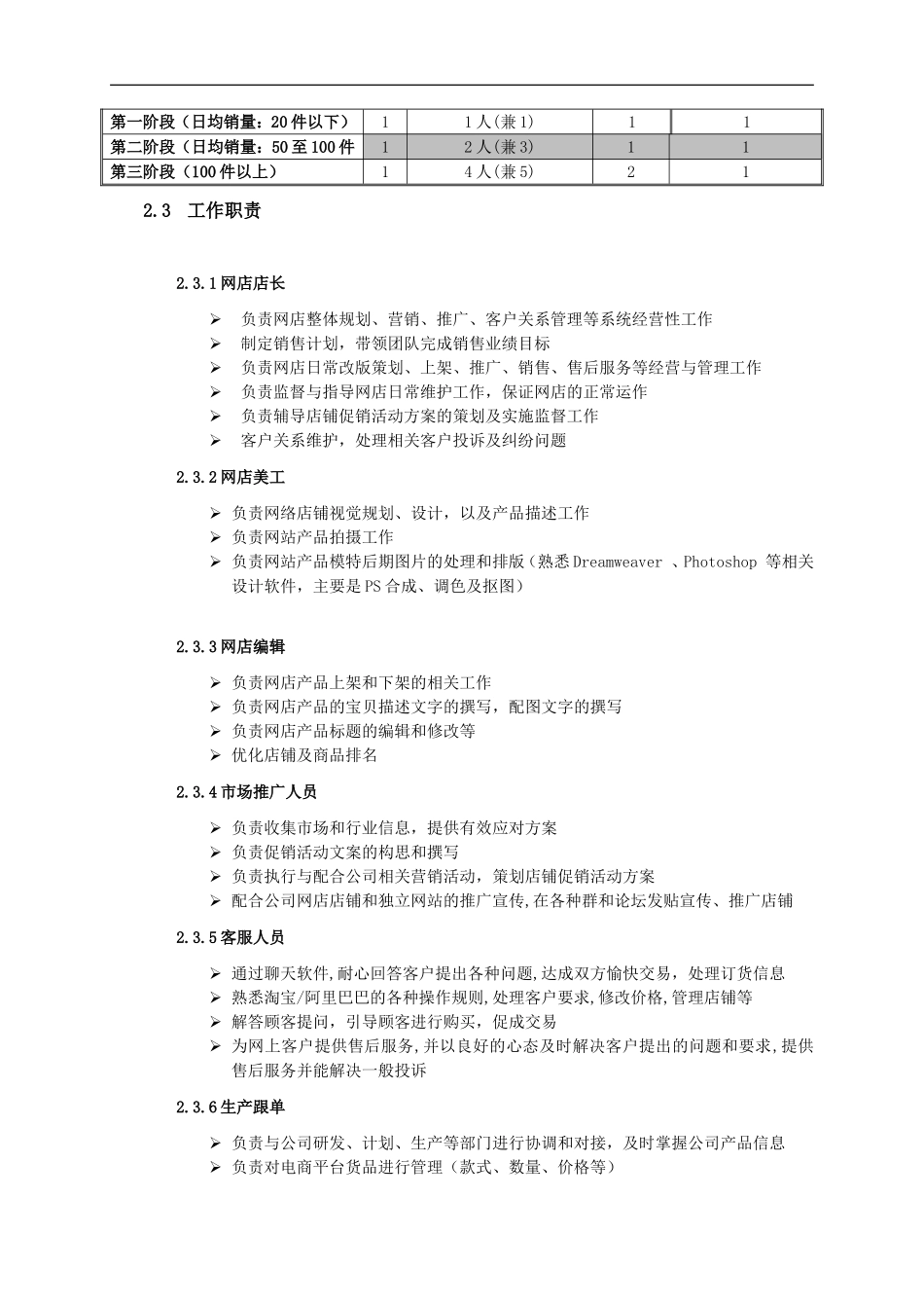
电商运营策划方案1构架2人员配置2.1组织架构备注:此处所指人员配备仅指电子商务平台前端的人员需求2.2人员配置电子商务平台人员,将根据网上实际销量的大小来配置;初步将公司网上平台建设分为三个阶段,每个阶段的销量设定一个指标,以此配备人员!岗位发展阶段店长美工网站编辑推广人员客服人员生产跟单物流发货后端前端货品供应货品供应财务(兼管)财务(兼管)人事行政(兼管)人事行政(兼管)麻辣烫研发退换货产品生产原有库存协调电子平台产品货源(款式、数量、价格等)协调电子平台产品货源(款式、数量、价格等)产品拍照、图片处理、上传产品拍照、图片处理、上传人员招聘到位及设计配套制度(考勤、薪酬、绩效考核体系)人员招聘到位及设计配套制度(考勤、薪酬、绩效考核体系)网店编辑/平台推广网店编辑/平台推广寻找、接待网上客户寻找、接待网上客户发货及后续维护发货及后续维护网店店长美工网店编辑推广人员物流发货客服生产跟单第一阶段(日均销量:20件以下)11人(兼1)11第二阶段(日均销量:50至100件12人(兼3)11第三阶段(100件以上)14人(兼5)212.3工作职责2.3.1网店店长负责网店整体规划、营销、推广、客户关系管理等系统经营性工作制定销售计划,带领团队完成销售业绩目标负责网店日常改版策划、上架、推广、销售、售后服务等经营与管理工作负责监督与指导网店日常维护工作,保证网店的正常运作负责辅导店铺促销活动方案的策划及实施监督工作客户关系维护,处理相关客户投诉及纠纷问题2.3.2网店美工负责网络店铺视觉规划、设计,以及产品描述工作负责网站产品拍摄工作负责网站产品模特后期图片的处理和排版(熟悉Dreamweaver、Photoshop等相关设计软件,主要是PS合成、调色及抠图)2.3.3网店编辑负责网店产品上架和下架的相关工作负责网店产品的宝贝描述文字的撰写,配图文字的撰写负责网店产品标题的编辑和修改等优化店铺及商品排名2.3.4市场推广人员负责收集市场和行业信息,提供有效应对方案负责促销活动文案的构思和撰写负责执行与配合公司相关营销活动,策划店铺促销活动方案配合公司网店店铺和独立网站的推广宣传,在各种群和论坛发贴宣传、推广店铺2.3.5客服人员通过聊天软件,耐心回答客户提出各种问题,达成双方愉快交易,处理订货信息熟悉淘宝/阿里巴巴的各种操作规则,处理客户要求,修改价格,管理店铺等解答顾客提问,引导顾客进行购买,促成交易为网上客户提供售后服务,并以良好的心态及时解决客户提出的问题和要求,提供售后服务并能解决一般投诉2.3.6生产跟单负责与公司研发、计划、生产等部门进行协调和对接,及时掌握公司产品信息负责对电商平台货品进行管理(款式、数量、价格等)负责跟踪仓库产品更新信息,及时向客服等相关人员传达2.3.7物流发货按照要求对货物产品进行包装,负责发货等物流方面的事项,清点库存负责商品进库、出库,发货包装准确无误的核对面单与商品货号、数量等登记商品出库记录定期对库房进行盘点3运营规划3.1主要产品3.1.1现有产品3.1.2产品规划3.2店铺的上线及日常管理确定店铺的整体风格,做好各个区域的美工工作细化买家须知内容,尽量做到顾客可以自主购物美工负责将待售产品的图片做好处理,编辑配置好相关的文案说明编辑好各个产品的标题,宝贝描述后,核实价格及库存信息后,全部上架3.3营销活动首先确定3-5款主打产品,以后历次活动优先考虑这几款产品的报名,以此吸引客户,做好关联销售配合淘宝新店推广活动,做好庆开店营销活动,全场折扣,设置后VIP折扣价格设置淘宝客,聚划算等活动,以此引进流量(根据不同平台,购置不同营销推广服务)3.4售后问题委任有经验的,沟通能力强的客服担任售后工作细化各种售后问题,作为应对方案,比如安抚客户的不满情绪不同情况对客户的损失如何补偿;快递丢件如何索赔,如何追件其他相关售后问题的3.5配送及仓库管理仓库管理人员就及时核对库存信息,和编辑保持沟通,避免店铺出售状态的产品实际无货情况的出现,缺货产品及时下架发货周期为一天一次;除有活动订单较多的情况...

1、当您付费下载文档后,您只拥有了使用权限,并不意味着购买了版权,文档只能用于自身使用,不得用于其他商业用途(如 [转卖]进行直接盈利或[编辑后售卖]进行间接盈利)。
2、本站所有内容均由合作方或网友上传,本站不对文档的完整性、权威性及其观点立场正确性做任何保证或承诺!文档内容仅供研究参考,付费前请自行鉴别。
3、如文档内容存在违规,或者侵犯商业秘密、侵犯著作权等,请点击“违规举报”。

碎片内容

电商运营策划方案

确认删除?
VIP
微信客服
  • 扫码咨询
会员Q群
  • 会员专属群点击这里加入QQ群
客服邮箱
回到顶部