电脑桌面
添加小米粒文库到电脑桌面
安装后可以在桌面快捷访问

省外检测机构入川承揽业务验证登记流程图VIP免费

省外检测机构入川承揽业务验证登记流程图_第1页
1/2
省外检测机构入川承揽业务验证登记流程图_第2页
2/2
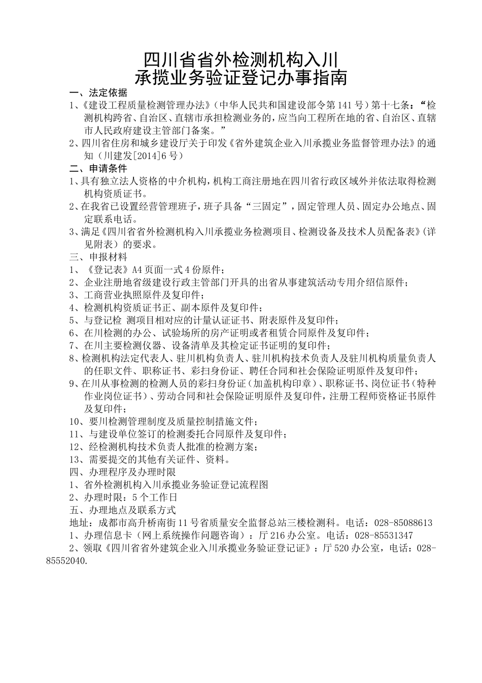
四川省省外检测机构入川承揽业务验证登记流程图企业办理企业注册地不在四川省行政区域内的外省(市、自治区)和中央所属的工程质量检测机构办理机构信息卡申请人凭营业执照原件和单位介绍信到216办理“初始信息卡”电话028-85531347填报表格登录“四川省建设工程质量安全监督信息网”(www.cqss.gov.cn)首页“下载专区”下载《四川省省外检测机构入川承揽业务验证登记表》一式4份原件,机构盖章。核验资料报送材料请将《四川省省外检测机构入川承揽业务验证登记表》一式4份原件、相关材料原件及复印件报四川省建设工程质量安全监督总站(成都市高升桥南街11号)检测科(028-85088613)。复核资料省质量安全监督总站检测科核验企业提交的申报材料,审查合格后报站分管领导签署意见。不符合规定要求的,一次性告知企业需补正的资料,当场退还企业申报资料。签署意见省质量安全监督总站检测科将《四川省省外检测机构入川承揽业务验证登记表》一式4份原件送站长签署意见盖章。审核打证审查校核申请人将《四川省省外检测机构入川承揽业务验证登记表》一式4份原件送省住建厅劳务中心。经办人员核对《四川省省外检测机构入川承揽业务验证登记表》上企业签字,盖章和省质量安全监督总站审查意见签字,盖章是否真实、有效。签批意见省厅劳务中心经办人员将《四川省省外检测机构入川承揽业务验证登记表》一式4份,原件送中心负责人和建筑业管理处负责人在“四川省住建厅审批意见”栏签批意见。审查打证企业领证中心负责人和建筑业管理处负责人签批意见后,经办人员将《四川省省外检测机构入川承揽业务验证登记表》一式4份原件交申请人,申请人自带《四川省省外检测机构入川承揽业务验证登记表》到526办公室签字,再到办公室打证。《四川省省外建筑企业入川承揽业务验证登记证》领取地点,省住建厅520办公室;电话:028-85552040四川省省外检测机构入川承揽业务验证登记办事指南一、法定依据1、《建设工程质量检测管理办法》(中华人民共和国建设部令第141号)第十七条:“检测机构跨省、自治区、直辖市承担检测业务的,应当向工程所在地的省、自治区、直辖市人民政府建设主管部门备案。”2、四川省住房和城乡建设厅关于印发《省外建筑企业入川承揽业务监督管理办法》的通知(川建发[2014]6号)二、申请条件1、具有独立法人资格的中介机构,机构工商注册地在四川省行政区域外并依法取得检测机构资质证书。2、在我省已设置经营管理班子,班子具备“三固定”,固定管理人员、固定办公地点、固定联系电话。3、满足《四川省省外检测机构入川承揽业务检测项目、检测设备及技术人员配备表》(详见附表)的要求。三、申报材料1、《登记表》A4页面一式4份原件;2、企业注册地省级建设行政主管部门开具的出省从事建筑活动专用介绍信原件;3、工商营业执照原件及复印件;4、检测机构资质证书正、副本原件及复印件;5、与登记检测项目相对应的计量认证证书、附表原件及复印件;6、在川检测的办公、试验场所的房产证明或者租赁合同原件及复印件;7、在川主要检测仪器、设备清单及其检定证书证明的复印件;8、检测机构法定代表人、驻川机构负责人、驻川机构技术负责人及驻川机构质量负责人的任职文件、职称证书、彩扫身份证、聘任合同和社会保险证明原件及复印件;9、在川从事检测的检测人员的彩扫身份证(加盖机构印章)、职称证书、岗位证书(特种作业岗位证书)、劳动合同和社会保险证明原件及复印件,注册工程师资格证书原件及复印件;10、要川检测管理制度及质量控制措施文件;11、与建设单位签订的检测委托合同原件及复印件;12、经检测机构技术负责人批准的检测方案;13、需要提交的其他有关证件、资料。四、办理程序及办理时限1、省外检测机构入川承揽业务验证登记流程图2、办理时限:5个工作日五、办理地点及联系方式地址:成都市高升桥南街11号省质量安全监督总站三楼检测科。电话:028-850886131、办理信息卡(网上系统操作问题咨询):厅216办公室。电话:028-855313472、领取《四川省省外建筑企业入川承揽业务验证登记证》:厅520办公室,电话:028-85552040.

1、当您付费下载文档后,您只拥有了使用权限,并不意味着购买了版权,文档只能用于自身使用,不得用于其他商业用途(如 [转卖]进行直接盈利或[编辑后售卖]进行间接盈利)。
2、本站所有内容均由合作方或网友上传,本站不对文档的完整性、权威性及其观点立场正确性做任何保证或承诺!文档内容仅供研究参考,付费前请自行鉴别。
3、如文档内容存在违规,或者侵犯商业秘密、侵犯著作权等,请点击“违规举报”。

碎片内容

省外检测机构入川承揽业务验证登记流程图

学海无涯书城+ 关注
实名认证
内容提供者

热爱教育事业,爱好互联网行业

确认删除?
VIP
微信客服
  • 扫码咨询
会员Q群
  • 会员专属群点击这里加入QQ群
客服邮箱
回到顶部