电脑桌面
添加小米粒文库到电脑桌面
安装后可以在桌面快捷访问

各种海上风电地基基础的比较及适用范围VIP免费

各种海上风电地基基础的比较及适用范围_第1页
1/3
各种海上风电地基基础的比较及适用范围_第2页
2/3
各种海上风电地基基础的比较及适用范围_第3页
3/3
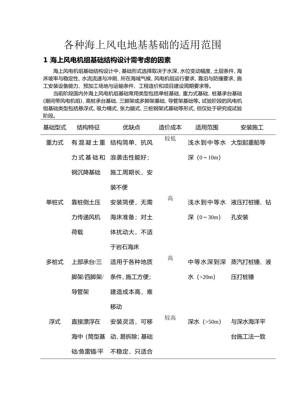
各种海上风电地基基础的适用范围1海上风电机组基础结构设计需考虑的因素海上风电机组基础结构设计中,基础形式选择取决于水深、水位变动幅度、土层条件、海床坡率与稳定性、水流流速与冲刷、所在海域气候、风电机组运行要求、靠泊与防撞要求、施工安装设备能力、预加工场地与运输条件、工程造价和项目建设周期要求等。当前阶段国内外海上风电机组基础常用类型包括单桩基础、重力式基础、桩基承台基础(潮间带风电机组)、高桩承台基础、三脚架或多脚架基础、导管架基础等。试验阶段的风电机组基础类型包括悬浮式、吸力桶式、张力腿式、三桩钢架式基础等形式,但仅处于研究或试验阶段。基础型式结构特征优缺点造价成本适用范围安装施工重力式有混凝土重力式基础和钢沉降基础结构简单、抗风浪袭击性能好;施工周期长,安装不便较低浅水到中等水深(0~10m)大型起重船等单桩式靠桩侧土压力传递风机荷载安装简便,无需海床准备;对土体扰动大,不适于岩石海床高浅水到中等水深(0~30m)液压打桩锤、钻孔安装多桩式上部承台/三脚架/四脚架/导管架适用于各种地质条件,施工方便;建造成本高,难移动高中等水深到深水(>20m)蒸汽打桩锤、液压打桩锤浮式直接漂浮在海中(筒型基础/鱼雷锚/平安装灵活,可移动、易拆除;基础不稳定,只适合较高深水(>50m)与深水海洋平台施工法一致板锚)风浪小的海域吸力锚利用锚体内外压力差贯入海床节省材料,施工快,可重复利用;“土塞”现象,倾斜校正低浅水到深水(0~25m)负压下沉就位表1当前常用风电基础形式的比较2中国各海域适用风电基础形式的分析我国渤海水深较浅,辽东湾北部浅海区水深多小于10m,海底表层为淤泥、粉质粘土、淤泥质粉砂,粉土底部沉积物以细砂为主,承载力相对较大,可作持力层和粉砂层,承载力小,易液化,不适宜作持力层;而黄河口海域多为黄河泥沙冲淤海底,因此,渤海的大部分海域为淤泥质软基海底,冲刷现象也较为严重,且冬季有冰荷载的作用,不宜采用重力式基础和负压桶基础,可采用单桩结构。单桩结构在海床活动区域和海底冲刷区域是非常有利的,主要是缘于其对水深变化的灵活性。相比黄河口海域,长江口、杭州湾、珠江口受潮汐影响大,水流速度较快,近场区分布有多个岛屿,造成海底地层的岩面起伏大,且容易受到台风等气象因素影响,宜采用重力式或多桩式结构。黄海辽东半岛及山东半岛近海、台湾海峡岩层埋藏较浅,海底存在岩层出露的情况,且水深多为中等水深到深水因此应采用多桩式,不宜采用单桩式。东海平均水深在5~15m的海域多为淤泥质软基海底,不适宜采用重力式基础和浮压桶基础,只能采用桩基结构。南海北部湾和琼州海峡的海底表层沉积物主要为陆源碎屑堆积,颗粒较细,主要为淤泥质粉质粘土和粉砂,其次为粉土和中砂,以粘土、粉砂和细砂为主。在琼州海峡侵蚀洼地的边缘和潮流沙脊下部发育有大中型沙波海底沙波的存在使海底坎坷不平,同时,沙波和大波痕都是迁移型海底微地貌,它们的存在表明海底泥沙运动较强,海底稳定性差,沙波活动伴随着海底强烈冲刷、淤积及泥沙群体运动。因此,也不宜采用重力式基础和负压桶基础,桩基础是较好的选择。由于南海的水深较大,且海洋环境条件恶劣,应采用刚度较大的导管架结构。另外,在东海、台湾海峡、南海、北部湾等南方海区受台风影响较大,因而不适合采取浮式结构,在风电基础结构设计时要着重考虑极端海况(如极端浪高、极端风力)的因素。3案例分析以东海大桥海上风电场为例,东海平均水深在5~15m的海域多为淤泥质软基海底,加上受杭州湾潮汐水流的影响,因此,东海大桥风电场的备选基础结构为三角架基础、四角架基础、高桩承台群桩基础和单桩基础。这四种基础结构中,单桩基础的经济性最优,但其施工机具和技术均要求较高,故东海大桥风电场最终选择了四角架结构。又以珠海桂山海上风电场为例,桂山场址所在海域为南海北部沿岸珠江口,是西北太平洋和南海热带气旋活动和登陆的主要地区之一,场址的水位变化较大波浪较高,水深介于6~12m之间的海域,50年重现期的波浪波高达到8.4m。海底地层自上而下依次为:淤泥层、淤泥质土层、粉质粘土层、粉砂层、粗砂层、粉质粘土层、粉砂层、细砂层、砾...

1、当您付费下载文档后,您只拥有了使用权限,并不意味着购买了版权,文档只能用于自身使用,不得用于其他商业用途(如 [转卖]进行直接盈利或[编辑后售卖]进行间接盈利)。
2、本站所有内容均由合作方或网友上传,本站不对文档的完整性、权威性及其观点立场正确性做任何保证或承诺!文档内容仅供研究参考,付费前请自行鉴别。
3、如文档内容存在违规,或者侵犯商业秘密、侵犯著作权等,请点击“违规举报”。

碎片内容

各种海上风电地基基础的比较及适用范围

学海无涯书城+ 关注
实名认证
内容提供者

热爱教育事业,爱好互联网行业

确认删除?
VIP
微信客服
  • 扫码咨询
会员Q群
  • 会员专属群点击这里加入QQ群
客服邮箱
回到顶部