电脑桌面
添加小米粒文库到电脑桌面
安装后可以在桌面快捷访问

叉车考试及答案VIP免费

叉车考试及答案_第1页
1/3
叉车考试及答案_第2页
2/3
叉车考试及答案_第3页
3/3
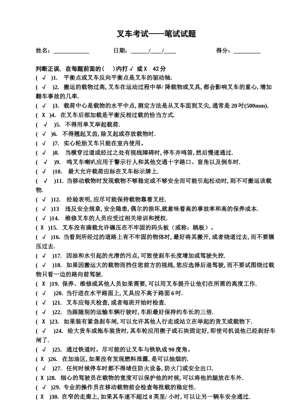
叉车考试——笔试试题姓名:____________日期:______/____/____得分:_________判断正误,在每题前面的()内打√或X42分(√)1.平衡点或叉车反向平衡点是叉车的驱动轴.(√)2.搬运的载物过高,叉车在运动过程中举/降载物或叉具,都会影响叉车的重心,增加翻车事故的几率.(√)3.载荷中心是载物的水平中点,测定方法是从叉车面到叉尖,通常是20吋(500mm).(X)4.在叉车后部加载是平衡反相过载的恰当方式.(√)5.不得用单叉举起载荷.(√)6.不得翘起叉齿,除叉起或存放载物时.(√)7.实心轮胎叉车只能在室内使用。(√)8.当横穿过道或经过之处有视线障碍时,停车并鸣笛,然后慢速通过.(√)9.鸣叉车喇叭应用于警示行人和其他交通十字路口、盲角以及倒车时.(√)10.最大允许载荷应标在叉车标示牌上.(√)11.当移动载物时发现载物不够稳定或不够安全而可能引起松动时,则不可搬运该载物.(√)12.经验表明,应尽可能保持载物靠着叉柱.(√)13违反安全规章,安全隐患,偶尔的损坏,就意味着高的事故率和高的保养成本.(√)14.维修叉车的人员应受过相关培训和授权.(X)15.叉车没有满载允许碾压在不牢固的码头板(或称:跳板)。(√)16.当看到所经过的道路上有不牢固的物体时,最好将其搬开,或者绕道过去,而不要辗压过去.(√)17.因油和水引起的光滑的污点,可致使刹车长度增加或驾驶失控.(√)18.如果因搬运大的载物而挡住您前方的视线,您应选择后退驾驶,而不要试图绕过载物只看一边的路向前驾驶.(X)19.保养、维修或其他人员如果需要,可以用叉车提升让他们在所需的高度工作.(√)20.当行进在水平路面上,叉具应不高于路面6吋.(√)21.叉车应每天检查,或者每班开始时检查.(√)22.当跟随别的运输车辆行驶时,车距最好保持约车长的三倍.(X)23.如果装有紧急刹车闸,可以允许其他人行走或站立在举起的货叉或载物下.(√)24.给大货车或拖车装货时,其车轮应用楔子或石块固定好,即使司机说他已经刹好车闸了.(√)25.通过铁道时,尽可能的让叉车与铁轨成90度角。(X)26.在加油区,如果没有发现燃料泄露,是可以抽烟的.(√)27.任何时候停车时都不得堵住防火设备,防火门或安全出口.(X)28.细心的驾驶员在载物的宽度可以保护他的时候,可以将他的腿放在车外.(√)29.专业的操作员在移动载物前会检查每批载的稳定性.(X)30.在窄的走廊上,如果其车速不超过8英里/小时,可以让另一辆车安全通过.(√)31.当叉车载货要上一个7%斜度的斜坡时,叉具和载物应朝上坡的方向.(√)32.当叉车运载大体积货物通过门和架空的管道时,驾驶员必须明确所载货物的高度.(X)33.真正内行的驾驶员应该可以通过尽可能的快速转弯来证明他的驾驶能力.(X)34.如果某人说他会开叉车,就可以让他开你的叉车.(√)35.叉车载物运行时,叉柱应向后倾斜.(√)36.叉车的额定容量是由叉车制造商决定的,有一个确定的载荷中心,从叉齿根到叉尖一般是20吋.(X)37.叉车的额定容量不受以下因素影响:举起的高度高、载物的中心延伸或者载物带有附件.(√)38.假若您为谨慎起见,一旦叉车出现任何不安全的状况,都可以送去维修保养.(√)39.对于影响到叉车额定载荷和安全操作方面的改造和增加,只有专业维修人员可以做.(√)40.不打转弯灯转弯和驾驶速度过快是造成与行人相关的交通事故的一个主要原因.(√)41.停车时叉车货叉要接地.(×)42.在不出事故的状态下,可以出入货叉下部.二.填空题:将正确的代号填如()内28分1.搬运货物的过程中,门架承受着货物的(C),对货物的(B)有着重要的作用,所以对门架的(A)和(D)的检查是必不可少的.A.链条B.安全C.重量D.货叉2.链条张紧度的检查:叉车门架降到(B)并后仰到最后位置,货叉架最低滚轮露出面为滚轮的(C),如超过(A)必须马上调整.A.1/2B.最低C.1/33.不要用自来水替代沸点(C)以上的冷却液,发动机的等级温度已超过(B),水的沸点为(B),无法满足冷却系统的要求,同时自来水带有(D),水汽化后会对缸体(A).A.氧化B.100°C.110°D.酸性4.日常检查的内容有:发动机的(E)的油位;(F)的油位;平衡水箱里(G)的液位;(B)的显示是否正常;(D)的油位;轮胎的(A)和(C)松紧.A.气压...

1、当您付费下载文档后,您只拥有了使用权限,并不意味着购买了版权,文档只能用于自身使用,不得用于其他商业用途(如 [转卖]进行直接盈利或[编辑后售卖]进行间接盈利)。
2、本站所有内容均由合作方或网友上传,本站不对文档的完整性、权威性及其观点立场正确性做任何保证或承诺!文档内容仅供研究参考,付费前请自行鉴别。
3、如文档内容存在违规,或者侵犯商业秘密、侵犯著作权等,请点击“违规举报”。

碎片内容

叉车考试及答案

确认删除?
VIP
微信客服
  • 扫码咨询
会员Q群
  • 会员专属群点击这里加入QQ群
客服邮箱
回到顶部