电脑桌面
添加小米粒文库到电脑桌面
安装后可以在桌面快捷访问

公司战略规划和实施方案内容提纲VIP免费

公司战略规划和实施方案内容提纲_第1页
1/5
公司战略规划和实施方案内容提纲_第2页
2/5
公司战略规划和实施方案内容提纲_第3页
3/5
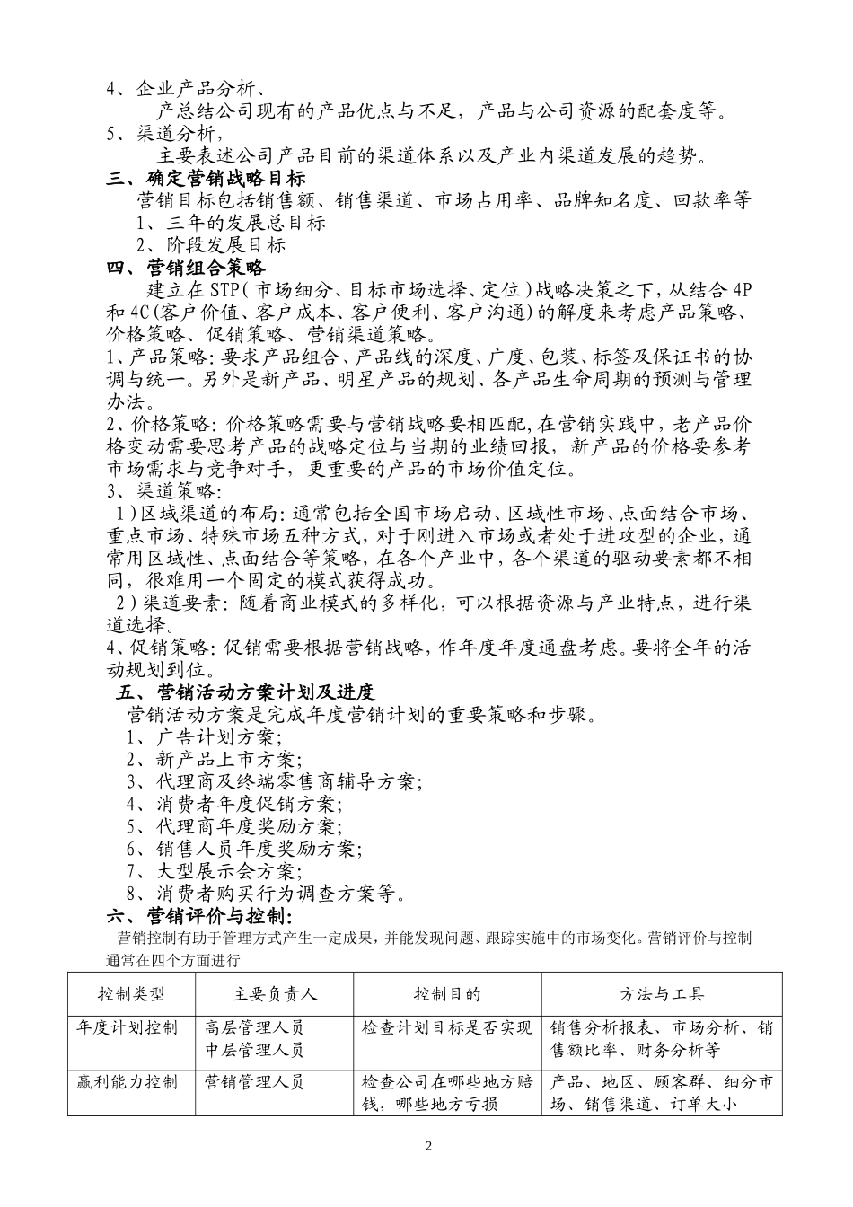
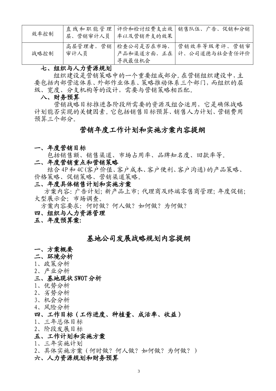
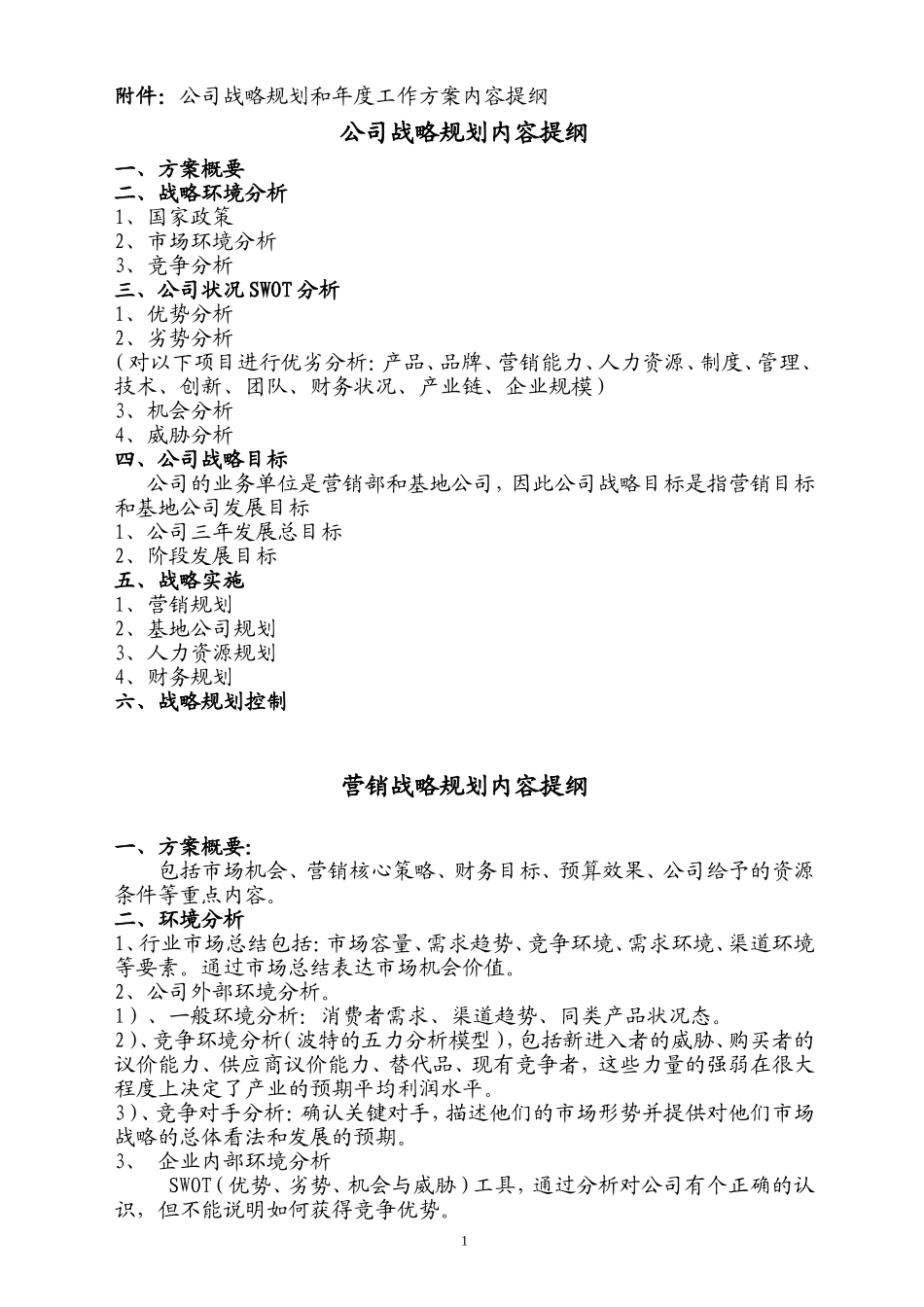
附件:公司战略规划和年度工作方案内容提纲公司战略规划内容提纲一、方案概要二、战略环境分析1、国家政策2、市场环境分析3、竞争分析三、公司状况SWOT分析1、优势分析2、劣势分析(对以下项目进行优劣分析:产品、品牌、营销能力、人力资源、制度、管理、技术、创新、团队、财务状况、产业链、企业规模)3、机会分析4、威胁分析四、公司战略目标公司的业务单位是营销部和基地公司,因此公司战略目标是指营销目标和基地公司发展目标1、公司三年发展总目标2、阶段发展目标五、战略实施1、营销规划2、基地公司规划3、人力资源规划4、财务规划六、战略规划控制营销战略规划内容提纲一、方案概要:包括市场机会、营销核心策略、财务目标、预算效果、公司给予的资源条件等重点内容。二、环境分析1、行业市场总结包括:市场容量、需求趋势、竞争环境、需求环境、渠道环境等要素。通过市场总结表达市场机会价值。2、公司外部环境分析。1)、一般环境分析:消费者需求、渠道趋势、同类产品状况态。2)、竞争环境分析(波特的五力分析模型),包括新进入者的威胁、购买者的议价能力、供应商议价能力、替代品、现有竞争者,这些力量的强弱在很大程度上决定了产业的预期平均利润水平。3)、竞争对手分析:确认关键对手,描述他们的市场形势并提供对他们市场战略的总体看法和发展的预期。3、企业内部环境分析SWOT(优势、劣势、机会与威胁)工具,通过分析对公司有个正确的认识,但不能说明如何获得竞争优势。14、企业产品分析、产总结公司现有的产品优点与不足,产品与公司资源的配套度等。5、渠道分析,主要表述公司产品目前的渠道体系以及产业内渠道发展的趋势。三、确定营销战略目标营销目标包括销售额、销售渠道、市场占用率、品牌知名度、回款率等1、三年的发展总目标2、阶段发展目标四、营销组合策略建立在STP(市场细分、目标市场选择、定位)战略决策之下,从结合4P和4C(客户价值、客户成本、客户便利、客户沟通)的解度来考虑产品策略、价格策略、促销策略、营销渠道策略。1、产品策略:要求产品组合、产品线的深度、广度、包装、标签及保证书的协调与统一。另外是新产品、明星产品的规划、各产品生命周期的预测与管理办法。2、价格策略:价格策略需要与营销战略要相匹配,在营销实践中,老产品价格变动需要思考产品的战略定位与当期的业绩回报,新产品的价格要参考市场需求与竞争对手,更重要的产品的市场价值定位。3、渠道策略:1)区域渠道的布局:通常包括全国市场启动、区域性市场、点面结合市场、重点市场、特殊市场五种方式,对于刚进入市场或者处于进攻型的企业,通常用区域性、点面结合等策略,在各个产业中,各个渠道的驱动要素都不相同,很难用一个固定的模式获得成功。2)渠道要素:随着商业模式的多样化,可以根据资源与产业特点,进行渠道选择。4、促销策略:促销需要根据营销战略,作年度年度通盘考虑。要将全年的活动规划到位。五、营销活动方案计划及进度营销活动方案是完成年度营销计划的重要策略和步骤。1、广告计划方案;2、新产品上市方案;3、代理商及终端零售商辅导方案;4、消费者年度促销方案;5、代理商年度奖励方案;6、销售人员年度奖励方案;7、大型展示会方案;8、消费者购买行为调查方案等。六、营销评价与控制:营销控制有助于管理方式产生一定成果,并能发现问题、跟踪实施中的市场变化。营销评价与控制通常在四个方面进行控制类型主要负责人控制目的方法与工具年度计划控制高层管理人员中层管理人员检查计划目标是否实现销售分析报表、市场分析、销售额比率、财务分析等赢利能力控制营销管理人员检查公司在哪些地方赔钱,哪些地方亏损产品、地区、顾客群、细分市场、销售渠道、订单大小2效率控制直线和职能管理层、营销审计人员评价和检讨经费支出效率以及营销开支的效果销售队伍、广告、促销和分销战略控制高层管理者,营销审计人员检查公司是否在市场、产品和渠道方面,正在寻找最佳机会营销效率等级考评、营销审计、公司道德与社会责任评价七、组织与人力资源规划组织建设是营销策略中的一个重要组成部分。在营销组织建设中,主要包括内部营运体...

1、当您付费下载文档后,您只拥有了使用权限,并不意味着购买了版权,文档只能用于自身使用,不得用于其他商业用途(如 [转卖]进行直接盈利或[编辑后售卖]进行间接盈利)。
2、本站所有内容均由合作方或网友上传,本站不对文档的完整性、权威性及其观点立场正确性做任何保证或承诺!文档内容仅供研究参考,付费前请自行鉴别。
3、如文档内容存在违规,或者侵犯商业秘密、侵犯著作权等,请点击“违规举报”。

碎片内容

公司战略规划和实施方案内容提纲

确认删除?
VIP
微信客服
  • 扫码咨询
会员Q群
  • 会员专属群点击这里加入QQ群
客服邮箱
回到顶部