电脑桌面
添加小米粒文库到电脑桌面
安装后可以在桌面快捷访问

四川省苍溪县高三化学第一次月考试卷-人教版高三全册化学试题VIP免费

四川省苍溪县高三化学第一次月考试卷-人教版高三全册化学试题_第1页
1/10
四川省苍溪县高三化学第一次月考试卷-人教版高三全册化学试题_第2页
2/10
四川省苍溪县高三化学第一次月考试卷-人教版高三全册化学试题_第3页
3/10
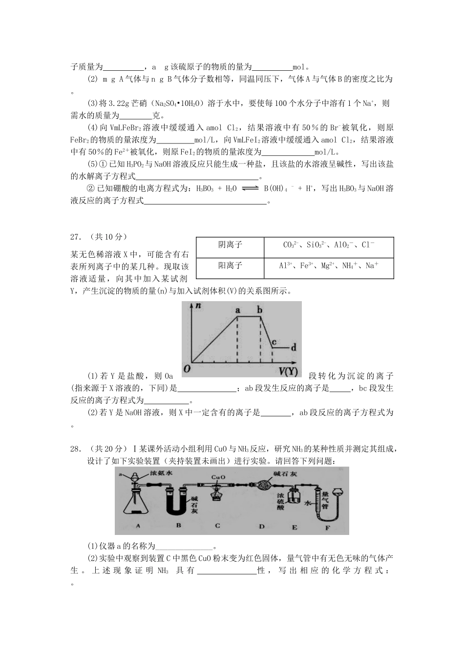
四川省苍溪县2018届高三化学第一次月考试卷说明:本试卷包括物理、化学、生物三部分,共300分,考试时间150分钟。注意事项:1.答题前,考生务必将自己的姓名、考籍号、座位号、班级等用0.5毫米黑色墨迹签字笔填写在答题卡上。并检查条形码粘贴是否正确。2.选择题使用2B铅笔将答题卡上对应题目的答案标号涂黑,如需改动,用橡皮擦擦干净后,再选涂其它答案标号。3.回答非选择题时,必须使用0.5毫米黑色墨迹签字笔,将答案写在答题卡规定的位置上,在试题卷上答题无效。4.考试结束后,只将答题卡交回。可能用到的相对原子质量:H-1C-12N-14O-16Na-23Al-27Si-28S-32第Ⅰ卷选择题(共126分)一、选择题:本题共13小题,每小题6分。在每小题给出的四个选项中,只有一项是符合题目要求的。7.下列说法正确的是A.精制砒霜过程如下:“取砒之法,将生砒就置火上,以器覆之,令砒烟上飞着覆器,遂凝结累然下垂如乳,尖长者为胜,平短者次之。”文中涉及的操作方法是干馏B.“熬胆矾铁釜,久之亦化为铜”,该过程发生了置换反应C.“水滴石穿”、“绳剧木断”都是物理过程D.二氧化硅既可以与氢氧化钠反应,又可以与氢氟酸反应,故属于两性氧化物8.用NA表示阿伏伽德罗常数.下列说法正确的是A.1摩尔氯化钠和1摩尔氯化氢所含的粒子数目均为NAB.1molAlCl3溶液如果全部水解可得到氢氧化铝胶粒数目为NAC.28g晶体硅中含有Si-Si键数目为2NAD.标况下NA个F2和NA个H2完全反应可生成44.8LHF9.下列离子方程式书写正确的是A.Ca(ClO)2溶液中通入少量SO2:Ca2++2ClO-+SO2+H2O=CaSO3↓+2HClOB.碳电极电解氯化镁溶液:2Cl-+2H2OCl2↑+H2↑+2OH-C.NH4HCO3溶液和少量的NaOH溶液混合:NH4++OH-=NH3.H2OD.向Fe(NO3)3溶液中加入足量的HI溶液:3NO3-+Fe3++10I-+12H+=Fe2++5I2+3NO↑+6H2O10.下列各组离子一定能大量共存的是A.能使蓝色石蕊试纸变红的溶液中:S2O32-、K+、Fe2+、ClO-B.在常温下由水电离出的c(OH-)=1×10-12mol·L-1的溶液中:NO3-、Na+、ClO4-、K+C.某无色透明溶液中:Fe3+、NO3-、HCO3-、AlO2-D.常温下在PH=1的溶液中:K+、CrO42-、Cl-、NO3-11.下列关于物质的分类以及性质、用途正确的是A.晶体硅属于原子晶体,是光纤的主要成分B.PM2.5属于混合物,可产生丁达尔现象C.淀粉、油脂、蛋白质都是高分子化合物,能为人体提供营养物质D.NO2是酸性氧化物,可与水反应直接生成硝酸12.氮氧化铝(AlON)是一种高硬度防弹材料,可以在高温下由反应Al2O3+C+N22AlON+CO合成,下列有关说法合理的是A.上述反应中氮气作还原剂B.氮氧化铝中氮元素的化合价是-3C.氮氧化铝晶体中的作用力是范德华力D.根据氮氧化铝晶体的硬度可推断其晶体类型可能与石英相同13.将SO2气体与足量Fe2(SO4)3溶液完全反应后,再加入K2Cr2O7溶液,发生如下两个化学反应:①SO2+2Fe3++2H2O=SO42-+2Fe2++4H+②Cr2O72-+6Fe2++14H+=2Cr3++6Fe3++7H2O下列有关说法错误的是A.氧化性Cr2O72->Fe3+>SO2B.Fe3+和Cr2O72-都能将Na2SO3氧化成Na2SO4C.每有lmolK2Cr2O7参加反应,反应②转移电子的数目6NAD.若6.72LSO2参加反应,则最终消耗0.1molK2Cr2O726.基础填空。(共16分)(1)某硫原子的质量是ag,若NA只表示阿伏加德罗常数的数值,该硫原子的相对原子质量为,ag该硫原子的物质的量为mol。(2)mgA气体与ngB气体分子数相等,同温同压下,气体A与气体B的密度之比为。(3)将3.22g芒硝(Na2SO4•10H2O)溶于水中,要使每100个水分子中溶有1个Na+,则需水的质量为克。(4)向VmLFeBr2溶液中缓缓通入amolCl2,结果溶液中有50%的Br-被氧化,则原FeBr2的物质的量浓度为mol/L,向VmLFeI2溶液中缓缓通入amolCl2,结果溶液中有50%的Fe2+被氧化,则原FeI2的物质的量浓度为mol/L。(5)①已知H3PO2与NaOH溶液反应只能生成一种盐,且该盐的水溶液呈碱性,写出该盐的水解离子方程式。②已知硼酸的电离方程式为:H3BO3+H2OB(OH)4-+H+,写出H3BO3与NaOH溶液反应的离子方程式。27.(共10分)某无色稀溶液X中,可能含有右表所列离子中的某几种。现取该溶液适量,向其中加入某试剂Y,产生沉淀的物质的量(n)与加入试剂体积(V)的关系图所示。(1)若Y是盐酸,...

1、当您付费下载文档后,您只拥有了使用权限,并不意味着购买了版权,文档只能用于自身使用,不得用于其他商业用途(如 [转卖]进行直接盈利或[编辑后售卖]进行间接盈利)。
2、本站所有内容均由合作方或网友上传,本站不对文档的完整性、权威性及其观点立场正确性做任何保证或承诺!文档内容仅供研究参考,付费前请自行鉴别。
3、如文档内容存在违规,或者侵犯商业秘密、侵犯著作权等,请点击“违规举报”。

碎片内容

四川省苍溪县高三化学第一次月考试卷-人教版高三全册化学试题

您可能关注的文档

远洋启航书店+ 关注
实名认证
内容提供者

从事历史教学,热爱教育,高度负责。

相关文档

确认删除?
VIP
微信客服
  • 扫码咨询
会员Q群
  • 会员专属群点击这里加入QQ群
客服邮箱
回到顶部