电脑桌面
添加小米粒文库到电脑桌面
安装后可以在桌面快捷访问

九年级化学阶段检测试卷VIP免费

九年级化学阶段检测试卷_第1页
1/9
九年级化学阶段检测试卷_第2页
2/9
九年级化学阶段检测试卷_第3页
3/9
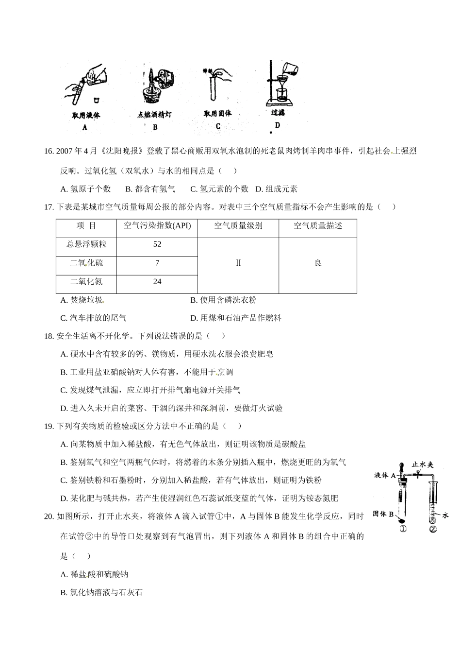
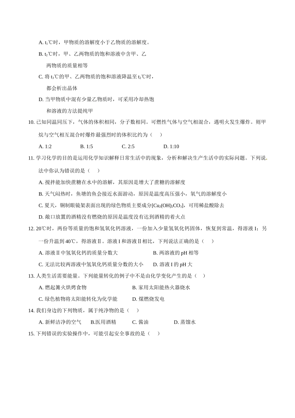
江苏省宿迁市九年级阶段检测化学卷(分值:80分时间:80分钟)可能用到的相对原子质量:O16H1Mg24Cl35.5S32Ca40C12友情提醒:请把答案写在答案纸上,否则不得分!第一部分:选择题(40分)一、选择题(共20小题,每小题2分,共计40分,每小题只有一个选项符合题意。)1.市场上买来的蔬菜在食用前可用稀的碱性水浸泡一段时间,以降低残留在蔬菜上农药的毒性;家庭里浸泡蔬菜的水中可以加入适量的()A.食盐B.氢氧化钠C.纯碱D.白酒2.下列自然现象存在化学变化过程的是()A.频繁发生沙尘暴天气的过程B.大气污染物形成酸雨的过程C.地球极地冰山融化的过程D.温室气体使地球气温上升的过程3.人体内的二氧化碳气体若不能由肺顺利排出体外,血液的pH将会()]A.升高B.不变C.降低D.无法判断4.下列物质分别加入硫酸溶液中,恰好完全反应。溶液的酸性基本不变的是()A.BaCl2B.Na2CO3C.NaOHD.CuO5.保存或使用盐酸的合理方法是()A.密封保存在阴凉处B.与NaOH等碱类物质放在同一个药品橱内C.用广口瓶盛放浓盐酸D.把鼻孔凑在容器口闻浓盐酸的气味6.用托盘天平称量固体氢氧化钠时药品应放在()①洁净的纸上②左盘上③右盘上④烧杯中A.①③B.①④C.②③D.②④7.下列物质中不存在氯离子的是()A.食盐B.食盐溶液C.盐酸D.氯酸钾溶液8.正常人血液的pH为7.35~7.45,与胃液(pH为0.9~1.5)相比,其H+离子浓度要低几百万倍。已知质量分数为3.7%的盐酸的pH约为1,质量分数为0.37%的盐酸的pH约为2。那么下列说法中正确的是()A.胃液中含盐酸的质量分数明显小于0.37%B.胃液与血液都呈酸性C.pH与溶液的H+离子浓度之间呈正比例关系D.人体的血液呈弱碱性9.根据右图的溶解度曲线,判断下列说法中不正确的是()A.t1℃时,甲物质的溶解度小于乙物质的溶解度。B.t2℃时,甲、乙两物质的饱和溶液中含甲、乙两物质的质量相等C.将t3℃的甲、乙两物质的饱和溶液降温至t2℃时,都会析出晶体D.当甲物质中混有少量乙物质时,可采用冷却热饱和溶液的方法提纯甲10.已知同温同压下,气体的体积相同,分子数相同。可燃性气体与空气相混合,遇明火发生爆炸。则甲烷与空气相互混合时爆炸最强烈时的体积比约为()A.1:2B.1:5C.2:5D.1:1011.学习化学的目的是运用化学知识解释日常生活中的现象,分析和解决生产生活中的实际问题。下列说法中你认为错误的是()A.搅拌能加快蔗糖在水中的溶解,其原因是增大了蔗糖的溶解度B.天气闷热时,鱼塘的鱼会接近水面游动,原因是温度高压强小,氧气的溶解度小C.夏天,铜制眼镜架表面出现的绿色物质主要成分[Cu2(OH)2CO3],可用稀盐酸除去D.敞口放置的酒精没有燃烧的原因是温度没有达到酒精的着火点12.20℃时,两份等质量的饱和氢氧化钙溶液,一份加入少量氢氧化钙固体,恢复到常温,得溶液I;另一份升温到40℃,得溶液Ⅱ。溶液I和溶液Ⅱ相比,下列说法正确的是()A.溶液Ⅱ中氢氧化钙的质量分数大B.两溶液的pH相等C.无法比较两溶液中氢氧化钙质量分数的大小D.溶液I的pH大13.人类生活需要能量。下列能量转化的例子中不是由化学变化产生的是()A.燃起篝火烘烤食物B.家用太阳能热火器烧水C.绿色植物将太阳能转化为化学能D.煤燃烧发电14.我们身边的下列物质,属于纯净物的是()A.新鲜洁净的空气B.医用酒精C.酱油D.蒸馏水15.下列错误的实验操作中,可能引起安全事故的是()16.2007年4月《沈阳晚报》登载了黑心商贩用双氧水泡制的死老鼠肉烤制羊肉串事件,引起社会上强烈反响。过氧化氢(双氧水)与水的相同点是()A.氢原子个数B.都含有氢气C.氢元素的个数D.组成元素17.下表是某城市空气质量每周公报的部分内容。对表中三个空气质量指标不会产生影响的是()项目空气污染指数(API)空气质量级别空气质量描述总悬浮颗粒52Ⅱ良二氧化硫7二氧化氮24A.焚烧垃圾B.使用含磷洗衣粉C.汽车排放的尾气D.用煤和石油产品作燃料18.安全生活离不开化学。下列说法错误的是()A.硬水中含有较多的钙、镁物质,用硬水洗衣服会浪费肥皂B.工业用盐亚硝酸钠对人体有害,不能用于烹调C.发现煤气泄漏,应立即打开排气扇电源开关排气D.进入久未开启的菜窖、干涸的深井和深洞前,要做灯火试验19.下列有关物质的检验或...

1、当您付费下载文档后,您只拥有了使用权限,并不意味着购买了版权,文档只能用于自身使用,不得用于其他商业用途(如 [转卖]进行直接盈利或[编辑后售卖]进行间接盈利)。
2、本站所有内容均由合作方或网友上传,本站不对文档的完整性、权威性及其观点立场正确性做任何保证或承诺!文档内容仅供研究参考,付费前请自行鉴别。
3、如文档内容存在违规,或者侵犯商业秘密、侵犯著作权等,请点击“违规举报”。

碎片内容

九年级化学阶段检测试卷

确认删除?
VIP
微信客服
  • 扫码咨询
会员Q群
  • 会员专属群点击这里加入QQ群
客服邮箱
回到顶部