电脑桌面
添加小米粒文库到电脑桌面
安装后可以在桌面快捷访问

小学数学人教2011课标版一年级100-以内数的读数与写数VIP免费

小学数学人教2011课标版一年级100-以内数的读数与写数_第1页
1/5
小学数学人教2011课标版一年级100-以内数的读数与写数_第2页
2/5
小学数学人教2011课标版一年级100-以内数的读数与写数_第3页
3/5
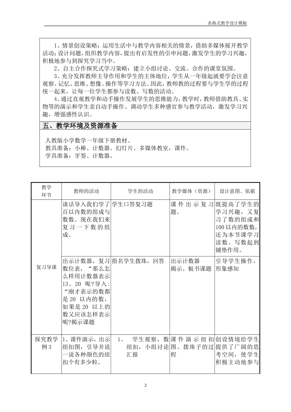
表格式教学设计模板教学设计方案案例名称100以内数的读数与写数科目小学数学教学对象一年级学生提供者陈丽辉课时1课时一、教材内容分析人教版一年级下学期课本第34-35页的教学内容。读数和写数是在学生已经会读写20以内的数且学生掌握100以内数数及数的组成的基础上进行的,它又是后面要学的数的大小比较,及100以内数的计算的重要基础。教材通过具体事物的数量——说出数的组成——在计数器上用算珠表示——数的读、写这样一个过程来掌握100以内数的读写,符合学生的认知规律,也较好地将新旧知识衔接起来。二、教学目标(知识,技能,情感态度、价值观)1、知识与技能(1)使学生进一步理解10个一是十,10个十是一百的十进制的计数法的基本原理。(2)能说出个位、十位、百位的名称,知道数位排列顺序是从右边起,第一位是个位,第二位是十位,第三位是百位。(3)会正确地读写100以内的数。能正确说出每个数的数位和数位上的数。知道读数和写数都是从高位起(即从左边起),这与数数位顺序正好相反。2、过程与方法学生经历100以内数的读写的过程加深学生对数位意义的理解体验自主学习的方法。探究体验的学习方式。3、情感、态度与价值观(1)培养学生仔细观察、积极探索的精神。(2)感受数学与生活的联系,培养学生学习数学的兴趣。三、学习者特征分析1、学生是仙游县友谊学校一年级学生;是农村生源,大部分是留守孩子。2、学生是7-8岁的儿童,思维活跃,课堂上喜欢表现自己,对数学学习有浓厚的兴趣。3、学生思维活跃,善于和同学交流,乐于表达自己,渴望达到同学和教师的赞许。4、学生已经掌握100以内数数及数的组成。5、学生已经掌握20以内数的读法和写法。6、因学生年龄特点及认识能力,对一些知识的理解往往不是一次完成的,需要有逐步深化,提高的过程。四、教学策略选择与设计1表格式教学设计模板1、情景创设策略:运用生活中与教学内容相关的情景,借助多媒体展开教学活动;设计问题,组织教学内容,提出有启发性的引申问题,激发学生的学习兴趣,积极地参与到探究学习当中。2、自主合作探究式学习策略:建立小组讨论、交流、合作的课堂氛围。3、充分发挥教师主导作用和学生的主体地位,学生从一年级起就要学会注意观察、记忆、思维、想像、操作等学习方法。因此,教师教的过程要与学生学的过程统一起来,让每一位学生都参与读数、写数的活动。4、通过直观教学和动手操作发展学生的思维能力,教学时,教师借助教具、实物等的演示和学生亲自动手操作、调动学生多种感官参与教学活动,激发学习兴趣,增强感性认识。五、教学环境及资源准备人教版小学数学一年级下册教材。教具准备:小棒、计数器、幻灯片、多媒体教室,课件。学具准备:牙签、计数器。教学环节教师的活动学生的活动教学媒体(资源)设计意图、依据复习导课谈话导入我们学了百以内数的组成与数数。现在我们来复习一下数的组成。学生口答复习题课件出示复习题。既提高了学生的学习兴趣,又复习了数的组成和100以内的数数,还为本节课学习读数、写数起到铺垫作用。出示计数器,复习数位表,“那么怎么样用计数器表示13、20呢?导入:“刚才表示的数都是20以内的数,如果是20以上的数又应该怎样表示呢?揭示课题指名学生拨珠,回答出示计数器揭示、板书课题引导学生操作,形象感知探究教学例31、课件演示,出示纽扣图,引导并说一说各种颜色的纽扣个有多少粒。1、学生观察,数纽扣,小组讨论汇报课件演示纽扣图、拨珠子的过程创设情境给学生提供了广阔的思考空间,使学生积极主动地参与2表格式教学设计模板2、引导应该怎么样用计数器表示这几个数。3、指导3个数的读法和写法2、让学生动手摆小棒、拨珠3、学生先写数后读数知识的形成的过程。培养学生的动手能力和合作意识。教学100的读与写三种颜色的纽扣一共有多少粒?(100粒)怎样用计数器表示一百呢?怎样写并读出来?教师引导学生操作。1、小组成员互相交流,并统一意见2、小组汇报3、让学生动手摆小棒、拨珠4、学生先写数后读数课件演示拨珠子的过程通过自主探究,培养学生自主学习的意识及发现问题并解决问题的能力。同时也让学生享受到成功的快乐引导学生...

1、当您付费下载文档后,您只拥有了使用权限,并不意味着购买了版权,文档只能用于自身使用,不得用于其他商业用途(如 [转卖]进行直接盈利或[编辑后售卖]进行间接盈利)。
2、本站所有内容均由合作方或网友上传,本站不对文档的完整性、权威性及其观点立场正确性做任何保证或承诺!文档内容仅供研究参考,付费前请自行鉴别。
3、如文档内容存在违规,或者侵犯商业秘密、侵犯著作权等,请点击“违规举报”。

碎片内容

小学数学人教2011课标版一年级100-以内数的读数与写数

您可能关注的文档

确认删除?
VIP
微信客服
  • 扫码咨询
会员Q群
  • 会员专属群点击这里加入QQ群
客服邮箱
回到顶部