电脑桌面
添加小米粒文库到电脑桌面
安装后可以在桌面快捷访问

保税核注清单填制规范VIP免费

保税核注清单填制规范_第1页
1/4
保税核注清单填制规范_第2页
2/4
保税核注清单填制规范_第3页
3/4
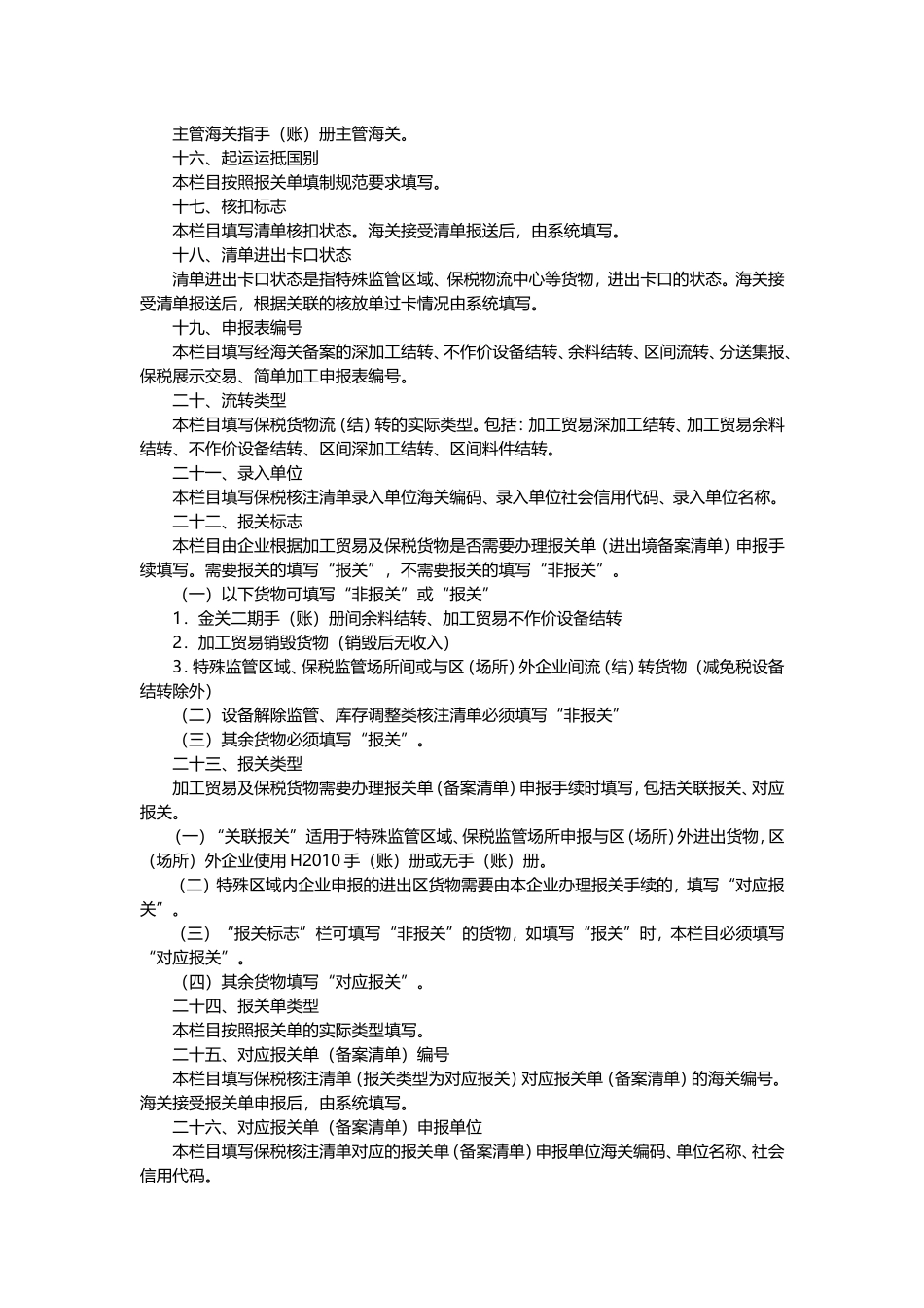
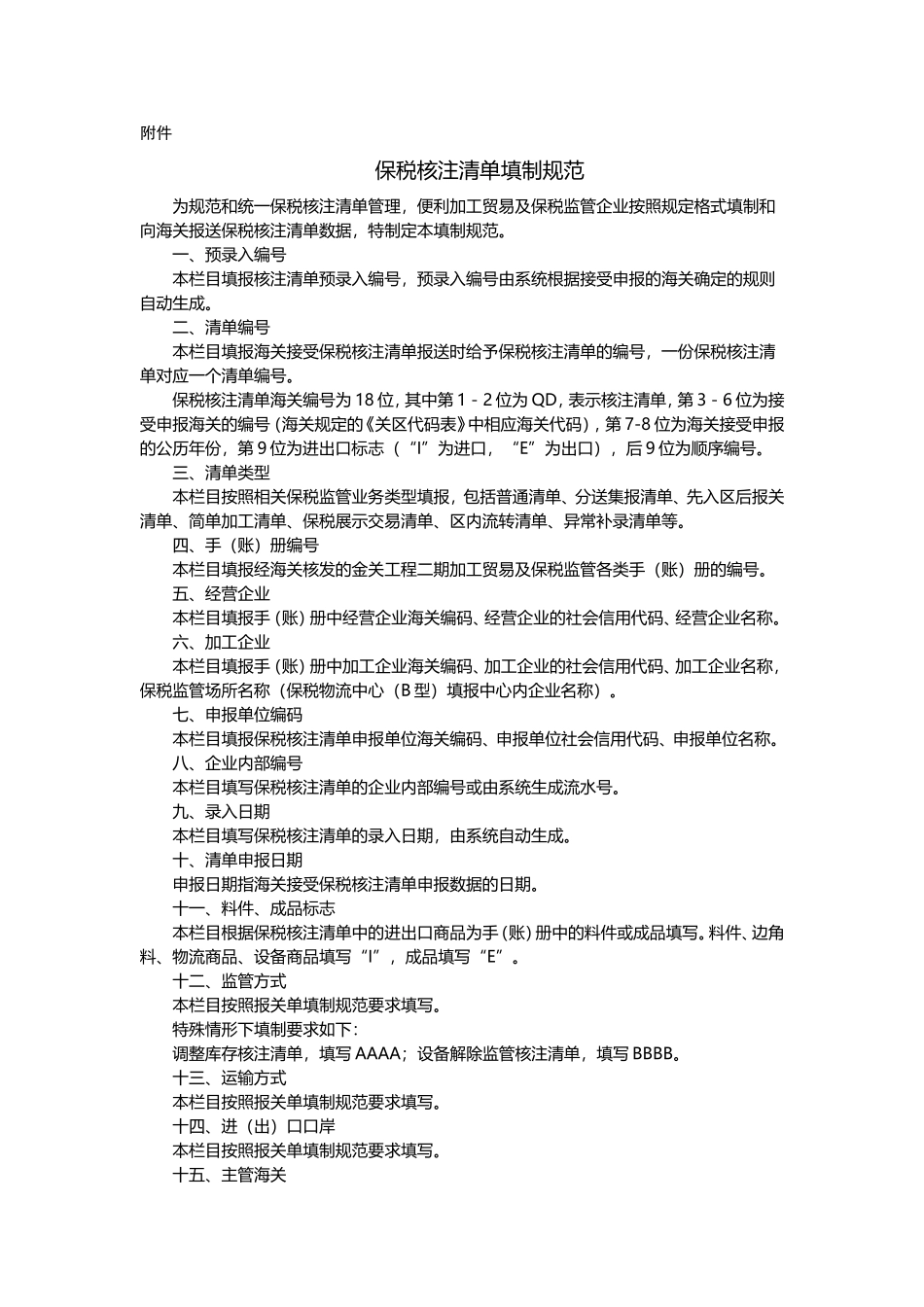
附件保税核注清单填制规范为规范和统一保税核注清单管理,便利加工贸易及保税监管企业按照规定格式填制和向海关报送保税核注清单数据,特制定本填制规范。一、预录入编号本栏目填报核注清单预录入编号,预录入编号由系统根据接受申报的海关确定的规则自动生成。二、清单编号本栏目填报海关接受保税核注清单报送时给予保税核注清单的编号,一份保税核注清单对应一个清单编号。保税核注清单海关编号为18位,其中第1-2位为QD,表示核注清单,第3-6位为接受申报海关的编号(海关规定的《关区代码表》中相应海关代码),第7-8位为海关接受申报的公历年份,第9位为进出口标志(“I”为进口,“E”为出口),后9位为顺序编号。三、清单类型本栏目按照相关保税监管业务类型填报,包括普通清单、分送集报清单、先入区后报关清单、简单加工清单、保税展示交易清单、区内流转清单、异常补录清单等。四、手(账)册编号本栏目填报经海关核发的金关工程二期加工贸易及保税监管各类手(账)册的编号。五、经营企业本栏目填报手(账)册中经营企业海关编码、经营企业的社会信用代码、经营企业名称。六、加工企业本栏目填报手(账)册中加工企业海关编码、加工企业的社会信用代码、加工企业名称,保税监管场所名称(保税物流中心(B型)填报中心内企业名称)。七、申报单位编码本栏目填报保税核注清单申报单位海关编码、申报单位社会信用代码、申报单位名称。八、企业内部编号本栏目填写保税核注清单的企业内部编号或由系统生成流水号。九、录入日期本栏目填写保税核注清单的录入日期,由系统自动生成。十、清单申报日期申报日期指海关接受保税核注清单申报数据的日期。十一、料件、成品标志本栏目根据保税核注清单中的进出口商品为手(账)册中的料件或成品填写。料件、边角料、物流商品、设备商品填写“I”,成品填写“E”。十二、监管方式本栏目按照报关单填制规范要求填写。特殊情形下填制要求如下:调整库存核注清单,填写AAAA;设备解除监管核注清单,填写BBBB。十三、运输方式本栏目按照报关单填制规范要求填写。十四、进(出)口口岸本栏目按照报关单填制规范要求填写。十五、主管海关主管海关指手(账)册主管海关。十六、起运运抵国别本栏目按照报关单填制规范要求填写。十七、核扣标志本栏目填写清单核扣状态。海关接受清单报送后,由系统填写。十八、清单进出卡口状态清单进出卡口状态是指特殊监管区域、保税物流中心等货物,进出卡口的状态。海关接受清单报送后,根据关联的核放单过卡情况由系统填写。十九、申报表编号本栏目填写经海关备案的深加工结转、不作价设备结转、余料结转、区间流转、分送集报、保税展示交易、简单加工申报表编号。二十、流转类型本栏目填写保税货物流(结)转的实际类型。包括:加工贸易深加工结转、加工贸易余料结转、不作价设备结转、区间深加工结转、区间料件结转。二十一、录入单位本栏目填写保税核注清单录入单位海关编码、录入单位社会信用代码、录入单位名称。二十二、报关标志本栏目由企业根据加工贸易及保税货物是否需要办理报关单(进出境备案清单)申报手续填写。需要报关的填写“报关”,不需要报关的填写“非报关”。(一)以下货物可填写“非报关”或“报关”1.金关二期手(账)册间余料结转、加工贸易不作价设备结转2.加工贸易销毁货物(销毁后无收入)3.特殊监管区域、保税监管场所间或与区(场所)外企业间流(结)转货物(减免税设备结转除外)(二)设备解除监管、库存调整类核注清单必须填写“非报关”(三)其余货物必须填写“报关”。二十三、报关类型加工贸易及保税货物需要办理报关单(备案清单)申报手续时填写,包括关联报关、对应报关。(一)“关联报关”适用于特殊监管区域、保税监管场所申报与区(场所)外进出货物,区(场所)外企业使用H2010手(账)册或无手(账)册。(二)特殊区域内企业申报的进出区货物需要由本企业办理报关手续的,填写“对应报关”。(三)“报关标志”栏可填写“非报关”的货物,如填写“报关”时,本栏目必须填写“对应报关”。(四)其余货物填写“对应报关”。二十四、报关单类型本栏目按...

1、当您付费下载文档后,您只拥有了使用权限,并不意味着购买了版权,文档只能用于自身使用,不得用于其他商业用途(如 [转卖]进行直接盈利或[编辑后售卖]进行间接盈利)。
2、本站所有内容均由合作方或网友上传,本站不对文档的完整性、权威性及其观点立场正确性做任何保证或承诺!文档内容仅供研究参考,付费前请自行鉴别。
3、如文档内容存在违规,或者侵犯商业秘密、侵犯著作权等,请点击“违规举报”。

碎片内容

保税核注清单填制规范

您可能关注的文档

确认删除?
VIP
微信客服
  • 扫码咨询
会员Q群
  • 会员专属群点击这里加入QQ群
客服邮箱
回到顶部