电脑桌面
添加小米粒文库到电脑桌面
安装后可以在桌面快捷访问

浙江省高考化学总复习 专题9 有机化学基础 9.1 认识有机化合物(选考部分,B版)苏教版-苏教版高三全册化学试题VIP免费

浙江省高考化学总复习 专题9 有机化学基础 9.1 认识有机化合物(选考部分,B版)苏教版-苏教版高三全册化学试题_第1页
1/9
浙江省高考化学总复习 专题9 有机化学基础 9.1 认识有机化合物(选考部分,B版)苏教版-苏教版高三全册化学试题_第2页
2/9
浙江省高考化学总复习 专题9 有机化学基础 9.1 认识有机化合物(选考部分,B版)苏教版-苏教版高三全册化学试题_第3页
3/9
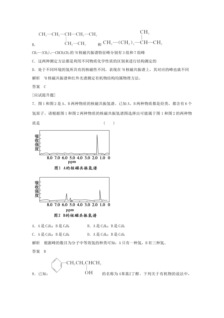
认识有机化合物(时间:45分钟)[基础过关题]1.(台州月考)有机化学概念是下列哪位科学家提出的()A.道尔顿B.阿伏加德罗C.贝采利乌斯D.门捷列夫解析19世纪初,瑞典化学家贝采利乌斯提出了有机化学概念,使有机化学逐渐发展成为化学的一个重要分支。答案C2.下列化学用语表达不正确的是()A.丙烯的结构简式:CH3CH===CH2B.CO2的结构式:O===C===OC.乙醇的键线式:D.CH4分子的球棍模型示意图为:解析D表示的为甲烷分子的比例模型,D错误。答案D3.下列说法正确的是()A.凡是分子组成相差一个或几个CH2原子团的物质,彼此一定是同系物B.两种化合物组成元素相同,各元素质量分数也相同,则两者一定是同分异构体C.相对分子质量相同的几种化合物,互称为同分异构体D.组成元素的质量分数相同,且相对分子质量也相同的不同化合物,一定互为同分异构体解析分子组成上相差一个或若干个CH2原子团的物质,其分子结构不一定相似,如CH3—CH===CH2与,故A说法错误;若两种化合物组成元素相同,各元素的质量分数也相同,则它们的最简式必定相同,最简式相同的化合物可能是同分异构体,也可能不是同分异构体,如CH2O(甲醛)和C2H4O2(乙酸),所以B说法错误;相对分子质量相同的物质是很多的,如无机物中的H2SO4和H3PO4,又如有机物中的C2H6O(乙醇)与CH2O2(甲酸),这些物质都具有相同的相对分子质量,但由于它们的分子组成不同,所以它们不是同分异构体,故C说法错误;当不同化合物组成元素的质量分数相同,相对分子质量也相同时,其分子式一定相同,因此这样的不同化合物互为同分异构体。答案D4.有机化合物有不同的分类方法,下列说法正确的是()①从组成元素分:烃、烃的衍生物②从分子中碳骨架形状分:链状有机化合物、环状有机化合物③从官能团分:烯烃、炔烃、卤代烃、醇、酚、醛、酮、羧酸、酯等A.仅①③B.仅①②C.①②③D.仅②③解析有机物根据元素组成分为烃和烃的衍生物;根据有机物分子中的碳原子是链状还是环状分为链状有机化合物和环状有机化合物;根据分子中是否含有苯环,把不含苯环的化合物称为脂肪族化合物,把含有苯环的化合物称为芳香族化合物;根据官能团分为烯烃、炔烃、卤代烃、醇、酚、醛、酮、羧酸、酯等。答案C5.有机物的天然提取和人工合成往往得到的是混合物,假设给你一种这样的有机混合物让你研究,一般要采取的几个步骤是()A.分离、提纯→确定化学式→确定实验式→确定结构式B.分离、提纯→确定实验式→确定化学式→确定结构式C.分离、提纯→确定结构式→确定实验式→确定化学式D.确定化学式→确定实验式→确定结构式→分离、提纯解析分离提纯后的有机物经过纯度鉴定后才能确定实验式,进一步确定化学式,最后分析出结构式。答案B6.下列对1H核磁共振谱法和红外光谱法测定物质结构的说法错误的是()A.有机物的各种官能团在红外光谱中都具有特征吸收带,红外光谱法是利用记录不同基团对一定波长红外光吸收情况来判断有机化合物中所含基团的方法B.和CH3—(CH2)4—CHCH3CH3的1H核磁共振谱特征峰分别有3组和7组峰C.这两种测定方法都是利用不同物质化学性质的区别来进行结构测定的D.处于不同环境的氢所具有的核磁性不同,表现在1H核磁共振谱上,其对应的峰也就不同解析1H核磁共振谱和红外光谱测定有机物结构均属物理方法。答案C[应试提升题]7.图1和图2是A、B两种物质的核磁共振氢谱。已知A、B两种物质都是烃类,都含有6个氢原子。请根据图1和图2两种物质的核磁共振氢谱图选择出可能属于图1和图2的两种物质是()A.A是C3H6;B是C6H6B.A是C2H6;B是C3H6C.A是C2H6;B是C6H6D.A是C3H6;B是C2H6解析根据峰的数目为分子中等效氢的种类可知:A只有一种氢,B有三种氢。答案B8.已知:的名称为4苯基2丁醇。下列关于有机物的说法中,正确的是()A.的名称为3苯基2丙醇B.4苯基2丁醇与互为同系物C.4苯基2丁醇分子中的所有碳原子一定共平面D.4苯基2丁醇的核磁共振氢谱共有8个峰解析由题给信息可知,苯环看作取代基。A中编号错误,名称应为1苯基2丙醇。B中醇与酚不是同系物。C中有四个饱和碳原子,碳原子一定不共平面。答案D9.(苍南质评)下列对有机化合物的分类结...

1、当您付费下载文档后,您只拥有了使用权限,并不意味着购买了版权,文档只能用于自身使用,不得用于其他商业用途(如 [转卖]进行直接盈利或[编辑后售卖]进行间接盈利)。
2、本站所有内容均由合作方或网友上传,本站不对文档的完整性、权威性及其观点立场正确性做任何保证或承诺!文档内容仅供研究参考,付费前请自行鉴别。
3、如文档内容存在违规,或者侵犯商业秘密、侵犯著作权等,请点击“违规举报”。

碎片内容

浙江省高考化学总复习 专题9 有机化学基础 9.1 认识有机化合物(选考部分,B版)苏教版-苏教版高三全册化学试题

您可能关注的文档

确认删除?
VIP
微信客服
  • 扫码咨询
会员Q群
  • 会员专属群点击这里加入QQ群
客服邮箱
回到顶部