电脑桌面
添加小米粒文库到电脑桌面
安装后可以在桌面快捷访问

高一化学下学期5月月考试卷(含解析)-人教版高一全册化学试题VIP免费

高一化学下学期5月月考试卷(含解析)-人教版高一全册化学试题_第1页
1/25
高一化学下学期5月月考试卷(含解析)-人教版高一全册化学试题_第2页
2/25
高一化学下学期5月月考试卷(含解析)-人教版高一全册化学试题_第3页
3/25
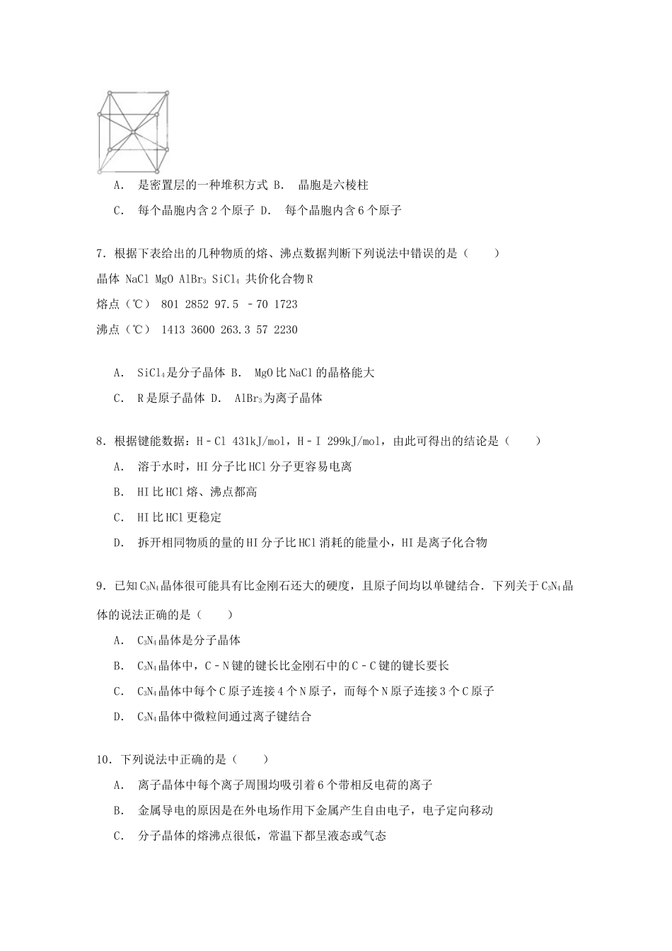
2014-2015学年江苏省盐城市东台创新学校高二(下)月考化学试卷(5月份)一、选择题(每题只有一个正确答案.每题2分,共20分.)1.门捷列夫的突出贡献是()A.提出原子学说B.提出分子学说C.发现元素周期律D.发现能量守恒定律2.13C﹣NMR(核磁共振)、15N﹣NNR可用于测定蛋白质、核酸等生物大分子的空间结构,KurtWuithrich等人为此获得2002年诺贝尔化学奖.下列有关13C、15N的叙述中正确的是()A.13C与15N有相同的中子数B.13C电子排布式为1s22s22p3C.15N与14N为同位素D.15N的电子排布式为1s22s22p43.按照表中元素的位置,认真观察从ⅢA族的硼到ⅦA族的砹连接的一条折线,我们能从分界线附近找到()A.耐高温材料B.新型农药材料C.半导体材料D.新型催化剂材料4.下列物质的熔、沸点高低顺序正确的是()A.金刚石>晶体硅>二氧化硅>碳化硅B.CI4>CBr4>CCl4>CH4C.MgO>Na2O>N2>O2D.金刚石>生铁>纯铁>钠5.下列微粒中,同时具有离子键、共价键和配位键的是()A.NaOHB.H3O+C.MgCl2D.NH4Cl6.金属钾晶体(如图)的结构的叙述中正确的是()A.是密置层的一种堆积方式B.晶胞是六棱柱C.每个晶胞内含2个原子D.每个晶胞内含6个原子7.根据下表给出的几种物质的熔、沸点数据判断下列说法中错误的是()晶体NaClMgOAlBr3SiCl4共价化合物R熔点(℃)801285297.5﹣701723沸点(℃)14133600263.3572230A.SiCl4是分子晶体B.MgO比NaCl的晶格能大C.R是原子晶体D.AlBr3为离子晶体8.根据键能数据:H﹣Cl431kJ/mol,H﹣I299kJ/mol,由此可得出的结论是()A.溶于水时,HI分子比HCl分子更容易电离B.HI比HCl熔、沸点都高C.HI比HCl更稳定D.拆开相同物质的量的HI分子比HCl消耗的能量小,HI是离子化合物9.已知C3N4晶体很可能具有比金刚石还大的硬度,且原子间均以单键结合.下列关于C3N4晶体的说法正确的是()A.C3N4晶体是分子晶体B.C3N4晶体中,C﹣N键的键长比金刚石中的C﹣C键的键长要长C.C3N4晶体中每个C原子连接4个N原子,而每个N原子连接3个C原子D.C3N4晶体中微粒间通过离子键结合10.下列说法中正确的是()A.离子晶体中每个离子周围均吸引着6个带相反电荷的离子B.金属导电的原因是在外电场作用下金属产生自由电子,电子定向移动C.分子晶体的熔沸点很低,常温下都呈液态或气态D.原子晶体中的各相邻原子都以共价键相结合二、不定项选择题(每题有一到两个选项正确,答案不全得2分,有错的0分.每题4分,共20分.)11.下列原子构成的单质中既能与稀硫酸反应又能与烧碱溶液反应,都产生H2的是()A.核内无中子的原子B.价电子构型为3s23p1C.最外层电子数等于倒数第三层上的电子数的原子D.N层上无电子,最外层上的电子数等于电子层数的原子12.具有如下电子排布的原子,其相应元素一定属于同一主族的是()A.最外层电子排布为1s2的原子和最外层电子排布为2s2的原子B.2p轨道上有2个未成对电子的原子和3p轨道上有2个未成对电子的原子C.3p轨道上只有1个空轨道的原子和4p轨道上只有1个空轨道的原子D.电子排布式为1s2的原子和外围电子排布式为2s22p6的原子13.已知以下化学键的键能:H﹣H436kJ/mol,Cl﹣Cl243kJ/mol,H﹣Cl431kJ/mol.下列叙述正确的是()A.Cl﹣Cl键比H﹣H键的键能小,是因为Cl原子比H原子的非金属性强B.H2(g)与Cl2(g)反应生成2molHCl(g),反应的△H=183kJ/molC.H2(g)与Cl2(g)反应生成2molHCl(g),反应的△H=﹣183kJ/molD.H2(g)与Cl2(g)反应生成1molHCl(g),反应的△H=﹣183kJ/mol14.已知X、Y元素同周期,且电负性X>Y,下列说法错误的是()A.X与Y形成化合物时,X可以显负价,Y显正价B.第一电离能可能Y小于XC.最高价含氧酸的酸性:X对应的酸的酸性弱于Y对应的酸的酸性D.气态氢化物的稳定性:HmY小于HnX15.下列说法正确的是()A.丙烯分子中有7个σ键,2个π键B.在60gSiO2晶体中,Si﹣O键的数目为2NAC.共价键有方向性,但无饱和性D.由ⅠA族和ⅥA族元素形成的原子个数比为1:1、电子总数为38的化合物,是含有共价键的离子化合物二、非选择题(共6道题,共80分)16.(2015春•东台市校级月考...

1、当您付费下载文档后,您只拥有了使用权限,并不意味着购买了版权,文档只能用于自身使用,不得用于其他商业用途(如 [转卖]进行直接盈利或[编辑后售卖]进行间接盈利)。
2、本站所有内容均由合作方或网友上传,本站不对文档的完整性、权威性及其观点立场正确性做任何保证或承诺!文档内容仅供研究参考,付费前请自行鉴别。
3、如文档内容存在违规,或者侵犯商业秘密、侵犯著作权等,请点击“违规举报”。

碎片内容

高一化学下学期5月月考试卷(含解析)-人教版高一全册化学试题

您可能关注的文档

海博书城+ 关注
实名认证
内容提供者

从事历史教学,热爱教育,高度负责。

相关文档

确认删除?
VIP
微信客服
  • 扫码咨询
会员Q群
  • 会员专属群点击这里加入QQ群
客服邮箱
回到顶部