电脑桌面
添加小米粒文库到电脑桌面
安装后可以在桌面快捷访问

专题五第一讲课时达标自测VIP免费

专题五第一讲课时达标自测_第1页
1/7
专题五第一讲课时达标自测_第2页
2/7
专题五第一讲课时达标自测_第3页
3/7
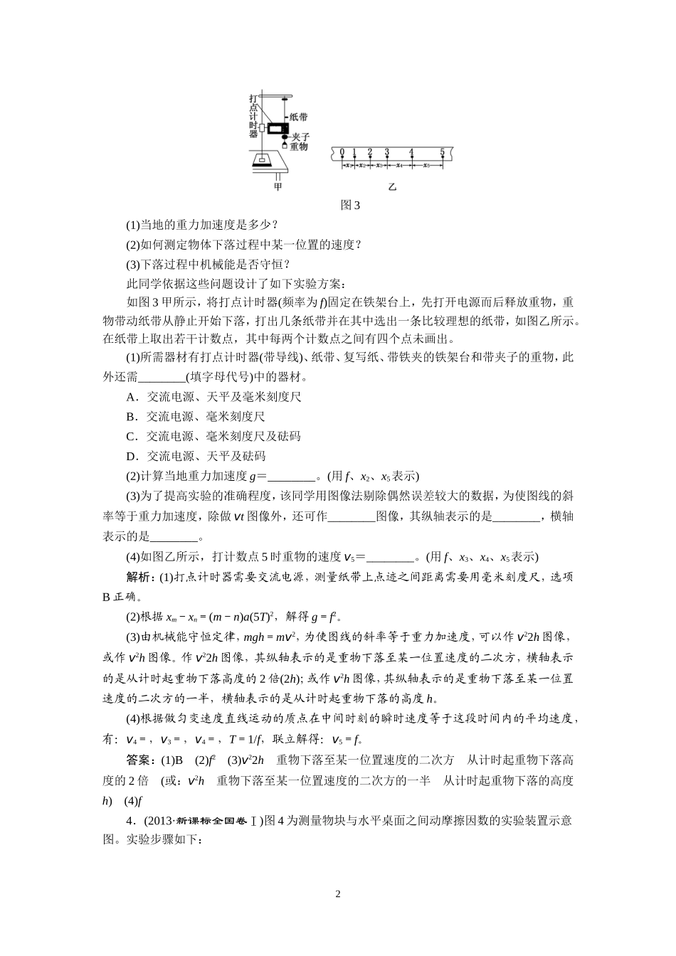
1.(2013·淮安模拟)一种游标卡尺,它的游标尺有50个等分度,总长度为49mm。现用它测量某工件宽度,示数如图1甲所示,其读数为________cm。乙图中螺旋测微器读数为________mm。图1解析:游标卡尺为50个等分度,精度为0.02mm,故工件宽度为40mm+0.02mm×5=40.10mm=4.010cm螺旋测微器的读数为1mm+0.01mm×13.0=1.130mm答案:4.0101.1302.(2013·云南玉溪一中质检)如图2所示,在“验证力的平行四边形定则”的实验中,PO为橡皮筋,OA、OB为带有绳套的两细绳。(1)对下列操作和实验现象的叙述正确的是()A.两细绳的夹角要尽可能地大B.必须测出两细绳的长度,以便画出力的图示图2C.有可能两弹簧测力计的拉力都比橡皮筋的拉力大D.换用一根弹簧测力计后只需把橡皮筋拉伸到相同长度即可(2)在某次实验中,用两个弹簧秤拉绳使橡皮筋的一端拉伸到O点,在保持O点位置不变的情况下,下列操作可能实现的有()A.保持OA、OB两细线的方向不变,改变两弹簧秤拉力的大小B.保持OA的方向及A弹簧秤的示数不变,改变B弹簧秤的拉力大小及方向C.保持弹簧秤A的示数不变,使弹簧秤B的示数减小D.保持OB细线的方向不变,使弹簧秤A的示数减小解析:(1)A项夹角太大误差较大;B项不必要,只需记录细绳的方向、O点位置和弹簧测力计的示数即可;两弹簧测力计的拉力的合力与橡皮筋的拉力大小相等,两弹簧测力计的拉力可以同时比橡皮筋的拉力大,故C正确;两次拉橡皮筋时,为了使两次达到效果相同,橡皮筋结点必须拉到同一位置O,故D错误。(2)利用共点力动态平衡,控制两个力的合力不变,从而可得选项C、D正确。答案:(1)C(2)CD3.(2013·延安中学模拟)某同学在研究性学习中充分利用打点计时器针对自由落体运动进行了如下三个问题的深入研究:1图3(1)当地的重力加速度是多少?(2)如何测定物体下落过程中某一位置的速度?(3)下落过程中机械能是否守恒?此同学依据这些问题设计了如下实验方案:如图3甲所示,将打点计时器(频率为f)固定在铁架台上,先打开电源而后释放重物,重物带动纸带从静止开始下落,打出几条纸带并在其中选出一条比较理想的纸带,如图乙所示。在纸带上取出若干计数点,其中每两个计数点之间有四个点未画出。(1)所需器材有打点计时器(带导线)、纸带、复写纸、带铁夹的铁架台和带夹子的重物,此外还需________(填字母代号)中的器材。A.交流电源、天平及毫米刻度尺B.交流电源、毫米刻度尺C.交流电源、毫米刻度尺及砝码D.交流电源、天平及砝码(2)计算当地重力加速度g=________。(用f、x2、x5表示)(3)为了提高实验的准确程度,该同学用图像法剔除偶然误差较大的数据,为使图线的斜率等于重力加速度,除做vt图像外,还可作________图像,其纵轴表示的是________,横轴表示的是________。(4)如图乙所示,打计数点5时重物的速度v5=________。(用f、x3、x4、x5表示)解析:(1)打点计时器需要交流电源,测量纸带上点迹之间距离需要用毫米刻度尺,选项B正确。(2)根据xm-xn=(m-n)a(5T)2,解得g=f2。(3)由机械能守恒定律,mgh=mv2,为使图线的斜率等于重力加速度,可以作v22h图像,或作v2h图像。作v22h图像,其纵轴表示的是重物下落至某一位置速度的二次方,横轴表示的是从计时起重物下落高度的2倍(2h);或作v2h图像,其纵轴表示的是重物下落至某一位置速度的二次方的一半,横轴表示的是从计时起重物下落的高度h。(4)根据做匀变速度直线运动的质点在中间时刻的瞬时速度等于这段时间内的平均速度,有:v4=,v3=,v4=,T=1/f,联立解得:v5=f。答案:(1)B(2)f2(3)v22h重物下落至某一位置速度的二次方从计时起重物下落高度的2倍(或:v2h重物下落至某一位置速度的二次方的一半从计时起重物下落的高度h)(4)f4.(2013·新课标全国卷Ⅰ)图4为测量物块与水平桌面之间动摩擦因数的实验装置示意图。实验步骤如下:2图4①用天平测量物块和遮光片的总质量M、重物的质量m;用游标卡尺测量遮光片的宽度d;用米尺测量两光电门之间的距离s;②调整轻滑轮,使细线水平;③让物块从光电门A的左侧由静止释放,用数字毫秒计分别测出遮光片经过光电门A和光电门B所用的时间ΔtA和ΔtB,求出加速度a;④多次重复步...

1、当您付费下载文档后,您只拥有了使用权限,并不意味着购买了版权,文档只能用于自身使用,不得用于其他商业用途(如 [转卖]进行直接盈利或[编辑后售卖]进行间接盈利)。
2、本站所有内容均由合作方或网友上传,本站不对文档的完整性、权威性及其观点立场正确性做任何保证或承诺!文档内容仅供研究参考,付费前请自行鉴别。
3、如文档内容存在违规,或者侵犯商业秘密、侵犯著作权等,请点击“违规举报”。

碎片内容

专题五第一讲课时达标自测

您可能关注的文档

精品文库+ 关注
实名认证
内容提供者

中小学课件教案大全

确认删除?
VIP
微信客服
  • 扫码咨询
会员Q群
  • 会员专属群点击这里加入QQ群
客服邮箱
回到顶部