电脑桌面
添加小米粒文库到电脑桌面
安装后可以在桌面快捷访问

公司、项目部、专项安全教育试卷及答案VIP免费

公司、项目部、专项安全教育试卷及答案_第1页
1/7
公司、项目部、专项安全教育试卷及答案_第2页
2/7
公司、项目部、专项安全教育试卷及答案_第3页
3/7
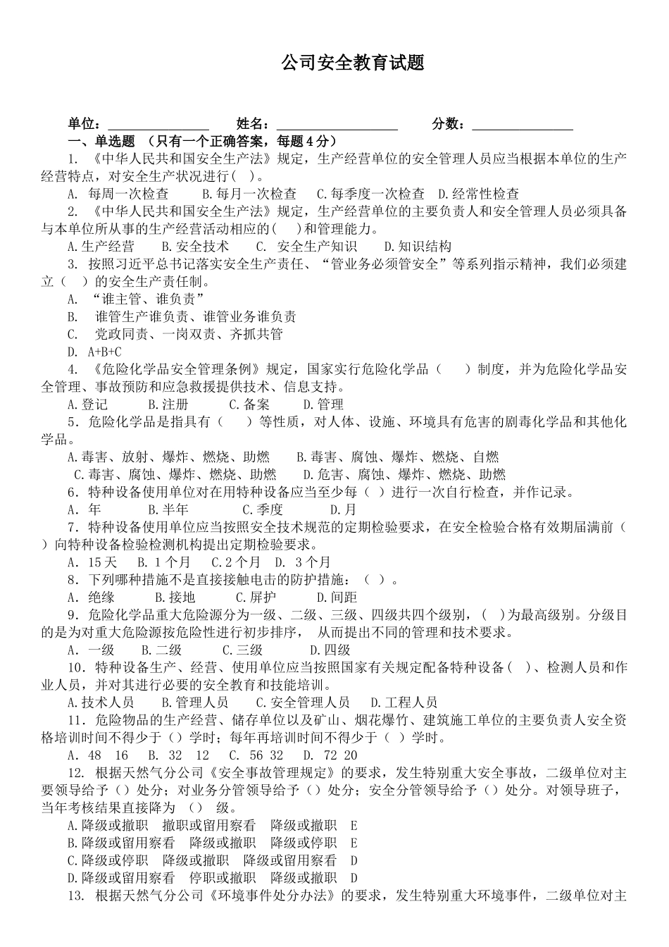
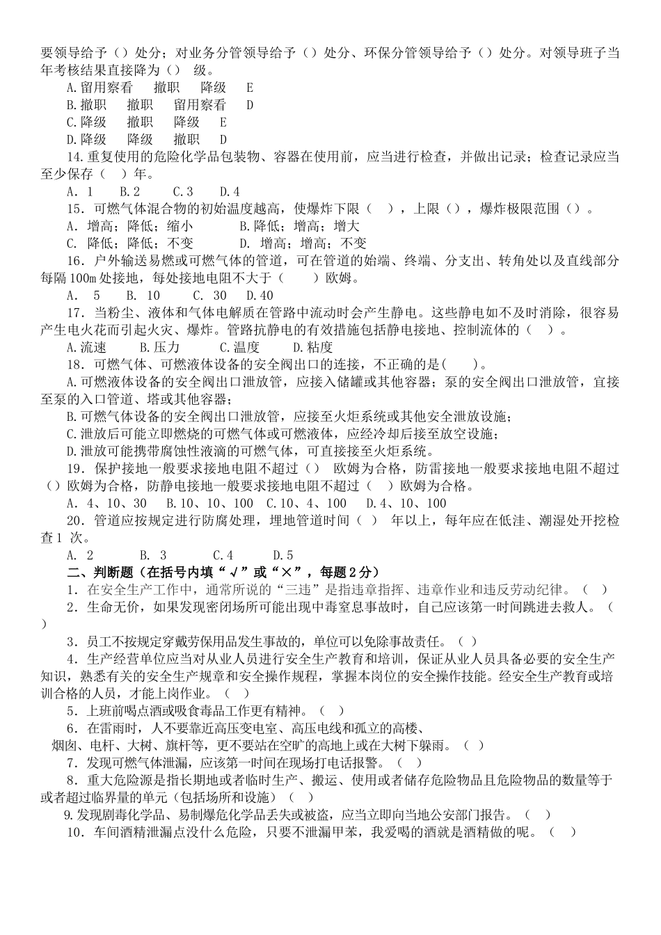
公司安全教育试题单位:姓名:分数:一、单选题(只有一个正确答案,每题4分)1.《中华人民共和国安全生产法》规定,生产经营单位的安全管理人员应当根据本单位的生产经营特点,对安全生产状况进行()。A.每周一次检查B.每月一次检查C.每季度一次检查D.经常性检查2.《中华人民共和国安全生产法》规定,生产经营单位的主要负责人和安全管理人员必须具备与本单位所从事的生产经营活动相应的()和管理能力。A.生产经营B.安全技术C.安全生产知识D.知识结构3.按照习近平总书记落实安全生产责任、“管业务必须管安全”等系列指示精神,我们必须建立()的安全生产责任制。A.“谁主管、谁负责”B.谁管生产谁负责、谁管业务谁负责C.党政同责、一岗双责、齐抓共管D.A+B+C4.《危险化学品安全管理条例》规定,国家实行危险化学品()制度,并为危险化学品安全管理、事故预防和应急救援提供技术、信息支持。A.登记B.注册C.备案D.管理5.危险化学品是指具有()等性质,对人体、设施、环境具有危害的剧毒化学品和其他化学品。A.毒害、放射、爆炸、燃烧、助燃B.毒害、腐蚀、爆炸、燃烧、自燃C.毒害、腐蚀、爆炸、燃烧、助燃D.危害、腐蚀、爆炸、燃烧、助燃6.特种设备使用单位对在用特种设备应当至少每()进行一次自行检查,并作记录。A.年B.半年C.季度D.月7.特种设备使用单位应当按照安全技术规范的定期检验要求,在安全检验合格有效期届满前()向特种设备检验检测机构提出定期检验要求。A.15天B.1个月C.2个月D.3个月8.下列哪种措施不是直接接触电击的防护措施:()。A.绝缘B.接地C.屏护D.间距9.危险化学品重大危险源分为一级、二级、三级、四级共四个级别,()为最高级别。分级目的是为对重大危险源按危险性进行初步排序,从而提出不同的管理和技术要求。A.一级B.二级C.三级D.四级10.特种设备生产、经营、使用单位应当按照国家有关规定配备特种设备()、检测人员和作业人员,并对其进行必要的安全教育和技能培训。A.技术人员B.管理人员C.安全管理人员D.工程人员11.危险物品的生产经营、储存单位以及矿山、烟花爆竹、建筑施工单位的主要负责人安全资格培训时间不得少于()学时;每年再培训时间不得少于()学时。A.4816B.3212C.5632D.722012.根据天然气分公司《安全事故管理规定》的要求,发生特别重大安全事故,二级单位对主要领导给予()处分;对业务分管领导给予()处分;安全分管领导给予()处分。对领导班子,当年考核结果直接降为()级。A.降级或撤职撤职或留用察看降级或撤职EB.降级或留用察看降级或撤职降级或停职EC.降级或停职降级或撤职降级或留用察看DD.降级或留用察看停职或撤职降级或撤职D13.根据天然气分公司《环境事件处分办法》的要求,发生特别重大环境事件,二级单位对主要领导给予()处分;对业务分管领导给予()处分、环保分管领导给予()处分。对领导班子当年考核结果直接降为()级。A.留用察看撤职降级EB.撤职撤职留用察看DC.降级撤职降级ED.降级降级撤职D14.重复使用的危险化学品包装物、容器在使用前,应当进行检查,并做出记录;检查记录应当至少保存()年。A.1B.2C.3D.415.可燃气体混合物的初始温度越高,使爆炸下限(),上限(),爆炸极限范围()。A.增高;降低;缩小B.降低;增高;增大C.降低;降低;不变D.增高;增高;不变16.户外输送易燃或可燃气体的管道,可在管道的始端、终端、分支出、转角处以及直线部分每隔100m处接地,每处接地电阻不大于()欧姆。A.5B.10C.30D.4017.当粉尘、液体和气体电解质在管路中流动时会产生静电。这些静电如不及时消除,很容易产生电火花而引起火灾、爆炸。管路抗静电的有效措施包括静电接地、控制流体的()。A.流速B.压力C.温度D.粘度18.可燃气体、可燃液体设备的安全阀出口的连接,不正确的是()。A.可燃液体设备的安全阀出口泄放管,应接入储罐或其他容器;泵的安全阀出口泄放管,宜接至泵的入口管道、塔或其他容器;B.可燃气体设备的安全阀出口泄放管,应接至火炬系统或其他安全泄放设施;C.泄放后可能立即燃烧的可燃气体或可燃液体,应经冷却后接至放空设施;D.泄放可能携带腐蚀性液滴的可燃...

1、当您付费下载文档后,您只拥有了使用权限,并不意味着购买了版权,文档只能用于自身使用,不得用于其他商业用途(如 [转卖]进行直接盈利或[编辑后售卖]进行间接盈利)。
2、本站所有内容均由合作方或网友上传,本站不对文档的完整性、权威性及其观点立场正确性做任何保证或承诺!文档内容仅供研究参考,付费前请自行鉴别。
3、如文档内容存在违规,或者侵犯商业秘密、侵犯著作权等,请点击“违规举报”。

碎片内容

公司、项目部、专项安全教育试卷及答案

文章天下+ 关注
实名认证
内容提供者

各种文档应有尽有

确认删除?
VIP
微信客服
  • 扫码咨询
会员Q群
  • 会员专属群点击这里加入QQ群
客服邮箱
回到顶部