电脑桌面
添加小米粒文库到电脑桌面
安装后可以在桌面快捷访问

学生社会实践和社区服务活动记录表VIP免费

学生社会实践和社区服务活动记录表_第1页
1/10
学生社会实践和社区服务活动记录表_第2页
2/10
学生社会实践和社区服务活动记录表_第3页
3/10
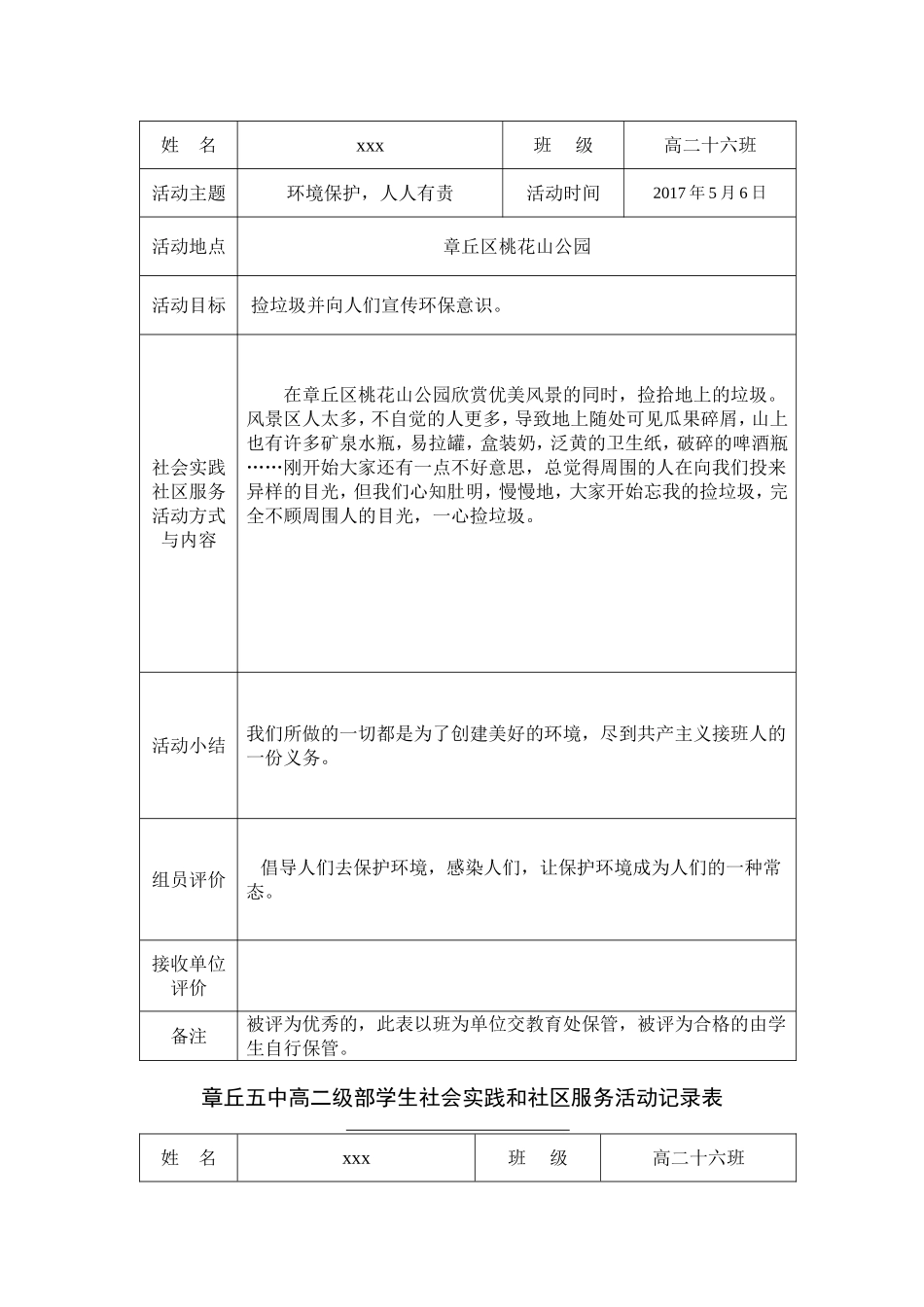
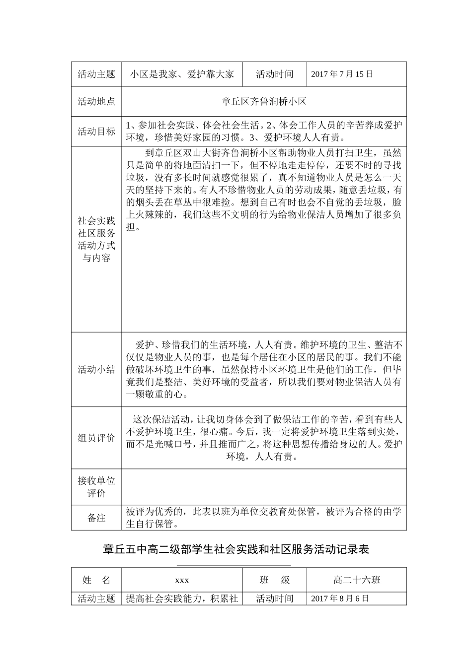
章丘五中高二级部学生社会实践和社区服务活动记录表姓名xxx班级高二十六班活动主题体会雷锋精神,宣传雷锋精神活动时间2017年3月5日活动地点章丘区齐鲁涧桥小区活动目标用自己的实际行动来体现“雷锋精神”,真正做到“人人学雷锋,个个像雷锋,处处有雷锋”。社会实践社区服务活动方式与内容在章丘区双山大街齐鲁涧桥小区内做社区小义工活动。帮忙打扫街道,帮助他人。活动小结学雷锋活动中学会帮助他人,关爱他人,培养友情,体验帮助他人的快乐,培养助人为乐的品德。组员评价这次宣传雷锋精神活动中,你弘扬了雷锋精神,做到“人人学雷锋,个个像雷锋,处处有雷锋”。接收单位评价备注被评为优秀的,此表以班为单位交教育处保管,被评为合格的由学生自行保管。章丘五中高二级部学生社会实践和社区服务活动记录表姓名xxx班级高二十六班活动主题环境保护,人人有责活动时间2017年5月6日活动地点章丘区桃花山公园活动目标捡垃圾并向人们宣传环保意识。社会实践社区服务活动方式与内容在章丘区桃花山公园欣赏优美风景的同时,捡拾地上的垃圾。风景区人太多,不自觉的人更多,导致地上随处可见瓜果碎屑,山上也有许多矿泉水瓶,易拉罐,盒装奶,泛黄的卫生纸,破碎的啤酒瓶……刚开始大家还有一点不好意思,总觉得周围的人在向我们投来异样的目光,但我们心知肚明,慢慢地,大家开始忘我的捡垃圾,完全不顾周围人的目光,一心捡垃圾。活动小结我们所做的一切都是为了创建美好的环境,尽到共产主义接班人的一份义务。组员评价倡导人们去保护环境,感染人们,让保护环境成为人们的一种常态。接收单位评价备注被评为优秀的,此表以班为单位交教育处保管,被评为合格的由学生自行保管。章丘五中高二级部学生社会实践和社区服务活动记录表姓名xxx班级高二十六班活动主题小区是我家、爱护靠大家活动时间2017年7月15日活动地点章丘区齐鲁涧桥小区活动目标1、参加社会实践、体会社会生活。2、体会工作人员的辛苦养成爱护环境,珍惜美好家园的习惯。3、爱护环境人人有责。社会实践社区服务活动方式与内容到章丘区双山大街齐鲁涧桥小区帮助物业人员打扫卫生,虽然只是简单的将地面清扫一下,但不停地走走停停,还要不时的寻找垃圾,没有多长时间就感觉很累了,真不知道物业人员是怎么一天天的坚持下来的。有人不珍惜物业人员的劳动成果,随意丢垃圾,有的烟头丢在草丛中很难捡。想到自己有时也会不自觉的丢垃圾,脸上火辣辣的,我们这些不文明的行为给物业保洁人员增加了很多负担。活动小结爱护、珍惜我们的生活环境,人人有责。维护环境的卫生、整洁不仅仅是物业人员的事,也是每个居住在小区的居民的事。我们不能做破坏环境卫生的事,虽然保持小区环境卫生是他们的工作,但毕竟我们是整洁、美好环境的受益者,所以我们要对物业保洁人员有一颗敬重的心。组员评价这次保洁活动,让我切身体会到了做保洁工作的辛苦,看到有些人不爱护环境卫生,很心痛。今后,我一定将爱护环境卫生落到实处,而不是光喊口号,并且推而广之,将这种思想传播给身边的人。爱护环境,人人有责。接收单位评价备注被评为优秀的,此表以班为单位交教育处保管,被评为合格的由学生自行保管。章丘五中高二级部学生社会实践和社区服务活动记录表姓名xxx班级高二十六班活动主题提高社会实践能力,积累社活动时间2017年8月6日会经验活动地点章丘区齐鲁涧桥家家乐超市店活动目标1、提高社会实践能力,积累社会经验。2、体会超市工作人员的辛苦。3、让自己面对更多的各种各样的人,增加自己的阅历。社会实践社区服务活动方式与内容在章丘区齐鲁涧桥家家乐超市店为顾客介绍、寻找他需要或者是他适合的商品,负责散货的商品归类以及新到货物的搬运,将货架上被顾客拿走的商品及时补齐,不定时的拖地以及抹货架,给货物打价格标签,整理花车。不可以串岗、不可以闲谈、不可以把手机带在身上等。活动小结做为一个服务行业,顾客就是上帝良好的服务态度是必须的,要想获得更多的利润就必须提高销售量。不论我们做人还是做事,诚信是我们做人的根本,是我们成功的基本条件。提高经营管理水平。组员评价结束了在家无忧无虑的日子,独...

1、当您付费下载文档后,您只拥有了使用权限,并不意味着购买了版权,文档只能用于自身使用,不得用于其他商业用途(如 [转卖]进行直接盈利或[编辑后售卖]进行间接盈利)。
2、本站所有内容均由合作方或网友上传,本站不对文档的完整性、权威性及其观点立场正确性做任何保证或承诺!文档内容仅供研究参考,付费前请自行鉴别。
3、如文档内容存在违规,或者侵犯商业秘密、侵犯著作权等,请点击“违规举报”。

碎片内容

学生社会实践和社区服务活动记录表

您可能关注的文档

确认删除?
VIP
微信客服
  • 扫码咨询
会员Q群
  • 会员专属群点击这里加入QQ群
客服邮箱
回到顶部