电脑桌面
添加小米粒文库到电脑桌面
安装后可以在桌面快捷访问

以京东为例的控制权VIP免费

以京东为例的控制权_第1页
1/5
以京东为例的控制权_第2页
2/5
以京东为例的控制权_第3页
3/5
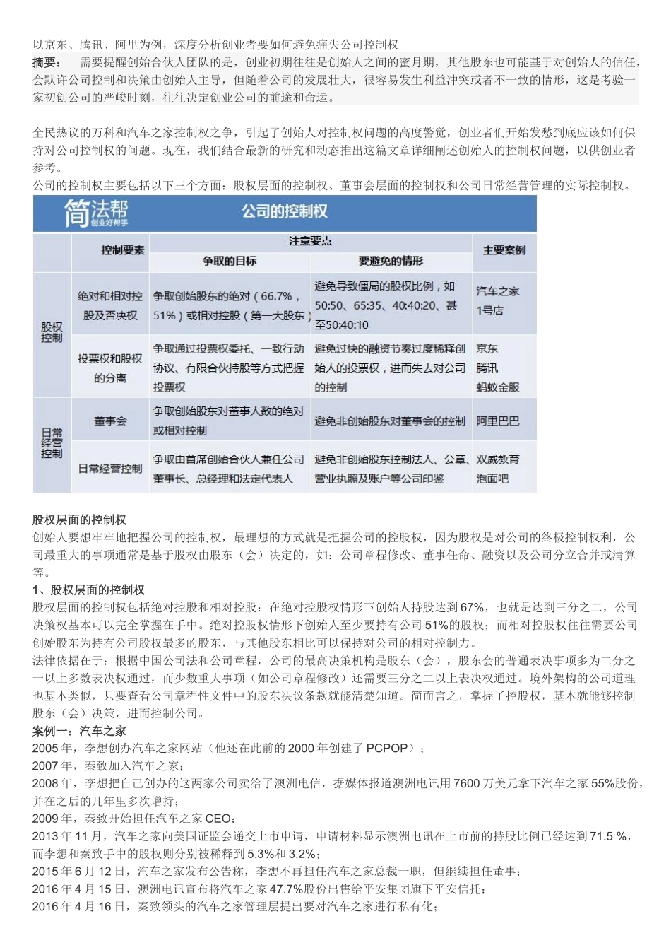
以京东、腾讯、阿里为例,深度分析创业者要如何避免痛失公司控制权摘要:需要提醒创始合伙人团队的是,创业初期往往是创始人之间的蜜月期,其他股东也可能基于对创始人的信任,会默许公司控制和决策由创始人主导,但随着公司的发展壮大,很容易发生利益冲突或者不一致的情形,这是考验一家初创公司的严峻时刻,往往决定创业公司的前途和命运。全民热议的万科和汽车之家控制权之争,引起了创始人对控制权问题的高度警觉,创业者们开始发愁到底应该如何保持对公司控制权的问题。现在,我们结合最新的研究和动态推出这篇文章详细阐述创始人的控制权问题,以供创业者参考。公司的控制权主要包括以下三个方面:股权层面的控制权、董事会层面的控制权和公司日常经营管理的实际控制权。股权层面的控制权创始人要想牢牢地把握公司的控制权,最理想的方式就是把握公司的控股权,因为股权是对公司的终极控制权利,公司最重大的事项通常是基于股权由股东(会)决定的,如:公司章程修改、董事任命、融资以及公司分立合并或清算等。1、股权层面的控制权股权层面的控制权包括绝对控股和相对控股:在绝对控股权情形下创始人持股达到67%,也就是达到三分之二,公司决策权基本可以完全掌握在手中。绝对控股权情形下创始人至少要持有公司51%的股权;而相对控股权往往需要公司创始股东为持有公司股权最多的股东,与其他股东相比可以保持对公司的相对控制力。法律依据在于:根据中国公司法和公司章程,公司的最高决策机构是股东(会),股东会的普通表决事项多为二分之一以上多数表决权通过,而少数重大事项(如公司章程修改)还需要三分之二以上表决权通过。境外架构的公司道理也基本类似,只要查看公司章程性文件中的股东决议条款就能清楚知道。简而言之,掌握了控股权,基本就能够控制股东(会)决策,进而控制公司。案例一:汽车之家2005年,李想创办汽车之家网站(他还在此前的2000年创建了PCPOP);2007年,秦致加入汽车之家;2008年,李想把自己创办的这两家公司卖给了澳洲电信,据媒体报道澳洲电讯用7600万美元拿下汽车之家55%股份,并在之后的几年里多次增持;2009年,秦致开始担任汽车之家CEO;2013年11月,汽车之家向美国证监会递交上市申请,申请材料显示澳洲电讯在上市前的持股比例已经达到71.5%,而李想和秦致手中的股权则分别被稀释到5.3%和3.2%;2015年6月12日,汽车之家发布公告称,李想不再担任汽车之家总裁一职,但继续担任董事;2016年4月15日,澳洲电讯宣布将汽车之家47.7%股份出售给平安集团旗下平安信托;2016年4月16日,秦致领头的汽车之家管理层提出要对汽车之家进行私有化;2016年5月14日,媒体报道称澳洲电讯两次拒绝了汽车之家管理层的收购要约;2016年6月25日,澳洲电讯完成了以16亿美元向中国平安出售中国网站汽车之家47%股份的交易,平安取得汽车之家47.4%股份,正式成为汽车之家最大股东;2016年6月27日,秦致正式离开汽车之家CEO的岗位。评论:在汽车之家的案例中,创始人李想早在2008年就已经转让了公司的控股权,无论是创始人李想还是后来的CEO秦致,如果在持有股权不足5%的情况下,还想把握公司的控制权,谈何容易?2、股权层面的方案设计在现实情况中,随着公司的不断融资壮大,创始人的股权将被不断稀释,很难一直保持公司的绝对控股权。创始人需要知道的另一个法律知识是股权与投票权是可以分离的。为了继续维持公司的控制权,可以将其他部分股东股权中的投票权分离出来,交给创始股东行使。投票权从其他股东的股权中分离出来,主要有以下四种体现行使:投票权委托;一致行动协议;有限合伙架构,实现以小博大;境外架构中的“AB股计划”或“双股权结构”。案例三:投票权委托(京东)查看京东上市招股书(2014年4月14日版本)可以发现,虽然刘强东上市前仅仅持有约18.8%的股权比例,但是他通过DST、红杉资本、中东投资人、高瓴资本、腾讯等股东委托投票权的方式,取得了京东上市前超过半数(51.2%)的投票权。评论:“投票权委托”就是公司部分股东通过协议约定,将其投票权委托给其他特定股东(如创始股东)行使。其实,阿里巴巴也存在投票权委托的...

1、当您付费下载文档后,您只拥有了使用权限,并不意味着购买了版权,文档只能用于自身使用,不得用于其他商业用途(如 [转卖]进行直接盈利或[编辑后售卖]进行间接盈利)。
2、本站所有内容均由合作方或网友上传,本站不对文档的完整性、权威性及其观点立场正确性做任何保证或承诺!文档内容仅供研究参考,付费前请自行鉴别。
3、如文档内容存在违规,或者侵犯商业秘密、侵犯著作权等,请点击“违规举报”。

碎片内容

以京东为例的控制权

慧源书苑+ 关注
实名认证
内容提供者

热爱教育事业,爱好互联网行业

确认删除?
VIP
微信客服
  • 扫码咨询
会员Q群
  • 会员专属群点击这里加入QQ群
客服邮箱
回到顶部