电脑桌面
添加小米粒文库到电脑桌面
安装后可以在桌面快捷访问

优化方案高考历史一轮复习 第10单元 中国社会主义建设发展道路的探索 第20讲 中国经济体制改革与对外开放课后达标检测 岳麓版-岳麓版高三全册历史试题VIP免费

优化方案高考历史一轮复习 第10单元 中国社会主义建设发展道路的探索 第20讲 中国经济体制改革与对外开放课后达标检测 岳麓版-岳麓版高三全册历史试题_第1页
1/8
优化方案高考历史一轮复习 第10单元 中国社会主义建设发展道路的探索 第20讲 中国经济体制改革与对外开放课后达标检测 岳麓版-岳麓版高三全册历史试题_第2页
2/8
优化方案高考历史一轮复习 第10单元 中国社会主义建设发展道路的探索 第20讲 中国经济体制改革与对外开放课后达标检测 岳麓版-岳麓版高三全册历史试题_第3页
3/8
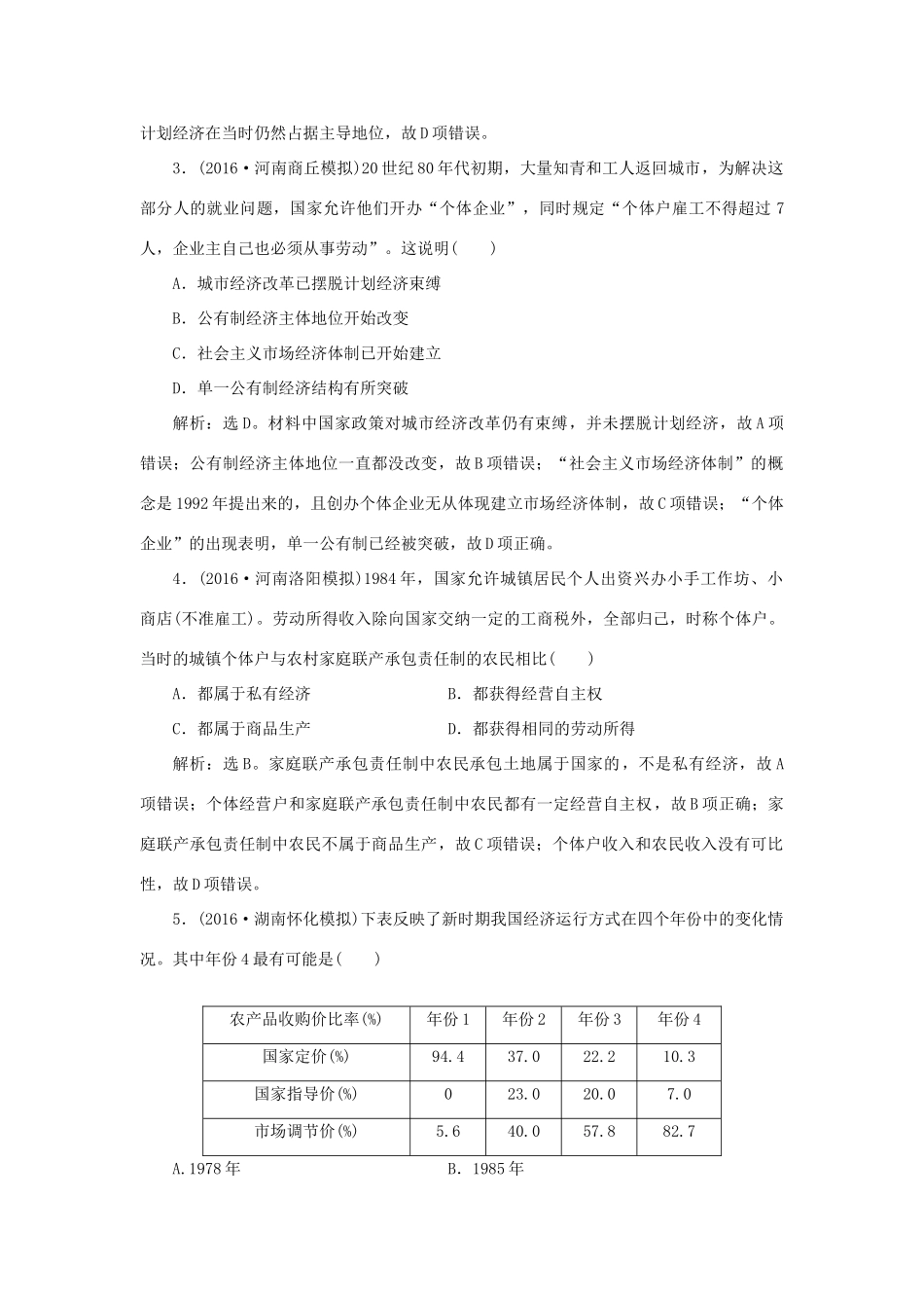
【优化方案】2017高考历史一轮复习第10单元中国社会主义建设发展道路的探索第20讲中国经济体制改革与对外开放课后达标检测岳麓版(时间:45分钟,分值:100分)一、选择题(本题共12小题,每小题4分,共48分)1.(2016·昆明模拟)“是合作经济一种经营形式,是统一经营和分散经营相结合的双层经营体制中的一个层次”,实行这一制度后,农民“交够国家的,留足集体的,剩下的是自己的”。这一经营形式的目的()A.完成民主革命反封建的任务B.实现生产资料从私有到公有C.提高生产资料公有化的程度D.改革计划经济体制发展生产解析:选D。根据“交够国家的,留足集体的,剩下的是自己的”可以判断出这一经营形式指的是家庭联产承包责任制。完成民主革命反封建的任务是在1956年三大改造完成的时候,故A项错误;实现生产资料从私有到公有是三大改造的目的,故B项错误;家庭联产承包责任制要解决的恰恰就是公有化程度太高带来的弊端,而不是提高,故C项错误;家庭联产承包责任制是改革开放以来对僵化的农村进行经济体制改革的措施,最终发展生产力是它的根本目的,故D项正确。2.从1979年夏收开始,粮食统购价格提高百分之二十,超购部分在这个基础上再加价百分之五十;生猪平均提高百分之二十六。收购价格提高而市场销售价格不变,财政补贴达一百六十八亿元。到1984年,工农业产品综合比价缩小百分之三十。政府的举措()A.平衡了国民经济的比例关系B.导致城市居民生活成本增加C.极大促进农村经济体制改革D.打破了价格领域的计划体制解析:选C。材料中体现的是农村经济体制改革,主要发展农业,体现不出平衡了国民经济的比例关系,故A项错误;农村经济发展应该是导致城市居民生活成本降低,故B项错误;1979年农村实行家庭联产承包责任制,极大促进农村经济体制改革,故C项正确;计划经济在当时仍然占据主导地位,故D项错误。3.(2016·河南商丘模拟)20世纪80年代初期,大量知青和工人返回城市,为解决这部分人的就业问题,国家允许他们开办“个体企业”,同时规定“个体户雇工不得超过7人,企业主自己也必须从事劳动”。这说明()A.城市经济改革已摆脱计划经济束缚B.公有制经济主体地位开始改变C.社会主义市场经济体制已开始建立D.单一公有制经济结构有所突破解析:选D。材料中国家政策对城市经济改革仍有束缚,并未摆脱计划经济,故A项错误;公有制经济主体地位一直都没改变,故B项错误;“社会主义市场经济体制”的概念是1992年提出来的,且创办个体企业无从体现建立市场经济体制,故C项错误;“个体企业”的出现表明,单一公有制已经被突破,故D项正确。4.(2016·河南洛阳模拟)1984年,国家允许城镇居民个人出资兴办小手工作坊、小商店(不准雇工)。劳动所得收入除向国家交纳一定的工商税外,全部归己,时称个体户。当时的城镇个体户与农村家庭联产承包责任制的农民相比()A.都属于私有经济B.都获得经营自主权C.都属于商品生产D.都获得相同的劳动所得解析:选B。家庭联产承包责任制中农民承包土地属于国家的,不是私有经济,故A项错误;个体经营户和家庭联产承包责任制中农民都有一定经营自主权,故B项正确;家庭联产承包责任制中农民不属于商品生产,故C项错误;个体户收入和农民收入没有可比性,故D项错误。5.(2016·湖南怀化模拟)下表反映了新时期我国经济运行方式在四个年份中的变化情况。其中年份4最有可能是()农产品收购价比率(%)年份1年份2年份3年份4国家定价(%)94.437.022.210.3国家指导价(%)023.020.07.0市场调节价(%)5.640.057.882.7A.1978年B.1985年C.1991年D.1993年解析:选D。由表格信息可知,在新时期我国经济运行方式中,国家定价的比率在不断下降,市场调节价的比率在不断上升。1978年我国经济体制改革刚刚起步,国家定价仍占较大比重,年份1应该指1978年,故A项错误;1984年城市经济体制改革全面展开,国家定价比重大幅度下降,市场调节的作用明显上升,年份2应该指1985年,故B项错误;1991年,随着经济体制改革的不断深入,国家定价比重继续下降,市场调节的作用越来越明显,年份3应该指1991年,故C项错误;1992年,“十四大”提出了建立社会主义市场经济...

1、当您付费下载文档后,您只拥有了使用权限,并不意味着购买了版权,文档只能用于自身使用,不得用于其他商业用途(如 [转卖]进行直接盈利或[编辑后售卖]进行间接盈利)。
2、本站所有内容均由合作方或网友上传,本站不对文档的完整性、权威性及其观点立场正确性做任何保证或承诺!文档内容仅供研究参考,付费前请自行鉴别。
3、如文档内容存在违规,或者侵犯商业秘密、侵犯著作权等,请点击“违规举报”。

碎片内容

优化方案高考历史一轮复习 第10单元 中国社会主义建设发展道路的探索 第20讲 中国经济体制改革与对外开放课后达标检测 岳麓版-岳麓版高三全册历史试题

确认删除?
VIP
微信客服
  • 扫码咨询
会员Q群
  • 会员专属群点击这里加入QQ群
客服邮箱
回到顶部