电脑桌面
添加小米粒文库到电脑桌面
安装后可以在桌面快捷访问

福建省泉州市高一历史上学期期末考试试题-人教版高一全册历史试题VIP免费

福建省泉州市高一历史上学期期末考试试题-人教版高一全册历史试题_第1页
1/9
福建省泉州市高一历史上学期期末考试试题-人教版高一全册历史试题_第2页
2/9
福建省泉州市高一历史上学期期末考试试题-人教版高一全册历史试题_第3页
3/9
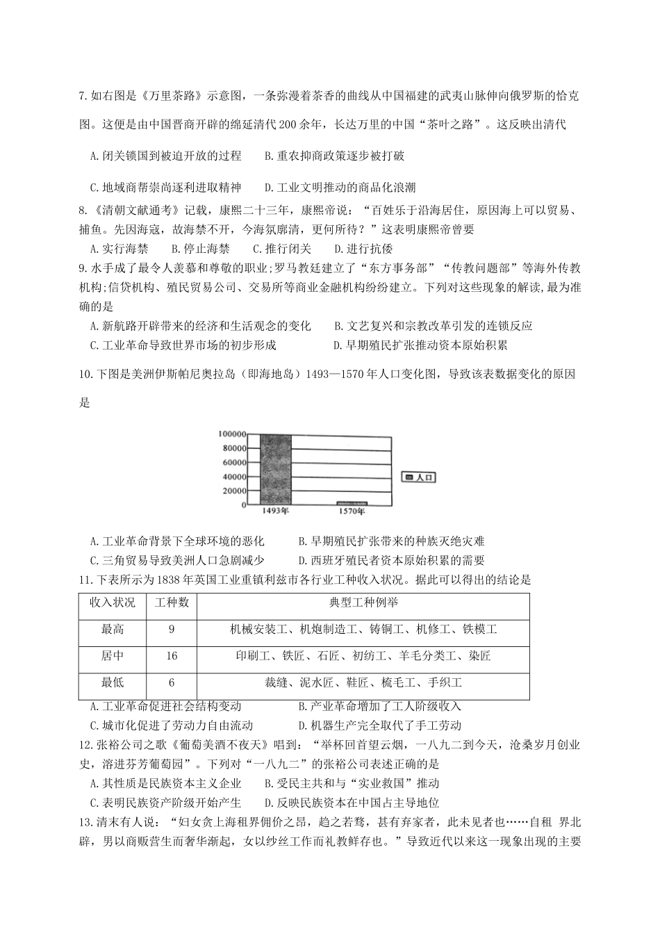
福建省泉州市2016-2017学年高一历史上学期期末考试试题注意事项:1.本试卷分第Ⅰ卷(选择题)和第Ⅱ卷(非选择题)两部分。答题前,考生务必将自己的姓名、准考证号填写在答题卡上。2.回答第Ⅰ卷时,在每小题选出答案后,用2B铅笔把答题卡上对应题目的答案标号涂黑,如需改动,用橡皮擦干净后,再选涂其他答案标号。写在试卷上的答案无效。3.回答第Ⅱ卷时,将答案写在答题卡上规定的方框内。写在试卷上的答案无效。4.考试结束,将本试卷和答题卡一并交回。5.本试卷满分100分,考试时间90分钟。第I卷(选择题共60分)本卷共40小题,每小题1.5分,共60分。在每小题给出的四个选项中,只有一项是最符合题目要求的。1.有学者说:这种生产结构“虽然脆弱,……但破坏了极容易复活和再生,……古人所说‘乱’而后‘治’,其中一个缘由便是这种……生产结构在起作用。”“这种生产结构”的特点是A.古代最基本的经济形式B.男耕女织分工合作经营C.以重农抑商为主要政策D.以小农户个体经营为主2.土地是人类赖以生产生存的主要生产资料,在我国漫长的封建社会历史上占主导地位的土地所有制是A.小农土地所有制B.地主土地所有制C.封建政府土地所有制D.庄园制3.在汉代,江南地区与黄河流域相比,经济发展程度相差较大,根本原因是A.自然条件的差异B.统治政策的差异C.生产力水平的差异D.民族生活习惯的差异4.汉武帝时,“从事盐铁者由国家供给粮食费用及生产工具,但得由政府主持出卖。民间不得再私铸铁器及煮盐,如违将施以‘钛(脚镣)大趾’之刑。”这一经济措施A.利于维护封建社会的稳定B.开创了古代中国的工官制度C.与其宣扬的儒家伦理相悖D.完成了政府对手工业的垄断5.《唐六典》记:“工巧业作之子弟,一入工匠后,不得别入诸色”;《新唐书》载:“组之工,教以四年;车路、乐器之工,三年;平漫刀稍(长矛)之工,二年……教作者传家技。”这表明唐代工匠是A.在私营作坊工作B.职业世袭C.频繁地更换工种D.临时工人6.明中叶,《华亭县志》记载:“里媪晨抱纱入市,易木棉以归;明旦复抱纱以出,无顷刻闲。”《松江府志》记载明人诗云:“平川多种木棉花,织布人家罢缉麻,昨日官租课正急,街头多卖木棉纱”。这说明明代A.松江垄断了全国棉纺织业B.棉纺织业纺和织出现分离C.江南自然经济已开始解体D.江南地区农业的衰落7.如右图是《万里茶路》示意图,一条弥漫着茶香的曲线从中国福建的武夷山脉伸向俄罗斯的恰克图。这便是由中国晋商开辟的绵延清代200余年,长达万里的中国“茶叶之路”。这反映出清代A.闭关锁国到被迫开放的过程B.重农抑商政策逐步被打破C.地域商帮崇尚逐利进取精神D.工业文明推动的商品化浪潮8.《清朝文献通考》记载,康熙二十三年,康熙帝说:“百姓乐于沿海居住,原因海上可以贸易、捕鱼。先因海寇,故海禁不开,今海氛廓清,更何所待?”这表明康熙帝曾要A.实行海禁B.停止海禁C.推行闭关D.进行抗倭9.水手成了最令人羡慕和尊敬的职业;罗马教廷建立了“东方事务部”“传教问题部”等海外传教机构;信贷机构、殖民贸易公司、交易所等商业金融机构纷纷建立。下列对这些现象的解读,最为准确的是A.新航路开辟带来的经济和生活观念的变化B.文艺复兴和宗教改革引发的连锁反应C.工业革命导致世界市场的初步形成D.早期殖民扩张推动资本原始积累10.下图是美洲伊斯帕尼奥拉岛(即海地岛)1493—1570年人口变化图,导致该表数据变化的原因是A.工业革命背景下全球环境的恶化B.早期殖民扩张带来的种族灭绝灾难C.三角贸易导致美洲人口急剧减少D.西班牙殖民者资本原始积累的需要11.下表所示为1838年英国工业重镇利兹市各行业工种收入状况。据此可以得出的结论是收入状况工种数典型工种例举最高9机械安装工、机炮制造工、铸铜工、机修工、铁模工居中16印刷工、铁匠、石匠、初纺工、羊毛分类工、染匠最低6裁缝、泥水匠、鞋匠、梳毛工、手织工A.工业革命促进社会结构变动B.产业革命增加了工人阶级收入C.城市化促进了劳动力自由流动D.机器生产完全取代了手工劳动12.张裕公司之歌《葡萄美酒不夜天》唱到:“举杯回首望云烟,一八九二到今天,沧桑岁月创业史,溶进芬芳葡萄园”。下列对“一八...

1、当您付费下载文档后,您只拥有了使用权限,并不意味着购买了版权,文档只能用于自身使用,不得用于其他商业用途(如 [转卖]进行直接盈利或[编辑后售卖]进行间接盈利)。
2、本站所有内容均由合作方或网友上传,本站不对文档的完整性、权威性及其观点立场正确性做任何保证或承诺!文档内容仅供研究参考,付费前请自行鉴别。
3、如文档内容存在违规,或者侵犯商业秘密、侵犯著作权等,请点击“违规举报”。

碎片内容

福建省泉州市高一历史上学期期末考试试题-人教版高一全册历史试题

确认删除?
VIP
微信客服
  • 扫码咨询
会员Q群
  • 会员专属群点击这里加入QQ群
客服邮箱
回到顶部