电脑桌面
添加小米粒文库到电脑桌面
安装后可以在桌面快捷访问

山东省高一化学下学期期中试题 理(含解析)-人教版高一全册化学试题VIP免费

山东省高一化学下学期期中试题 理(含解析)-人教版高一全册化学试题_第1页
1/16
山东省高一化学下学期期中试题 理(含解析)-人教版高一全册化学试题_第2页
2/16
山东省高一化学下学期期中试题 理(含解析)-人教版高一全册化学试题_第3页
3/16
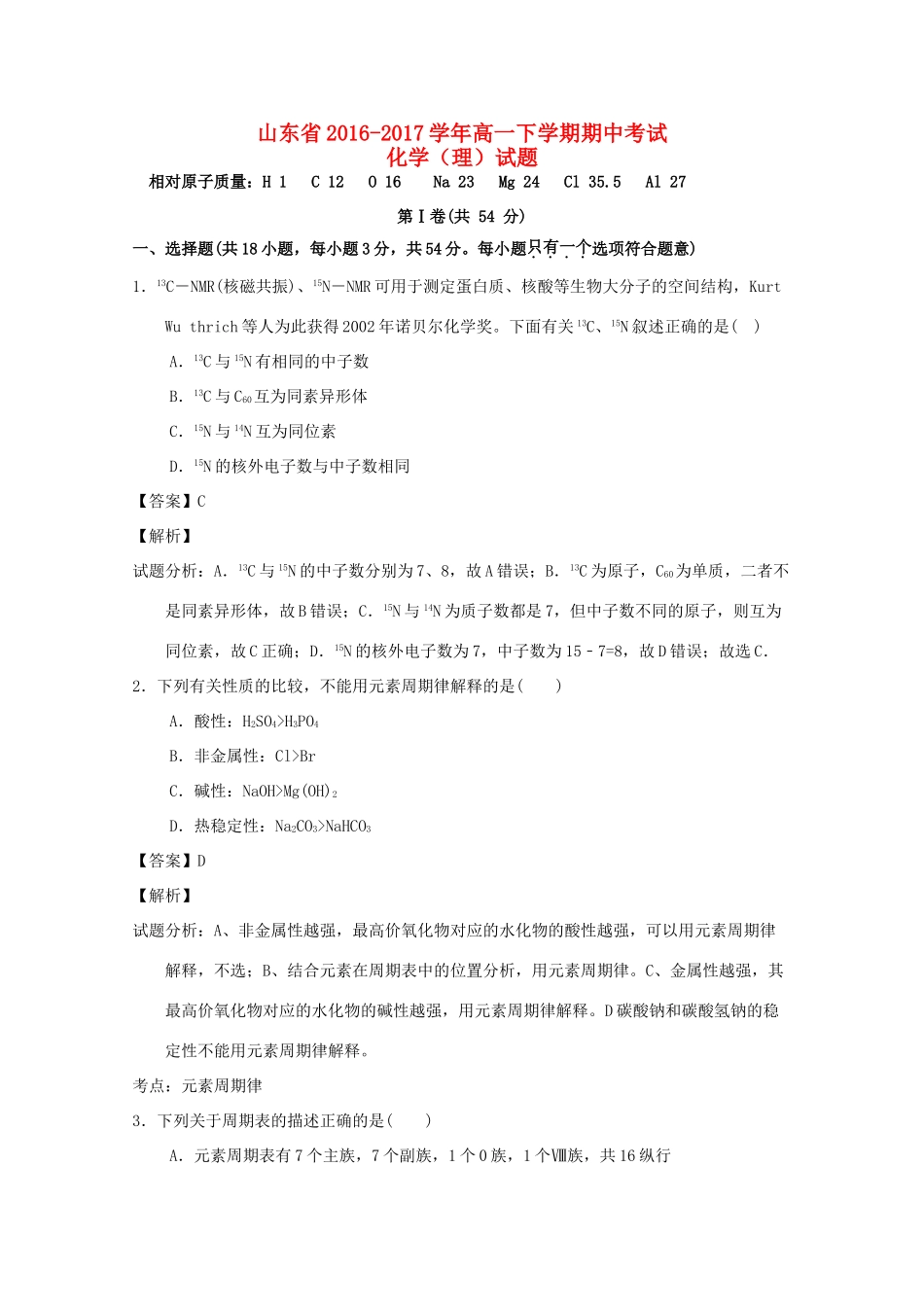
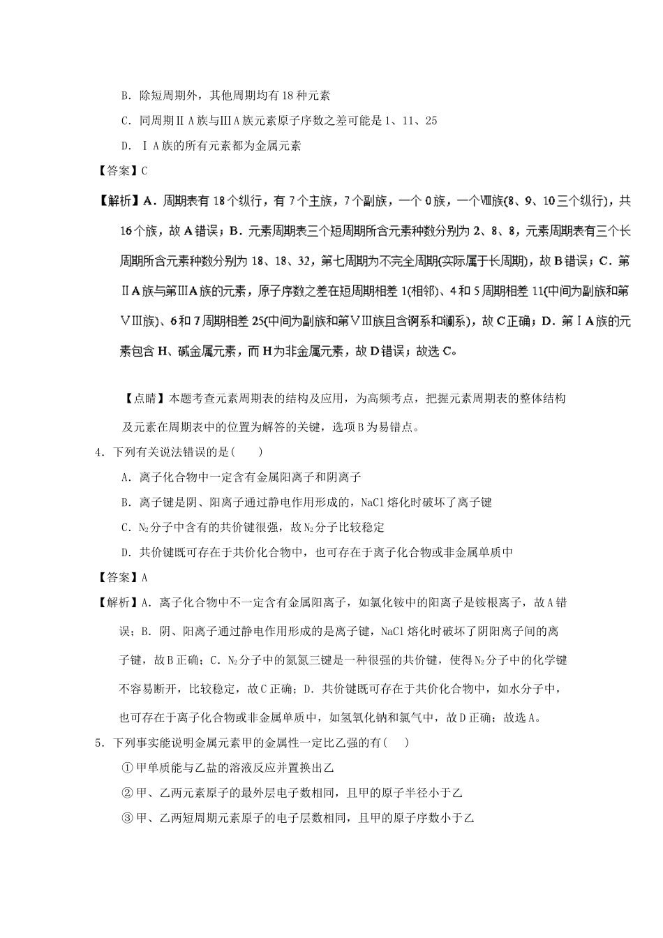
山东省2016-2017学年高一下学期期中考试化学(理)试题相对原子质量:H1C12O16Na23Mg24Cl35.5Al27第Ⅰ卷(共54分)一、选择题(共18小题,每小题3分,共54分。每小题只有一个选项符合题意)1.13C-NMR(核磁共振)、15N-NMR可用于测定蛋白质、核酸等生物大分子的空间结构,KurtWuthrich等人为此获得2002年诺贝尔化学奖。下面有关13C、15N叙述正确的是()A.13C与15N有相同的中子数B.13C与C60互为同素异形体C.15N与14N互为同位素D.15N的核外电子数与中子数相同【答案】C【解析】试题分析:A.13C与15N的中子数分别为7、8,故A错误;B.13C为原子,C60为单质,二者不是同素异形体,故B错误;C.15N与14N为质子数都是7,但中子数不同的原子,则互为同位素,故C正确;D.15N的核外电子数为7,中子数为15﹣7=8,故D错误;故选C.2.下列有关性质的比较,不能用元素周期律解释的是()A.酸性:H2SO4>H3PO4B.非金属性:Cl>BrC.碱性:NaOH>Mg(OH)2D.热稳定性:Na2CO3>NaHCO3【答案】D【解析】试题分析:A、非金属性越强,最高价氧化物对应的水化物的酸性越强,可以用元素周期律解释,不选;B、结合元素在周期表中的位置分析,用元素周期律。C、金属性越强,其最高价氧化物对应的水化物的碱性越强,用元素周期律解释。D碳酸钠和碳酸氢钠的稳定性不能用元素周期律解释。考点:元素周期律3.下列关于周期表的描述正确的是()A.元素周期表有7个主族,7个副族,1个0族,1个Ⅷ族,共16纵行B.除短周期外,其他周期均有18种元素C.同周期ⅡA族与ⅢA族元素原子序数之差可能是1、11、25D.ⅠA族的所有元素都为金属元素【答案】C【点睛】本题考查元素周期表的结构及应用,为高频考点,把握元素周期表的整体结构及元素在周期表中的位置为解答的关键,选项B为易错点。4.下列有关说法错误的是()A.离子化合物中一定含有金属阳离子和阴离子B.离子键是阴、阳离子通过静电作用形成的,NaCl熔化时破坏了离子键C.N2分子中含有的共价键很强,故N2分子比较稳定D.共价键既可存在于共价化合物中,也可存在于离子化合物或非金属单质中【答案】A【解析】A.离子化合物中不一定含有金属阳离子,如氯化铵中的阳离子是铵根离子,故A错误;B.阴、阳离子通过静电作用形成的是离子键,NaCl熔化时破坏了阴阳离子间的离子键,故B正确;C.N2分子中的氮氮三键是一种很强的共价键,使得N2分子中的化学键不容易断开,比较稳定,故C正确;D.共价键既可存在于共价化合物中,如水分子中,也可存在于离子化合物或非金属单质中,如氢氧化钠和氯气中,故D正确;故选A。5.下列事实能说明金属元素甲的金属性一定比乙强的有()①甲单质能与乙盐的溶液反应并置换出乙②甲、乙两元素原子的最外层电子数相同,且甲的原子半径小于乙③甲、乙两短周期元素原子的电子层数相同,且甲的原子序数小于乙④甲、乙两元素的最高价氧化物水化物的碱性甲大于乙⑤两单质分别与氯气反应生成的阳离子,甲离子的化合价比乙高A.全部可以B.仅②可以C.仅②⑤可以D.①③④可以【答案】D【解析】试题分析:①甲单质能与乙盐的溶液反应,不能证明金属元素甲的金属性一定比乙强,如金属Cu和氯化铁之间的反应,错误;②甲、乙两元素原子的最外层电子数相同,且甲的原子半径小于乙,即为同主族元素,可以据此能判断金属元素甲的金属性一定比乙弱,错误;③甲、乙两短周期元素原子的电子层数相同,且甲的原子序数小于乙,同周期,元素的金属性随着原子序数的增加而减弱,即金属元素甲的金属性一定比乙强,正确;④甲、乙两元素的单质和盐酸组成原电池,乙单质表面生成氢气,此时乙是正极,甲是负极,金属元素甲的金属性一定比乙强,正确;⑤金属性强弱与失去电子难易程度有关,与失去电子数目多少无关,如Mg失去2个电子、Na失去1个电子,但金属性Na>Mg,错误。③④可以,故选项D正确。考点:考查金属性强弱判断方法的知识。6.短周期元素R、T、Q、W在元素周期表中的相对位置如图所示,其中T所处的周期序数与族序数相等。下列判断不正确的是()RTQWA.含T的盐中,T元素只能存在于阳离子中B.最高价氧化物对应水化物的酸性:Q<WC.原子半径:T>Q>RD.最简单...

1、当您付费下载文档后,您只拥有了使用权限,并不意味着购买了版权,文档只能用于自身使用,不得用于其他商业用途(如 [转卖]进行直接盈利或[编辑后售卖]进行间接盈利)。
2、本站所有内容均由合作方或网友上传,本站不对文档的完整性、权威性及其观点立场正确性做任何保证或承诺!文档内容仅供研究参考,付费前请自行鉴别。
3、如文档内容存在违规,或者侵犯商业秘密、侵犯著作权等,请点击“违规举报”。

碎片内容

山东省高一化学下学期期中试题 理(含解析)-人教版高一全册化学试题

海博书城+ 关注
实名认证
内容提供者

从事历史教学,热爱教育,高度负责。

确认删除?
VIP
微信客服
  • 扫码咨询
会员Q群
  • 会员专属群点击这里加入QQ群
客服邮箱
回到顶部