电脑桌面
添加小米粒文库到电脑桌面
安装后可以在桌面快捷访问

高考历史二轮复习 第一部分 知识整合篇 第三板块 世界史“仿真高考”过关练-人教版高三全册历史试题VIP专享VIP免费

高考历史二轮复习 第一部分 知识整合篇 第三板块 世界史“仿真高考”过关练-人教版高三全册历史试题_第1页
1/5
高考历史二轮复习 第一部分 知识整合篇 第三板块 世界史“仿真高考”过关练-人教版高三全册历史试题_第2页
2/5
高考历史二轮复习 第一部分 知识整合篇 第三板块 世界史“仿真高考”过关练-人教版高三全册历史试题_第3页
3/5
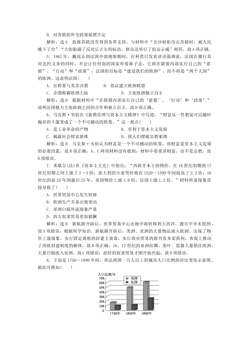
世界史“仿真高考”过关练(时间:45分钟满分:85分)一、选择题(每小题4分,共48分)1.公元前536年,郑国的执政子产顺应时势,铸刑书于鼎,公布于众。公元前452~前451年,古罗马编订出十二个法表,镌刻在十二块青铜牌上,分布于罗马广场。由此可见()A.中国比西方世界更早进入法治社会B.古罗马的铸铜技术源自中国C.古罗马的习惯法历史比中国更久远D.成文法律体现文明发展诉求解析:选D法治社会是指在法律面前人人平等,而不是依照执政者的个人喜好以及亲疏关系来决定政治、经济和社会等方面的公共事务,我国春秋战国时期与古罗马尚未进入法治社会,故A项错误;古罗马的铸铜技术是否源于中国在材料中未曾体现,故B项错误;材料涉及的是成文法的形成,与习惯法并不相关,故C项错误;材料中将刑书刻于鼎或者青铜牌,使其成为成文法,这是东西方文明发展的产物,故D项正确。2.英国学者哈勒维说:“英国是供宪政考古的博物馆,这里积累了以往岁月的遗迹。”这是在说明英国()A.政治现代化具有渐进性的特征B.近代资本主义发展程度领先世界C.光荣革命其实质是妥协的产物D.君主立宪政体确立最早完善最晚解析:选A材料中“宪政考古的博物馆”意指历史上英国试验过多种政体,“积累了以往岁月的痕迹”是强调英国政治发展具有循序渐进的特征,并非激进化的产物,故A项正确。B、C、D三项均不是材料主旨所在。3.本杰明·富兰克林说,美国新宪法(指1787年宪法)确定的政体是一种“选出来的君主制”,托马斯·杰斐逊也附和说,它是“君主制的新版本”。他们的评论主要指的是1787年宪法()A.没有明确规定总统的任期B.规定的中央政府权力过大C.赋予总统过大的行政军事权D.没有规定总统由选民直选解析:选C1787年宪法对总统任期有明确规定,故A项错误;题干中“选出来的君主制”并不是强调中央政府权力的过大,而强调的是总统权力的过大,故C项正确,B项错误;题干中“选出来的君主制”与没有规定总统由选民直选没有联系,故D项错误。4.1945年11月4月,艾奇逊在讲话中含沙射影攻击苏联时,被人民嘘下了台。1946年3月5日,丘吉尔在富尔敦发表“铁幕演说”后,美国纽约市区百老汇大街贴满了反对丘吉尔的标语,群众还举行了抗议示威。这说明当时美国政府()A.敌视苏联没有得到各界支持B.称霸全球的战略部署未完成C.允许民众表达和平民主诉求D.对苏联的外交政策摇摆不定解析:选A敌视苏联没有得到各界支持,与材料中“含沙射影攻击苏联时,被人民嘘下了台”“大街贴满了反对丘吉尔的标语,群众还举行了抗议示威”相符,故A项正确。5.1962年,戴高乐到法国中部视察期间,在利莫日发表讲话强调说,法国在履行其对北约义务的同时,不会让任何别的国家牵着鼻子走,它将在联盟内部实行自己的“意愿”、“行动”和“政策”;法国的目标是“建设我们的欧洲”,而不再是“两个大国”的欧洲。这表明法国()A.宣称要与美苏决裂B.倡议建立欧洲联盟C.企图称霸欧洲大陆D.主张欧洲独立自主解析:选D根据材料中“在联盟内部实行自己的‘意愿’、‘行动’和‘政策’”说明法国极力主张欧洲之间的合作和独立自主,故D项正确。6.马克斯·韦伯在《新教伦理与资本主义精神》中写道:“财富从一件教徒可以随时抛弃的斗篷变成了一个不可撼动的铁笼。”这一观点()A.是工业革命的产物B.有利于资本主义发展C.揭露社会财富悬殊D.使人们摆脱宗教束缚解析:选B马克斯·韦伯认为财富是一个不可撼动的铁笼,而财富是资本主义发展的必要因素,故B项正确;A、C两项材料没有提到;材料中着重讲财富,而不是宗教,故D项错误。7.米歇尔(法)在《资本主义史》中指出:“西班牙本土的物价,在16世纪初期到17世纪初期之间上涨了2~3倍;意大利的小麦等价格在1520~1599年间提高了2.3倍;16世纪的前25年到最后25年,英国物价上涨1.6倍,法国上涨1.2倍。”材料所述现象直接导致了()A.世界贸易中心发生转移B.欧洲生产关系出现变动C.亚洲白银外流现象严重D.西方奴隶贸易更加猖獗解析:选B新航路开辟后,世界贸易中心由地中海转移到大西洋,题目中并未提到,故A项错误;根据所学知识,新航路开辟后,美洲、亚洲的大量物品...

1、当您付费下载文档后,您只拥有了使用权限,并不意味着购买了版权,文档只能用于自身使用,不得用于其他商业用途(如 [转卖]进行直接盈利或[编辑后售卖]进行间接盈利)。
2、本站所有内容均由合作方或网友上传,本站不对文档的完整性、权威性及其观点立场正确性做任何保证或承诺!文档内容仅供研究参考,付费前请自行鉴别。
3、如文档内容存在违规,或者侵犯商业秘密、侵犯著作权等,请点击“违规举报”。

碎片内容

高考历史二轮复习 第一部分 知识整合篇 第三板块 世界史“仿真高考”过关练-人教版高三全册历史试题

确认删除?
VIP
微信客服
  • 扫码咨询
会员Q群
  • 会员专属群点击这里加入QQ群
客服邮箱
回到顶部