电脑桌面
添加小米粒文库到电脑桌面
安装后可以在桌面快捷访问

全夹套管管线施工工法分析VIP免费

全夹套管管线施工工法分析_第1页
1/9
全夹套管管线施工工法分析_第2页
2/9
全夹套管管线施工工法分析_第3页
3/9
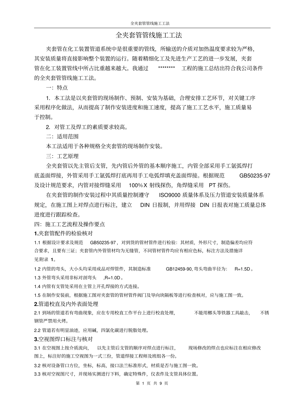
全夹套管管线施工工法第1页共9页全夹套管管线施工工法夹套管在化工装置管道系统中是很重要的管线,所输送的介质对加热温度要求较为严格,其安装质量将直接影响整个装置的运行。随着精细化工及先进生产工艺的进一步发展,夹套管在化工装置管线中所占比重越来越大。我通过********工程的施工总结出符合我公司条件的全夹套管管线施工工法。一:特点1.本工法是以夹套管的现场制作、预制、安装为基础,合理安排工艺环节,对关键工序采用程序化做法,从而提高了制作安装进度和施工速度,提高了施工工艺水平,施工质量易于控制。2.对管工及焊工的素质要求较高。二:适用范围本工法适用于各种规格全夹套管的现场制作安装。三:工艺原理全夹套管以先主管后支管,先内管后外管的基本顺序施工,内管全部采用手工氩弧焊打底盖面焊接,外管采用手工氩弧焊打底再用手工电弧焊填充盖面焊接。根据规范GB50235-97及设计规范要求,内管对接焊缝采用100%X射线探伤,角焊缝采用PT探伤。在夹套管的制作安装过程中其质量控制遵守ISO9000质量体系及压力管道安装质量体系规定,在施工图上对焊点进行标注,建立DIN日报制,并用焊接DIN日报表对施工质量总体进度进行跟踪检查。四:施工工艺流程及操作要点1.夹套管配件的检验核对1.1根据设计要求及规范GB50235-97,对到货的管材管件进行检验:其材质,外形尺寸,制造偏差均应符合要求,且要有三证;夹套管内外管管材均为无缝管,不同管材管件均应有相应色标,标注方法及措施详见附录1。1.2内管的弯头,大小头均采用成品对焊管件,其制造标准GB12459-90,弯头弯曲半径为:R=1.5D。1.3外管弯头采用非标对剖弯头,R=1.0D。1.4内管有支管处采用在主管上开孔焊接的方式连接。1.5在制作安装前,根据施工图对夹套管的管材管件阀门及导向块隔板等进行检查核对,应与施工图一致。2.管道校直及内外表面处理2.1到场的管道若有弯曲现象,应在专用校直工作平台上进行校直处理,不能用榔头等铁器工具敲击,不锈钢管严禁用火烤。2.2管道若有明显油迹,应用碱,四氯化碳进行脱脂处理。3.空视图焊口标注与核对3.1在空视图上按介质流向,以先主管后支管的顺序对焊点进行标注,现场修改的焊点也应标注在相应修改图上,标注好的施工空视图为一式三份,管道焊接工程师及班组各一份。3.2核对设备管口方位,坐标,标高,接口法兰标准形式,材质是否与施工图一致。3.3核对空视图尺寸,并现场实测进行下料,确定特殊件,仪表件及支管具体位置。全夹套管管线施工工法第2页共9页4.特殊件,仪表件开孔特殊件,仪表件及支管的开孔具体位置确定后,采用钻孔方式开孔,所开孔直径要比支管外径大4mm,便于支管焊接或仪表件自由插入,开孔完毕后用棒式砂轮机对所开孔进行清理。5.内管预组对,预安装5.1将已制作好的内管管段按空视图要求预组对,点焊,并进行预安装。5.2经预组对,预安装再次调整各管段的尺寸,使其符合设计要求和现场实际。5.3确定内管活口及调整段的具体位置,其操作原则为:在X,Y,Z三个方向各留一个活口,用活口调整尺寸,如有法兰口,应尽量留在法兰口处,对半直管一般留在支管三通处,若无支管三通,可留在弯头或法兰处来调整外管尺寸。5.4经预组对,预安装确定出合理的组装顺序。5.5按预安装顺序将内管各管段编号,并在空视图上记录标注。6.确定外管尺寸根据内管预安装情况,以及调整半管的尺寸确定出套管的长度。7.内管的局部组对,焊接,清洁7.1按第5.4条所确定出的组装顺序,将内管局部组对焊接,焊接采用手工氩弧焊,在焊接过程中采用相应施工措施,如水冷却法,捆绑法等方法控制焊接变形。7.2管段预制完毕后要再次进行校直处理,并进行100%无损检测。7.3由于夹套管内部清洁度要求高,应对预制管段采用棒击和气吹除法进行管内清洁,操作方法见附录2。8.导向块制作安装8.1导向块按图1制作:8.2导向块的制作尺寸见下表:材质备注DN外径DN外径AB1518404520254045φ5φ5同内管圆钢253250577.54同内管4045808910.54同内管5057808910.54同内管8089125133155同内管内管外管导向块8.3导向块距弯头中心之间距离≤600mm,导向块布置按下表:工艺管DN152025405080100150200导向块距...

1、当您付费下载文档后,您只拥有了使用权限,并不意味着购买了版权,文档只能用于自身使用,不得用于其他商业用途(如 [转卖]进行直接盈利或[编辑后售卖]进行间接盈利)。
2、本站所有内容均由合作方或网友上传,本站不对文档的完整性、权威性及其观点立场正确性做任何保证或承诺!文档内容仅供研究参考,付费前请自行鉴别。
3、如文档内容存在违规,或者侵犯商业秘密、侵犯著作权等,请点击“违规举报”。

碎片内容

全夹套管管线施工工法分析

爱的疯狂+ 关注
实名认证
内容提供者

该用户很懒,什么也没介绍

确认删除?
VIP
微信客服
  • 扫码咨询
会员Q群
  • 会员专属群点击这里加入QQ群
客服邮箱
回到顶部