电脑桌面
添加小米粒文库到电脑桌面
安装后可以在桌面快捷访问

加油站施工情况报告安装VIP免费

加油站施工情况报告安装_第1页
1/11
加油站施工情况报告安装_第2页
2/11
加油站施工情况报告安装_第3页
3/11
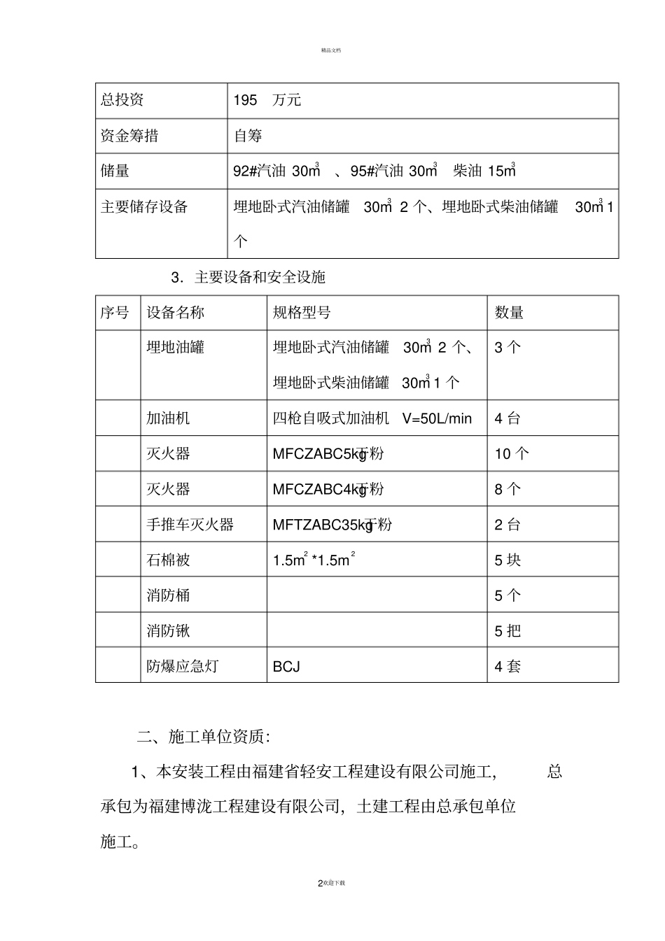
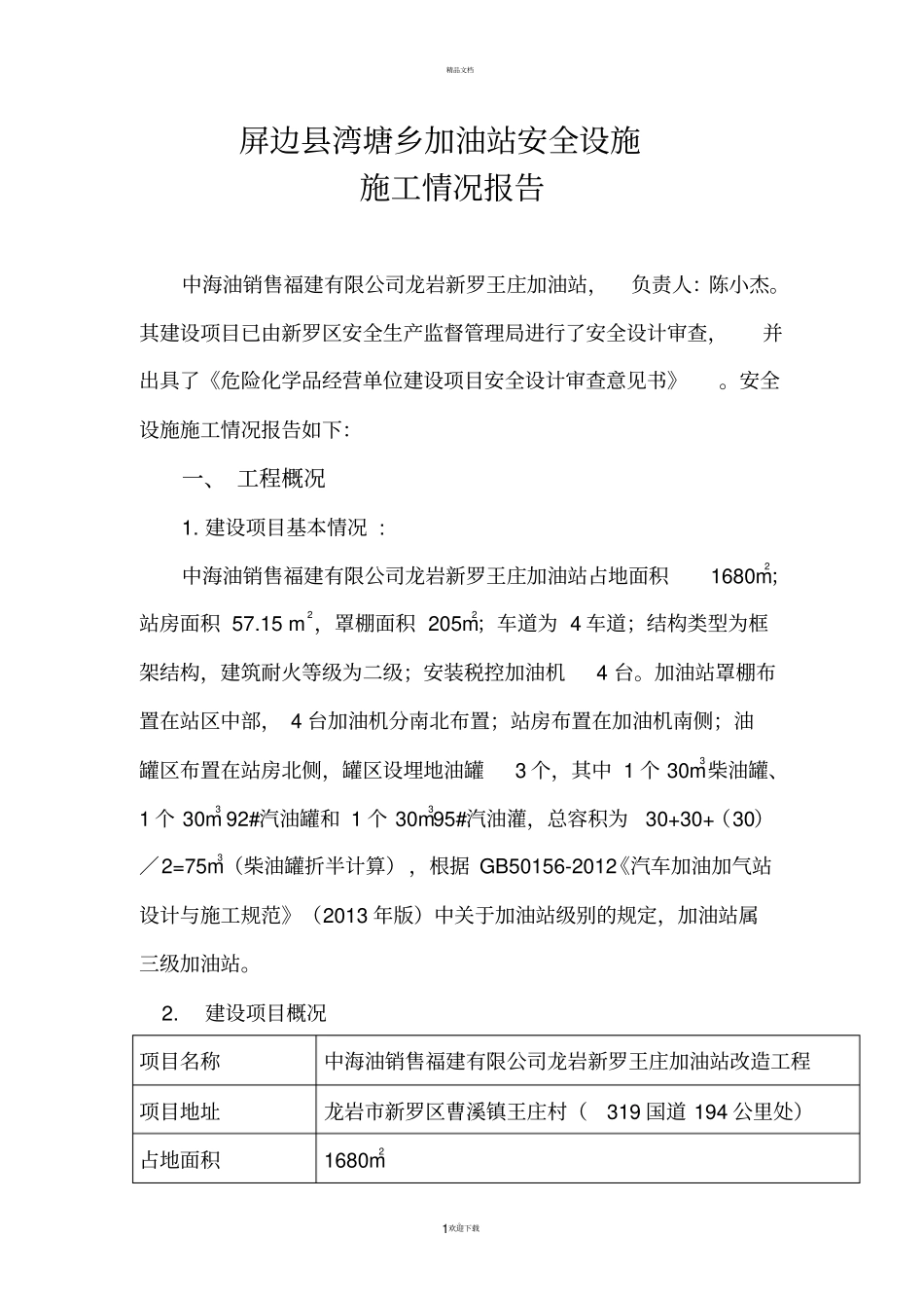
精品文档。1欢迎下载屏边县湾塘乡加油站安全设施施工情况报告中海油销售福建有限公司龙岩新罗王庄加油站,负责人:陈小杰。其建设项目已由新罗区安全生产监督管理局进行了安全设计审查,并出具了《危险化学品经营单位建设项目安全设计审查意见书》。安全设施施工情况报告如下:一、 工程概况1. 建设项目基本情况 : 中海油销售福建有限公司龙岩新罗王庄加油站占地面积1680m2;站房面积 57.15 m2,罩棚面积 205m2;车道为 4 车道;结构类型为框架结构,建筑耐火等级为二级;安装税控加油机4 台。加油站罩棚布置在站区中部, 4 台加油机分南北布置;站房布置在加油机南侧;油罐区布置在站房北侧,罐区设埋地油罐3 个,其中 1 个 30m3柴油罐、1 个 30m3 92#汽油罐和 1 个 30m395#汽油灌,总容积为30+30+(30)/2=75m3(柴油罐折半计算),根据 GB50156-2012《汽车加油加气站设计与施工规范》(2013 年版)中关于加油站级别的规定,加油站属三级加油站。 2.建设项目概况项目名称中海油销售福建有限公司龙岩新罗王庄加油站改造工程项目地址龙岩市新罗区曹溪镇王庄村(319 国道 194 公里处)占地面积1680m2精品文档。2欢迎下载总投资195 万元资金筹措自筹储量92#汽油 30m3 、95#汽油 30m3 柴油 15m3主要储存设备埋地卧式汽油储罐30m3 2 个、埋地卧式柴油储罐30m3 1个3.主要设备和安全设施序号设备名称规格型号数量埋地油罐埋地卧式汽油储罐30m3 2 个、埋地卧式柴油储罐30m3 1 个3 个加油机四枪自吸式加油机V=50L/min 4 台灭火器MFCZABC5kg干粉10 个灭火器MFCZABC4kg干粉8 个手推车灭火器MFTZABC35kg干粉2 台石棉被1.5m2 *1.5m25 块消防桶5 个消防锹5 把防爆应急灯BCJ 4 套二、施工单位资质:1、本安装工程由福建省轻安工程建设有限公司施工,总承包为福建博泷工程建设有限公司,土建工程由总承包单位施工。精品文档。3欢迎下载该项目承包商借鉴中石油HSE健康、安全、环保要求,制定出土建、电器、安装工程以及高空作业等作业危害分析,对施工全过程进行安全设施监控,强化事前控制,事中控制。三、 建设项目依据:1. 中海油销售福建有限公司龙岩新罗王庄加油站施工图纸;2. 《汽车加油加气站设计与施工规范》GB50156-2012(2012 版);3. 《建筑设计防火规范》GB50016-2006;4. 《 化 工 设 备 安 装 工 程 施 工 与 验 收 通 用 规 范 》HG20236-93;5. 《 机 械 设...

1、当您付费下载文档后,您只拥有了使用权限,并不意味着购买了版权,文档只能用于自身使用,不得用于其他商业用途(如 [转卖]进行直接盈利或[编辑后售卖]进行间接盈利)。
2、本站所有内容均由合作方或网友上传,本站不对文档的完整性、权威性及其观点立场正确性做任何保证或承诺!文档内容仅供研究参考,付费前请自行鉴别。
3、如文档内容存在违规,或者侵犯商业秘密、侵犯著作权等,请点击“违规举报”。

碎片内容

加油站施工情况报告安装

您可能关注的文档

确认删除?
VIP
微信客服
  • 扫码咨询
会员Q群
  • 会员专属群点击这里加入QQ群
客服邮箱
回到顶部