电脑桌面
添加小米粒文库到电脑桌面
安装后可以在桌面快捷访问

北京市延庆县高三化学一模试卷(含解析)-人教版高三全册化学试题VIP免费

北京市延庆县高三化学一模试卷(含解析)-人教版高三全册化学试题_第1页
1/15
北京市延庆县高三化学一模试卷(含解析)-人教版高三全册化学试题_第2页
2/15
北京市延庆县高三化学一模试卷(含解析)-人教版高三全册化学试题_第3页
3/15
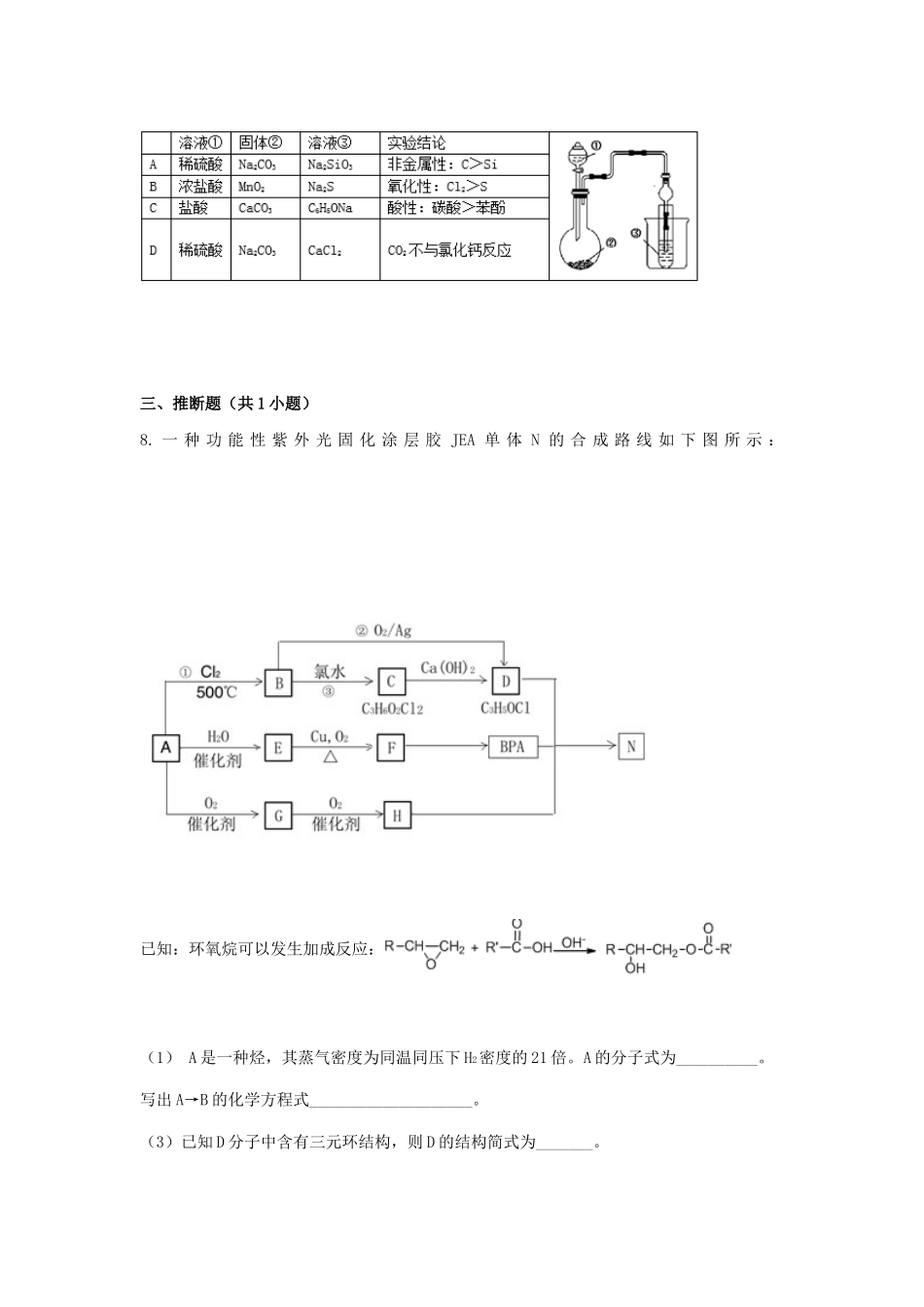
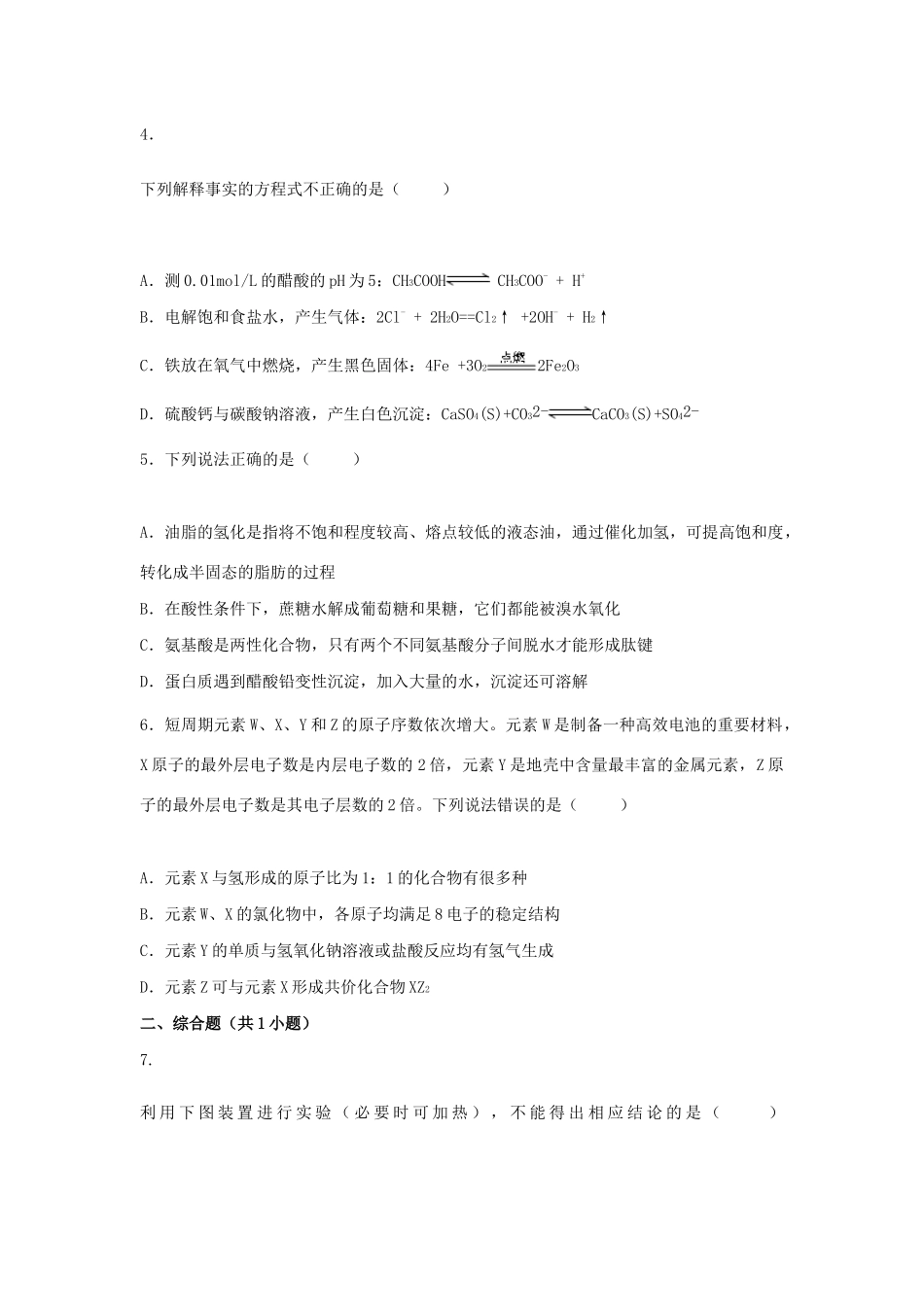
北京市延庆县高三一模化 学试卷(带解析)一、单选题(共 6 小题)1.运输汽油的车上,贴有的危险化学品标志是( )A. B. C. D.2.下列单质或化合物性质的描述正确的是( )A.NaHSO4水溶液显中性B.SiO2与酸、碱均不反应C.NO2溶于水时发生氧化还原反应D.Fe 在足量 Cl2中燃烧生成 FeCl2和 FeCl33.LED 产品的使用为城市增添色彩。下图是氢氧燃料电池驱动 LED 发光的一种装置示意图。下列有关叙述正确的是( )A.b 处通入 H2B.该装置将化学能最终转化为电能C.通入 H2的电极发生反应:2H2 - 4e- = 4H+D.a 处为电池负极,发生了氧化反应4.下列解释事实的方程式不正确的是( )A.测 0.01mol/L 的醋酸的 pH 为 5:CH3COOH CH3COO- + H+B.电解饱和食盐水,产生气体:2Cl- + 2H2O==Cl2↑ +2OH- + H2↑C.铁放在氧气中燃烧,产生黑色固体:4Fe +3O22Fe2O3D.硫酸钙与碳酸钠溶液,产生白色沉淀:CaSO4(S)+CO32-CaCO3(S)+SO42-5.下列说法正确的是( )A.油脂的氢化是指将不饱和程度较高、熔点较低的液态油,通过催化加氢,可提高饱和度,转化成半固态的脂肪的过程B.在酸性条件下,蔗糖水解成葡萄糖和果糖,它们都能被溴水氧化C.氨基酸是两性化合物,只有两个不同氨基酸分子间脱水才能形成肽键D.蛋白质遇到醋酸铅变性沉淀,加入大量的水,沉淀还可溶解6.短周期元素 W、X、Y 和 Z 的原子序数依次增大。元素 W 是制备一种高效电池的重要材料,X 原子的最外层电子数是内层电子数的 2 倍,元素 Y 是地壳中含量最丰富的金属元素,Z 原子的最外层电子数是其电子层数的 2 倍。下列说法错误的是( )A.元素 X 与氢形成的原子比为 1:1 的化合物有很多种B.元素 W、X 的氯化物中,各原子均满足 8 电子的稳定结构C.元素 Y 的单质与氢氧化钠溶液或盐酸反应均有氢气生成D.元素 Z 可与元素 X 形成共价化合物 XZ2二、综合题(共 1 小题)7. 利 用 下 图 装 置 进 行 实 验 ( 必 要 时 可 加 热 ) , 不 能 得 出 相 应 结 论 的 是 ( )三、推断题(共 1 小题)8. 一 种 功 能 性 紫 外 光 固 化 涂 层 胶 JEA 单 体 N 的 合 成 路 线 如 下 图 所 示 :已知:环氧烷可以发生加成反应:(1) A 是一种烃,其蒸气密度为同温同压下 H2密度的 21 倍。A 的分子式为__________。写出 A→B 的化学方程式...

1、当您付费下载文档后,您只拥有了使用权限,并不意味着购买了版权,文档只能用于自身使用,不得用于其他商业用途(如 [转卖]进行直接盈利或[编辑后售卖]进行间接盈利)。
2、本站所有内容均由合作方或网友上传,本站不对文档的完整性、权威性及其观点立场正确性做任何保证或承诺!文档内容仅供研究参考,付费前请自行鉴别。
3、如文档内容存在违规,或者侵犯商业秘密、侵犯著作权等,请点击“违规举报”。

碎片内容

北京市延庆县高三化学一模试卷(含解析)-人教版高三全册化学试题

慧源书店+ 关注
实名认证
内容提供者

从事历史教学,热爱教育,高度负责。

相关文档

确认删除?
VIP
微信客服
  • 扫码咨询
会员Q群
  • 会员专属群点击这里加入QQ群
客服邮箱
回到顶部