电脑桌面
添加小米粒文库到电脑桌面
安装后可以在桌面快捷访问

工程经济学期末考试试卷(有答案B)VIP免费

工程经济学期末考试试卷(有答案B)_第1页
1/8
工程经济学期末考试试卷(有答案B)_第2页
2/8
工程经济学期末考试试卷(有答案B)_第3页
3/8
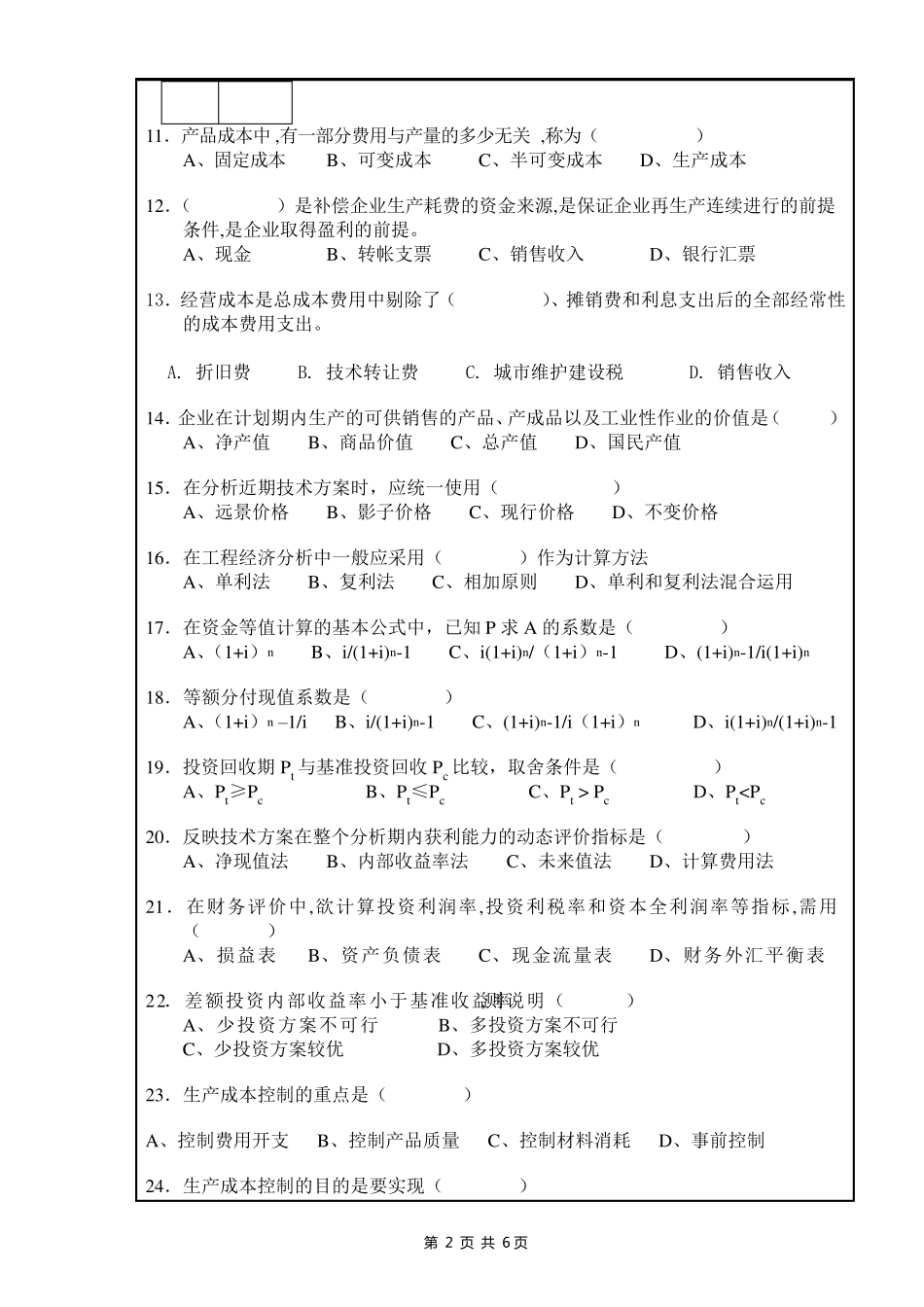
第 1 页 共 6 页 期末考试试卷 试卷编号:10001( A )卷 题号 一 二 三 四 五 六 七 八 九 十 总分 累分人 签名 题分 10 30 10 20 10 20 100 得分 考生注意事项:1、本试卷共 6 页,请查看试卷中是否有缺页或破损。如有立即举手报告以便更换。 2、考试结束后,考生不得将试卷、答题纸和草稿纸带出考场。 一、 填空题(每空 1 分,共 10 分) 得分 评阅人 1.我国税制改革以后的流转税由 、 消费税 、 营业税 三个税组成。 2.总成本费用由生产成本、管理费用、财务费用和 组成。 3.如果名义利率为 r ,一年中计算利息 n 次,每次计息的利率为 r/n,根据一次支 付复利系数公式,年末本利和为 。 4.工程技术有两类问题:一类是科学技术方面的问题,另一类是经济分析方面的问题。前者是研究如何把自然规律应用于工程实践,后者是研究 在工程问题中的应用。 5.利息和盈利是 的两种表现形式。 6.内部收益率与净现值、将来值、年度 等 值等 其 他 几 个评价 判 据相 比 ,其 显 著 的特 点是不需 要 预 先 知 道 的数值。 7.系数( 1+i)n称 为 系数。 8 . 两 现金 流 量 的 净现值函 数 曲 线 与横 坐 标 没 有 交 点 , 所 以 内部收益率 。 9.衡 量 单 位 投 资 净现值的尺 度 称 为 。 10. 是研究有关 工程设 计和分析的效 益和费用并 对 此 进 行 系统 计量 和 评价 的学科。 二、 单项选择题(每题 2 分,共 30 分) 得分 评阅人 第 2 页 共 6 页 11. 产 品 成 本 中 ,有 一 部 分 费 用 与 产 量 的 多 少 无 关,称 为 ( ) A、 固 定 成 本 B、 可 变 成 本 C、 半 可 变 成 本 D、 生 产 成 本 12.( ) 是 补 偿 企 业 生 产 耗 费 的 资 金 来 源 ,是 保 证 企 业 再 生 产 连 续 进 行 的 前 提条 件 ,是 企 业 取 得 盈 利 的 前 提 。 A、 现 金 B、 转 帐 支 票 C、 销 售 收 入 D、 银 行 汇 票 13. 经 营 成 本 是 总 成 本 费 用 中 剔 除 了 ( )、 摊 销 费 和 利 息 支 出 后 的 全 部 经 常 性的 成 本 费 用 支 出 。 A. 折 旧 费 B. 技 术 转 让 费 C. 城 市 维 护 建 设 税 D. 销...

1、当您付费下载文档后,您只拥有了使用权限,并不意味着购买了版权,文档只能用于自身使用,不得用于其他商业用途(如 [转卖]进行直接盈利或[编辑后售卖]进行间接盈利)。
2、本站所有内容均由合作方或网友上传,本站不对文档的完整性、权威性及其观点立场正确性做任何保证或承诺!文档内容仅供研究参考,付费前请自行鉴别。
3、如文档内容存在违规,或者侵犯商业秘密、侵犯著作权等,请点击“违规举报”。

碎片内容

工程经济学期末考试试卷(有答案B)

确认删除?
VIP
微信客服
  • 扫码咨询
会员Q群
  • 会员专属群点击这里加入QQ群
客服邮箱
回到顶部