电脑桌面
添加小米粒文库到电脑桌面
安装后可以在桌面快捷访问

SMT检测技术VIP免费

SMT检测技术_第1页
1/18
SMT检测技术_第2页
2/18
SMT检测技术_第3页
3/18
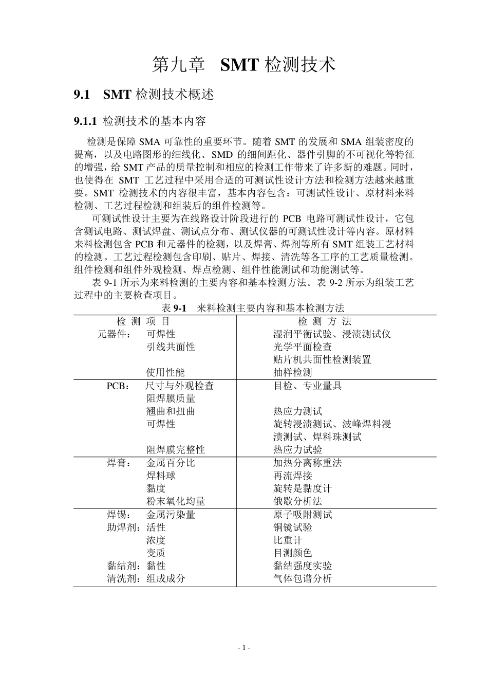
- 1 - 第九章 SMT 检测技术 9.1 SMT 检测技术概述 9.1.1 检测技术的基本内容 检测是保障SMA 可靠性的重要环节。随着SMT 的发展和SMA 组装密度的提高,以及电路图形的细线化、SMD 的细间距化、器件引脚的不可视化等特征的增强,给 SMT 产品的质量控制和相应的检测工作带来了许多新的难题。同时,也使得在 SMT 工艺过程中采用合适的可测试性设计方法和检测方法越来越重要。SMT 检测技术的内容很丰富,基本内容包含:可测试性设计、原材料来料检测、工艺过程检测和组装后的组件检测等。 可测试性设计主要为在线路设计阶段进行的PCB 电路可测试性设计,它包含测试电路、测试焊盘、测试点分布、测试仪器的可测试性设计等内容。原材料来料检测包含 PCB 和元器件的检测,以及焊膏、焊剂等所有 SMT 组装工艺材料的检测。工艺过程检测包含印刷、贴片、焊接、清洗等各工序的工艺质量检测。组件检测和组件外观检测、焊点检测、组件性能测试和功能测试等。 表9-1 所示为来料检测的主要内容和基本检测方法。表9-2 所示为组装工艺过程中的主要检查项目。 表9-1 来料检测主要内容和基本检测方法 检 测 项 目 元器件: 可焊性 引线共面性 使用性能 检 测 方 法 湿润平衡试验、浸渍测试仪 光学平面检查 贴片机共面性检测装置 抽样检测 PCB: 尺 寸 与 外观检查 阻 焊膜 质量 翘 曲 和扭 曲 可焊性 阻 焊膜 完 整 性 目检、专 业 量具 热 应力 测试 旋 转 浸渍测试、波 峰 焊料浸 渍测试、焊料珠 测试 热 应力 试验 焊膏: 金 属 百 分比 焊料球 黏 度 粉 末 氧 化均 量 加 热 分离 称 重法 再 流 焊接 旋 转 是黏 度计 俄 歇 分析 法 焊锡 : 金 属 污 染 量 助 焊剂:活 性 浓 度 变 质 黏 结 剂:黏 性 清洗剂:组成 成 分 原子 吸 附 测试 铜 镜 试验 比 重计 目测颜 色 黏 结 强度实 验 气 体 包谱 分析 - 2 - 表9-2 组装工艺过程中的主要检查项目 组装工序 工序管理项目 检查项目 PCB 表面污染 损伤、变形 入库/进厂时检查、投产前检查 焊膏印刷 网板污染 焊膏印刷量、膜厚 印刷错位、模糊、渗漏、膜厚 点胶 点胶量、温度 位置、拉丝、溢出 SMD 贴装 元器件有无、位置、 极性正反、装反 再流焊 温度曲线设定、控制 焊点质量 贴片胶固化 温度控制 黏结强度 焊后外观检...

1、当您付费下载文档后,您只拥有了使用权限,并不意味着购买了版权,文档只能用于自身使用,不得用于其他商业用途(如 [转卖]进行直接盈利或[编辑后售卖]进行间接盈利)。
2、本站所有内容均由合作方或网友上传,本站不对文档的完整性、权威性及其观点立场正确性做任何保证或承诺!文档内容仅供研究参考,付费前请自行鉴别。
3、如文档内容存在违规,或者侵犯商业秘密、侵犯著作权等,请点击“违规举报”。

碎片内容

确认删除?
VIP
微信客服
  • 扫码咨询
会员Q群
  • 会员专属群点击这里加入QQ群
客服邮箱
回到顶部