电脑桌面
添加小米粒文库到电脑桌面
安装后可以在桌面快捷访问

九年级上科学(物理)电动机专题练习及答案VIP免费

九年级上科学(物理)电动机专题练习及答案_第1页
1/39
九年级上科学(物理)电动机专题练习及答案_第2页
2/39
九年级上科学(物理)电动机专题练习及答案_第3页
3/39
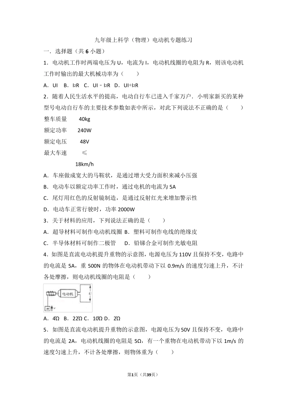
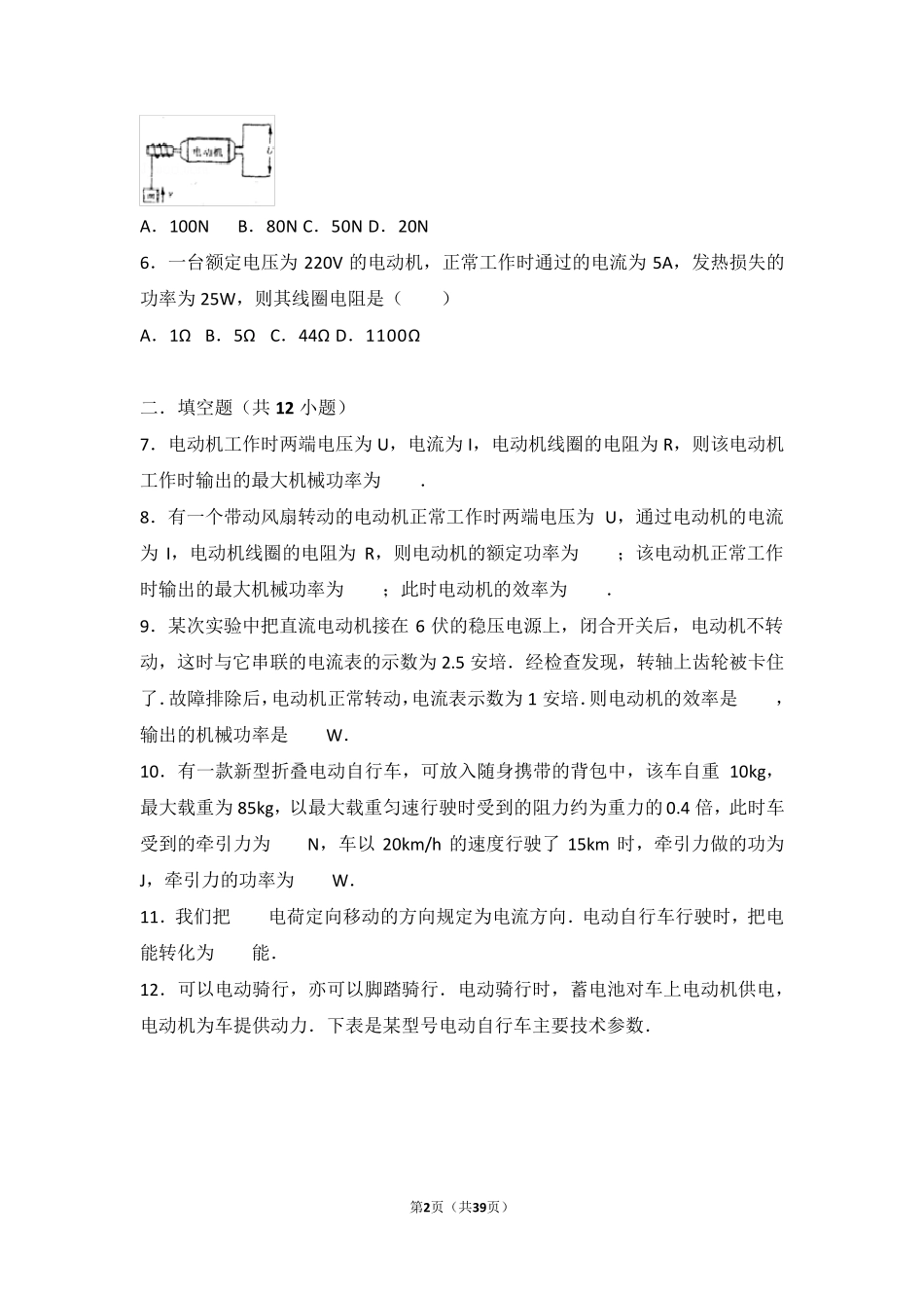
第1页(共39页) 九年级上科学(物理)电动机专题练习 一.选择题(共6 小题) 1.电动机工作时两端电压为U,电流为I,电动机线圈的电阻为R,则该电动机工作时输出的最大机械功率为( ) A.UI B.I2R C.UI﹣I2R D.UI+I2R 2.随着人民生活水平的提高,电动自行车已进入千家万户.小明家新买的某种型号电动自行车的主要技术参数如表中所示,对此下列说法不正确的是( ) 整车质量 40kg 额定功率 240W 额定电压 48V 最大车速 ≤18km/h A.车座做成宽大的马鞍状,是通过增大受力面积来减小压强 B.电动车以额定功率工作时,通过电机的电流为5A C.尾灯用红色的反射镜制造,是通过反射红光来增加警示性 D.电动车正常行驶时,功率2000W 3.关于材料的应用,下列说法正确的是( ) A.超导材料可制作电动机线圈 B.塑料可制作电线的绝缘皮 C.半导体材料可制作二极管 D.铅锑合金可制作光敏电阻 4.如图是直 流电动机提升 重 物的示意 图,电源 电压为110V 且 保 持 不变 ,电路 中的电流是5A,重500N 的物体在 电动机带 动下以 0.9m/s 的速度 匀 速上升 ,不计各 处 摩 擦 ,则电动机线圈的电阻是( ) A.4Ώ B.22Ώ C.10Ώ D.2Ώ 5.如图是直 流电动机提升 重 物的示意 图,电源 电压为50V 且 保 持 不变 ,电路 中的电流是2A,电动机线圈的电阻是5Ω,有 一个 重 物在 电动机带 动下以 1m/s 的速度 匀 速上升 ,不计 各 处 摩 擦 ,则物体重 为( ) 第2页(共39页) A.100N B.80N C.50N D.20N 6.一台额定电压为 220V 的电动机,正常工作时通过的电流为 5A,发热损失的功率为 25W,则其线圈电阻是( ) A.1Ω B.5Ω C.44Ω D.1100Ω 二.填空题(共12 小题) 7.电动机工作时两端电压为 U,电流为 I,电动机线圈的电阻为 R,则该电动机工作时输出的最大机械功率为 . 8.有一个带动风扇转动的电动机正常工作时两端电压为 U,通过电动机的电流为 I,电动机线圈的电阻为 R,则电动机的额定功率为 ;该电动机正常工作时输出的最大机械功率为 ;此时电动机的效率为 . 9.某次实验中把直流电动机接在 6 伏的稳压电源上,闭合开关后,电动机不转动,这时与它串联的电流表的示数为 2.5 安培.经检查发现,转轴上齿轮被卡住了.故障排除后,电动机正常转动,电流表示数为 1 安培.则电动机的效率是 ,输出的...

1、当您付费下载文档后,您只拥有了使用权限,并不意味着购买了版权,文档只能用于自身使用,不得用于其他商业用途(如 [转卖]进行直接盈利或[编辑后售卖]进行间接盈利)。
2、本站所有内容均由合作方或网友上传,本站不对文档的完整性、权威性及其观点立场正确性做任何保证或承诺!文档内容仅供研究参考,付费前请自行鉴别。
3、如文档内容存在违规,或者侵犯商业秘密、侵犯著作权等,请点击“违规举报”。

碎片内容

九年级上科学(物理)电动机专题练习及答案

确认删除?
VIP
微信客服
  • 扫码咨询
会员Q群
  • 会员专属群点击这里加入QQ群
客服邮箱
回到顶部