1 材料要求轻骨料:加气混凝土粉碎料。粒径5㎜~ 15㎜,松散容重为630 kg/m3~700kg/m3,吸水率 16%~17%(干燥状态下 1h计) ,颗粒...
23 屋面金属体接地、设备接地施工标准做法1 工艺原理利用屋面预留接地线或屋面接闪带, 与屋面金属体或屋面设备进行可靠的接地连接。2 ...
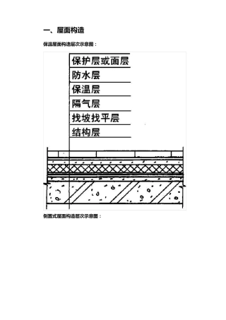
范文范例 指导学习word 版本整理分享屋面防水施工专项施工方案一、 编制依据(一)根据 GB50207-2012《屋面防水工程质量验收规范》(...
屋面贴波纹瓦 分项施工技术交底本工艺适用于工业与民用建筑工程屋面屋面贴波纹瓦的工程。屋面贴波纹瓦有很多种,注意一定要有装饰设计,不...
1 知识沉淀——屋面虹吸雨水排水系统技术与施工要点随着我公司商业项目的日渐增多, 大型建筑屋面排水采用虹吸雨水排系统较之重力流排水...
家具博览城A 栋屋面虹吸排水设计施工招 标 文 件目录第一章投标人须知及投标人须知前附表投标人须知前附表投标人须知第二章投标文件格...
屋面裂缝处理方案第一章、编制依据1.1 依据施工图纸1.2 现行的国家施工规范、规程和行业标准, 及安徽省的规程和标准1.3 《住宅装饰装修...
屋面花架专项施工方案1 第 1 页 共 8 页新疆恒大建业建筑工程有限分公司和顺雅居一期工程屋面保温吊篮施工方案编制:日期:审核:日...
聚氨脂防水施工方案编 制 人:审 批 人:编制单位:编制日期:2017 年 07 月 21 日一、编制依据: 1 、 主要标准、规程序号规...
WORD 整理版优质参考资料建筑节能工程隐蔽验收记录编号:工程名称无锡好买得商业地块施工单位江苏中南建筑产业集团有限责任公司分包单位节...
屋面节能施工方案精选目 录1. 编制依据 ........................................................... 2 2. 分项工程概况 ...........
翠微北里北量院抗震加固工程121 世 纪 社 区 Ⅱ区 S— 16 楼屋 面 给 水 管施工方案编制:审核:审批:新 郑 茨 山 建 筑...
中铁十二局集团有限公司渝利铁路工程重庆北站站台雨棚工程1 站台雨棚屋面、吊顶系统作业指导书目 录1、适用范围 .........................
屋面瓦隐蔽工程检查验收记录C6-01 工程名称米兰小镇居住区二期建设工程1#验收时间2016 年月日编号施工单位大庆建筑安装集团有限责任公司...
专业资料WORD 完美格式下载可编辑OS硬泡聚氨酯屋面防水保温施工方案2 国都建设(集团)有限公司施 工 方 案现场喷涂硬泡聚氨酯是使用...
屋 面 硬 质 泡 沫 聚 氨 酯保 温 施 工 工 艺精品文档收集于网络,如有侵权请联系管理员删除屋面硬质泡沫聚氨酯保温施工工艺...
马龙对门梁子风电场升压站建筑工程屋面砂浆保护层施工方案中国电建集团昆明勘测设计研究院有限公司马龙对门梁子风电场工程建设管理部2017 ...
. . 技术交底记录施表 7.2 共页 第页工程名称晋江市双沟田美中片区安置小区工程施工单位福建建工集团总公司交底提要:屋面主体结构砼...
廊坊伟坤保温材料有限公司屋面聚氨酯保温板施工工艺编制:颜培举审核:技术负责人:2 年月日第一节:工程概况一、工程概况本工程为 *****...
天悦府 9-17# 、17-1# 、15-1# 、10-1# 、门岗、部分地下车库及设备用房建设工程屋面瓦施工方案1 一、工程概况工程名称:天悦府 9-1...

