下载后可任意编辑表Ⅳ-BD-1 现场安全文明施工标准化管理评价表本评价标准表“重要度”内容中,标“★”号的为必查内容。序号评分项目标...
下载后可任意编辑表 A - Ⅳ - BD 变 电 工 程 施 工 现 场 安 全 管 理评 价 标 准表 号评 分 子 项实 得 分...
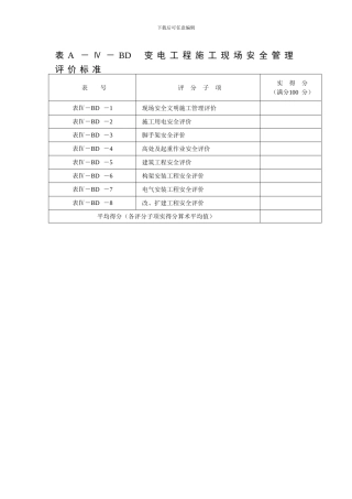
下载后可任意编辑表 A - Ⅳ - BD 变 电 工 程 施 工 现 场 安 全 评 价标 准表 号评 分 子 项实 得 分( 满分...
下载后可任意编辑第一章 编制说明1.1 前 言 上海天灵电力设备成套工程有限公司遵循公开、公平、公正的原则,在确保质量、合理造价的前...
下载后可任意编辑友达光电(昆山)有限公司废水处理系统处理工程3#变压器临时用电施 工 方 案编制: 纪骞、张涛 审核: 毛 强 批准: ...
下载后可任意编辑广西电网公司工作票“两种人”资格考试复习题—推断题《中国南方电网有限责任公司基建工程安全文明施工管理规定》推断题(...
下载后可任意编辑广西电网公司工作票“两种人”资格考试复习题—多选题《中国南方电网有限责任公司基建工程安全文明施工管理规定》多选题(...
下载后可任意编辑电 网 建 设 安 全 施 工 作 业 票第 1 部 分 : 变 电 土 建下载后可任意编辑编码:BDTJ-ZW-GY-01/04...
目 录 一、前言…………………………………………………………………1 二、细水雾灭火系统的发展状况………………………………………1 ...
类别 序号 检查项目 质量标准 单位 检查方法及器具 一般 项目 9 构架 钢管 杆 中心线对定位轴线偏差 ≤500kV 配电装置 ≤5...
一、编制依据本维护方案依据国家和国家有关部门发布的设计标准、技术标准、标准、 质量评定标准和平安技术操作标准以及相关的作业指导书进...
变电站变电运行题库平安知识局部:1、两票:工作票和操作票2、三制:交接班制度、巡回检查制度、设备定期试验轮换制度.3、五防:预防误分合...
下载后可任意编辑电力系统变电运行的安全管理及设备维护的有关探讨摘要:在社会快速进展的同时,电力系统也获得了很大的成就,比方说变电运...
东方能源 2019 新能源变电运维调考试卷(带答案)一、填空题(共 20 分,每空 1 分)1.___________________________________________...
带电粒子在交变电压下的运动
实用精品文献资料分享描述交变电流的理量测试题(带答案)1.下列各个量,其中所指为有效值的是( ) A .交流电压表的示数 B.保险丝的...
《描述交变电流的物理量》教学设计一、教材分析本节教学要让学生知道,上节用图像对交变电流的描述是全面的、细致的。 由于交变电流的电压...
下载后可任意编辑变电运行技术个人工作总结 自 XX 年 12 月我取得了技术员职称到现在,已有两年多的时间。在这两年多的时间里,我一直...
下载后可任意编辑变电项目质量管理制度(一)总则第一条确定项目质量目标,健全质量管理体系,明确应遵守的法律法规、标准法律规范及各项管...
下载后可任意编辑变电运行管理制度(修订稿)湖南省电力公司2024 年 12 月修 订 说 明原湖南省电力工业局颁发的《变电运行管理制度》...

