精品资料网()25万份精华管理资料,2万多集管理视频讲座精品资料网()专业提供企管培训资料动态及费用控制表年月本月人数编制人数男人女...
第1页共20页编号:时间:2021年x月x日书山有路勤为径,学海无涯苦作舟页码:第1页共20页第五章费用考情分析费用通常与收入、利润、会计报表...
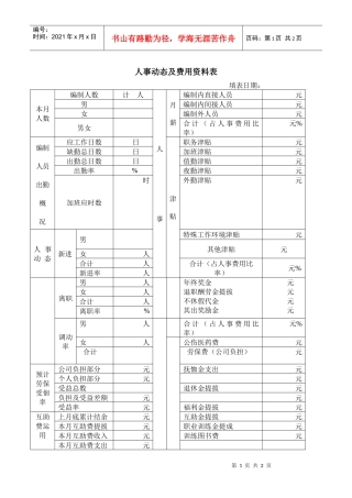
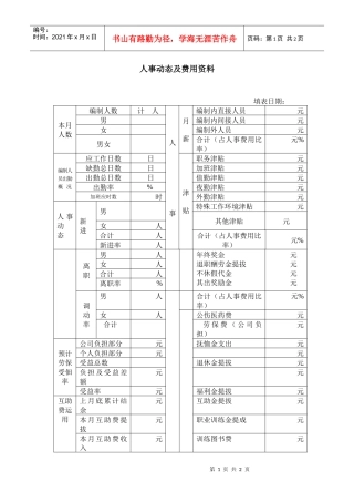
人事动态及费用资料表年月人事动态编制人数人人事费用类别实际支出值预算值差异率工资支出岗位工资元元编内男人女人津贴学历元元合计人职称...
创意大厦聚豪苑(四期)山水华府商业服务楼项目物业服务费用评估报告编号:HG-FY-SC-2011-001002北京华刚兴业物业服务评估监理有限公司二零...
房地产营销费用安排计划目录一费用总额二费用构成三整体费用分配四年度营销费用预算附页各年度费用安排总表一、费用总额根据项目实际情况,...
岗位说明书岗位名称:出纳说明书编号NO:岗位编号FI05部门财务部部门定员6人组别财务直接上级财务经理直接下属无工资级别C月薪标准审核批准...
关于连锁超市向供应商收取通道费用的研究报告(2003-4-18)目前中国连锁企业向供应商收取通道费用的行业主要集中在以经营食品杂货为主的...
门诊医疗服务费用病患报销比例2009年7月1日起执行城乡居民医疗费用1500元以下的部分1500元至5000元部分5000元至10000元部分10000元至封顶线...
第1页共2页编号:时间:2021年x月x日书山有路勤为径,学海无涯苦作舟页码:第1页共2页人事动态及费用资料表填表日期:本月人数编制人数计人...
第1页共2页编号:时间:2021年x月x日书山有路勤为径,学海无涯苦作舟页码:第1页共2页人事动态及费用资料表填表日期:本月人数编制人数计人...
单位简介华胜天成简介成立于1998年的华胜天成,是中国信息产业最具活力的IT信息技术与服务提供商。华胜天成以为中国企业打造IT核心能力为使...
2024话务员年度工作总结与2024详解费用会计半年度总结汇编2024话务员年度工作总结一年来,在公司党委的正确领导和关怀帮助下,本人仔细学习...
第1页共2页编号:时间:2021年x月x日书山有路勤为径,学海无涯苦作舟页码:第1页共2页人事动态及费用资料填表日期:本月人数编制人数计人人...
第1页共2页编号:时间:2021年x月x日书山有路勤为径,学海无涯苦作舟页码:第1页共2页人事动态及费用资料表填表日期:本月人数编制人数计人...
第1页共22页编号:时间:2021年x月x日书山有路勤为径,学海无涯苦作舟页码:第1页共22页龙岩市科学技术局龙岩市财政局龙科计〔2005〕11号关...
第1页共48页编号:时间:2021年x月x日书山有路勤为径,学海无涯苦作舟页码:第1页共48页高危行业企业安全生产费用财务管理暂行办法财企[200...
黑龙江移动通信行业媒体广告季度分析报告2003年第一季度哈尔滨海润国际广告公司信息中心第2页共15页编号:时间:2021年x月x日书山有路勤为...
第1页共4页编号:时间:2021年x月x日书山有路勤为径,学海无涯苦作舟页码:第1页共4页项目实施费用管理办法(暂行)第一节总则第一条为加强...
第1页共6页编号:时间:2021年x月x日书山有路勤为径,学海无涯苦作舟页码:第1页共6页青岛海悦置业有限公司办公费用支出管理规定2001年12月...
保险公司费用分摊情况调查问卷填报单位:填报时间:年月日第1页共9页编号:时间:2021年x月x日书山有路勤为径,学海无涯苦作舟页码:第1页...

