1,普通箱20英尺x8英尺x8英尺6英寸钢毫米英尺1内部尺寸1长5,8981941364宽2,352781932高2,393710732门径宽2,3407818高2,280754964千克磅1重...
①160数控落地镗铳床技术规格1设备名称①160数控落地镗铣床2设备数量1台3机床的技术要求3.1机床主轴主要技术参数主轴直径:①160mm铣轴直径...
文案大全穗莞深城际轨道交通长安金沙至深圳机场段SZH-8标预应力精轧螺纹钢技术规格书文案大全预应力精轧螺纹钢技术规格书1.总则1.1本技术规...
彳►业主:广东省天然气管网有限公司项目编号:工程地点:广东省技术规格书编号GD-CS-YB-SPE-007中国石油集团工程设计有限责任公司西南分公...
骨架油封规格表规格说明:内径×外径×高度;单位:毫米;材料:丁腈橡胶(NBR)序号规格序号规格序号规格序号规格110*25*104125*47*108140*...
电线电缆规格型号一览表60227IEC02(RV)一般用途单芯软导体无护套电缆60227IEC05(BV)耐温70℃单芯实心导体无护套电缆60227IEC06(RV)耐温70℃...
常用管材(钢管)规格表(A)公称直径焊接钢管(普通)GB3091-82焊接钢管(加厚)GB83092-82无缝钢管(热轧)GB8163-87螺旋电焊钢管DNpg≤1.0Mpapg...
常用钢管规格DN对照表合金钢管中DN代表什么意思丨常用钢管规格DN对照表DN15-ф18mm,DN20-ф25mmDN25-ф32mm,DN32-ф38mmDN40-ф45mm,DN5...
等边角钢规格表:20——200号规格型号规格型号规格型号规格型号规格型号规格型号20*20*335*35*2,540*40*556*56*575*75*7100*100*720*20*435...
工字钢规格表热轧普通工字钢尺寸规格(摘自GB/T706—1988)型号尺寸/mm截面面积/cm2理论重量/kg·m-1参考数值hbdtrr1X-XY-YIX/cm4WX/cm3IX/cm...
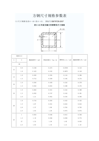
方钢尺寸规格参数表(1)尺寸规格见表6—40-表6—45。国标号GB/76728-2007表6-40冷拔无缝方形钢管的尺寸规格基本尺寸截面面积F/cm2理论质量G...
海运干货柜规格尺寸表二十呎干货货柜20'SteelDryCargoContainerExterior(外)Interior(内)Weight(重量)Length(长)Width(宽)Height(高)Length...
英寸毫米.单位毫米.英寸.公斤/米.磅/英尺.1/8”10.310S1.240.0490.280.191/8”10.3STD-401.730.0680.370.251/8”10.3XS-802.410.0950.480.3...
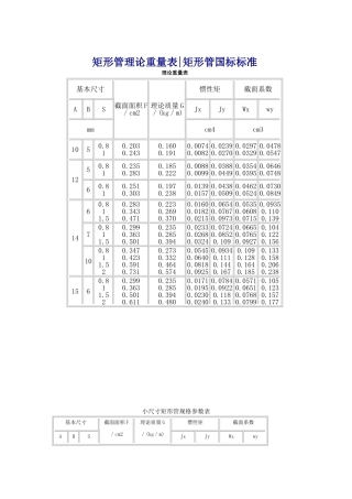
小尺寸矩形管规格参数表基本尺寸截面面积F/cm2理论质量G/(kg/m)惯性矩截面系数ABSJxJyWxwy矩形管理论重量表|矩形管国标标准理论重量表基...
1.304不锈钢板规格表不锈钢平板规格有:1*2米,1.5*3米,4*8尺(1220*2440MM),1220*3048MM,1.5*6米。厚度有:0.1-60MM。常用有0.3/0.4/0...
塑编袋技术规格书、概述本项目为硫酸钾产品包装用塑编袋项目采购。本次采购货物范围:25kg、50kg塑编袋。二、包装物使用环境1、包装温度:W...
中压电缆规格书目录1.适用范围.........................................................................................................
型燃通径DN0L152735203S41昨4(]斗?50祐曲507571?的帥3801馆107滋res160t50133lfiO757231?5031430?35(53?5445370MO530570-WOWO-7007415790?1...
第1页共6页******技术协议书甲方:XXXX有限公司乙方:1、设备名称2、设备型号3、设备数量4、设备用途5、设备运行环境5.1海拔高度(m):5.2...
符号:h—高度;b—宽度;tw一腹板厚度;t—翼缘平均厚度;I—惯性矩;专业知识整理分享i—回转半径;Sx—半截面的面积矩;长度:型号10〜18...

