水泵检验装置分析1.引言泵作为一个工业产品,在输送介质及作为动力源方面已经获得越来越广泛的应用,适用于各种专门场合的船用泵、消防泵、...
富士变频器风机水泵中文说明书VP选型资料
1 / 1 0 20 室外消防水泵接合器及消火栓安装工艺规范 20.1 范围 本规范规定了室外消防水泵接合器及室外消火栓安装的施工工艺要求、...
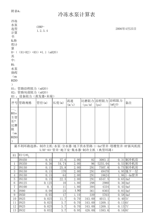
冷冻水泵选型计算书CHWP-1.2.3.41 .扬程计算其中:H:水泵扬程(mH2O)序号管路规格管径(m)长度(m)流速(m/s)比磨阻力(pa/m)沿程阻力(pa)沿...
Product rangePumps MotorsPUMPS|MOTORS|SYSTEMS|SERVICEFor over 125 years, the name RITZ has stood for the highest rel...
精品文档---下载后可任意编辑锅炉给水泵不同驱动方式的经济性比较与方法讨论的开题报告一、选题背景:锅炉给水泵是锅炉供水系统中的重要设...
精品文档---下载后可任意编辑一、编制依据(1)国家现行有关施工及验收标准、法律规范、规程,如:《建筑给水排水及采暖工程施工质量验收法...
精品文档---下载后可任意编辑基于 B/S 的水泵远程测控系统讨论的开题报告一、选题的意义和背景水泵作为水供给和输送的关键设备,其使用效...
各 类 水 泵 名 称 中 英 文 对 照各 类 水 泵 名 称 中 英 文 对 照 (您 可 以 用ctrl+F 键 进 入 查 找 ...
各类水泵名称中英文对照(您可以用ctrl+F 键进入查找您要的名称) 管道泵; pipeline mounted pump 管道屏蔽泵; pipeline canned m...
一、基本依据1、流量是选泵的重要性能数据之一。它直接关系到整个装置的的生产能力和输送能力。如设计院工艺设计中能算出泵正常、最小、最...
各种泵结构图 1 各种泵结构图 1 S 型单级双吸中开泵 一、产品概述 S 型单级双吸水平中开式离心泵。该型泵吸入口和排出口均在泵轴心...
各 种 泵 结 构 图 1 各 种 泵 结 构 图1 S型 单 级 双 吸 中 开 泵 一 、 产 品 概 述 S型 单 级 双 吸 ...
史上最全水泵结构剖解图
泵与泵站课程设计 取水泵站设计 学校: 学院: 专业: 班级: 姓名: 学号: 取水泵站设计 1 目 录 一、设计说明书 ............
第一章 给水泵汽轮机结构及其原理 一、给水泵汽轮机热力系统的工作原理 给水泵汽轮机蒸汽由高压汽源或低压汽源供汽,高压汽源来自主汽轮...
武安市宝烨煤焦化工业有限公司 技 术 协 议 甲方:武安市宝烨煤焦化工业有限公司 乙方:山东双轮集团邯郸销售有限公司 2009-9-29 ...
伽利略Galileo 泵-欧洲品质 卧式水泵安装图集 以下几款卧式水泵安装图集供施工方或用户参考安装 【GC 型卧式多级锅炉给水泵】安装尺寸...
博山水泵Sh、S系列双吸中开泵说明书
表 2检修类别小修大修检修周期,月618精品文档---下载后可任意编辑1.1 适用范围本规程适用于 DG 型多级离心泵的维护和检修。1.2 结构...

