步步为营,不断进取、努力提高探井固井质量 吉林 XX 各探区地质情况复杂,钻进过程中时常发生井塌、井漏现象,加之探井封固段较长,固井...
探井工程原始地质编录指导1. 施工准备要求:根据设计要求,及时组织安排施工。要点:准确定位。1.1 探井包括浅井、竖井、小圆井、天井及...
探井安全操作规程 ⒈ 为保证工程勘察探井作业人员的安全、加强探井作业人员的安全意识、防止安全事故的发生,特制定此规程,适用于与探井...
人工探井安全施工要求及措施一、施工安全措施1、探井施工前必需准备好相应的安全器材,如:安全帽、安全带、救援绳索、铁锨及送氧工具等安...
探井安全操作章程⒈ 为了进一步保证工程勘察探井作业人员的安全、加强探井作业人员的安全意识、防止安全事故的发生,特制定此规程,适用于...
探井安全措施一、施工安全措施1、探井施工之前必需准备好相应的安全器材,如:安全帽、安全带、救援绳索、铁锨及送氧工具等安全器材,并检...
人工探井安全施工要求及措施一、施工安全措施1、探井施工之前必需准备好相应的安全器材,如:安全帽、安全带、救援绳索、铁锨及送氧工具等...
0 硐探工程编录的相关标准与规范 1 目录 一 探槽原始地质编录.......................................................................
探井钻井监督管理办法 (试行) 辽河油田分公司勘探项目管理部 2004-9-19 1 探井钻井监督管理办法 1 指导思想与原则 为了加强探井...
精品文档---下载后可任意编辑上畛子区域探井测井项目质量管理讨论开题报告一、讨论背景和意义地球资源是人类生产、生活和社会进展的重要基...
精品文档---下载后可任意编辑上畛子区域探井测井项目质量管理讨论中期报告本讨论是针对上畛子区域探井测井项目的质量管理进行讨论,主要目...
0硐探工程编录的相关标准与规范1目录一 探槽原始地质编录 .............................................................................
中石油煤层气有限责任公司探井、参数井井场标准化建设工程技术规定工程建设部勘探开发项目部二 0 一一年七月编制单位:工程建设部编 写...
仅供参考[整理]第1页共4页安全管理文书人工探井安全施工要求及措施日期:__________________单位:__________________仅供参考[整理]第2页...
立探井探C8煤层及瓦斯参数测定钻孔施工安全技术措施一、工程概况新疆东辰工贸有限公司卫东冲沟煤矿一期工程由浙江中宇实业发展有限公司新疆...
中石油煤层气有限责任公司探井、参数井井场标准化建设工程技术规定工程建设部勘探开发项目部二0一一年七月编制单位:工程建设部编写人:杜...
中石油煤层气有限责任公司探井、参数井井场标准化建设工程技术规定工程建设部勘探开发项目部二0一一年七月编制单位:工程建设部编写人:杜...
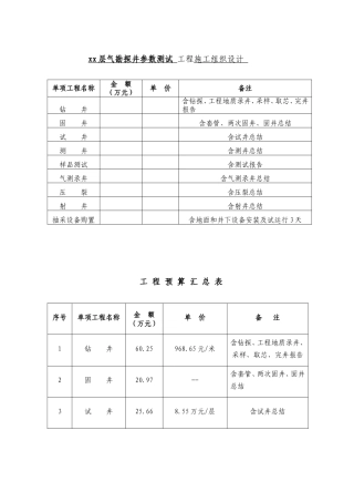
xx层气勘探井参数测试工程施工组织设计工程预算汇总表序号单项工程名称金额(万元)单价备注1钻井60.25968.65元/米含钻探、工程地质录井、...

