落花生教案师:话说这落花生啊,它不仅仅是一种农作物的名字,还是我们现代作家许地山的笔名。有的孩子就要问了:老师啊,我们的资料上写的...
同学们认识它吗?落花生它为什么叫“落花生”呢?它是在地上开花,花落以后在地下结果的作物,所以叫“落花生”。朝天区宣河乡小学黄厚吉17...
一,看拼音写汉字。péiyǎngzhòuwénbǎolǎnnàhǎ()()()()duànliànguìtáiwénzhàngtānlán()()()()二比一比,再组词惜辟漱留借...
河北阜平县有一条优美秀气的河,叫胭脂河。胭脂河边的山沟里有一个美丽的小山村,叫花山。花山村前村后的山坡沟壑满是花草树木,春天,满山...
*****************************************找课件,来莎莎课件站!(免费课件,免费教案,免费试卷)http://www.sasadown.cn国内最大的免费课件...
15、落花生第一课时学习目标1、能正确认读3个生字,会写7个字。正确读写“居然、榨油、便宜、爱慕、体面、吩咐、分辨”等词语,会用“居然...
《落花生》教学设计(第二课时)教学内容:人教版语文上册15课教学目标:1、.引导学生理解课文中含义深刻的句子,学习花生不求虚名、默默...
落花生说课稿一、说教材《落花生》是人教版第八册的第十七课,课文是一篇叙事散文,真实地记录了作者小时候的一次家庭活动和受到的教育。课...
15、落花生设计理念:1、根据语文新课程标准的基本理念,正确把握语文教育的特点。《落花生》这篇课文,要抓住重点句子,引导学生加深理解...
《落花生》教学设计教学目标1.理解课文思想内容,学习花生不求虚名、默默奉献的品格。使学生懂得“人要做有用的人,不要做只讲体面,而对...
一、带点的字选择正确的读音。便宜(bianpian)空地(kòngkōng)买种(zhǒngzhòng)散开(sànsǎn)二、选一选,填一填。价阶石()()钱()格()梯...
学习目标:1.学会本课7个生字,正确读写“居然、榨油、便宜、爱慕、体面、吩咐、分辨”等词语。会用“居然”造句。2.理解课文中含义深刻...
•根根胡须入泥沙,根根胡须入泥沙,•自造房屋自安家,自造房屋自安家,•地上开花不结果,地上开花不结果,•地下结果不开花。地下结果不...
99落花生落花生9落花生我们家的后园有半亩空地。母亲说:“让它荒着怪可惜的,你们那么爱吃花生,就开辟出来种花生吧。”我们姐弟几个都很...
《落花生》作业班级:姓名:得分:一、我能给下列句子加上适当的关联词1、()人们那么爱吃花生,()把地开辟出来种花生吧。2、花生()...
15落花生一、读拼音写词语zhàyóufēnfùmáotínɡshíliu()()()()kěɡuìshípǐnxiānhónɡnènlǜ()()()二、给带线字...
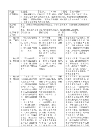
课题落花生设计人黄小梅课时第一课时教学目标1、掌握本课生字,正确读写“收获、吩咐、爱慕”等词语,会用“居然”造句。2、理解父亲所说的...
《落花生》作业设计一、读拼音写词语zhàyóufēnfùmáotínɡshíliu()()()()kěɡuìshípǐnxiānhónɡnènlǜ()()()二...
15、落花生许地山我们家的后园有半亩空地。母亲说:“让它荒着怪可惜的,你们那么爱吃花生,就开辟出来种花生吧。”我们姐弟几个都很高兴,...
落花生教学设计教学反思一、教分材析这篇精读课文着重讲了一家人过花生收获节的经过,通过对花生的好处的谈论揭示了花生不图虚名、默默奉献...

