广告业股份有限公司人事管理规章□总则第一条本公司员工之甄选、报到、保证、试用、任用、服务准则、加班、出差、公出、休假、请假、薪资、...
第1页共25页编号:时间:2021年x月x日书山有路勤为径,学海无涯苦作舟页码:第1页共25页深圳市广森投资发展有限公司组织机构设置及人事管理...
第1页共9页编号:时间:2021年x月x日书山有路勤为径,学海无涯苦作舟页码:第1页共9页专卖店、直销现场运作之-人事管理专卖店的现场运作是...
第1页共24页编号:时间:2021年x月x日书山有路勤为径,学海无涯苦作舟页码:第1页共24页娱乐业股份公司人事管理规章□总则第一条本公司为树...
旅游业股份有限公司人事管理规章□总则第一条旅游业股份有限公司及所属酒店、营业所、饭店等职员(以下统称本公司职员)之任免、调迁、保证、...
娱乐业股份有限公司人事管理规章□总则第一条本公司为树立制度、健全组织及管理,特依据有关政府法令订定本规则,凡本公司及所属职员的管理...
深圳市广森投资发展有限公司组织机构设置及人事管理方案(草)(二OO二年十月十五日)为加强广森投资发展有限公司企业内部规范管理,提高公...
FPDQMSMANUAL第一太平戴维斯物业管理质量手册行政人事部手册1.0序言2.0岗位职责2.1人事行政部岗位职责2.2劳资主管岗位职责2.3培训主管岗位...
第1页共8页编号:时间:2021年x月x日书山有路勤为径,学海无涯苦作舟页码:第1页共8页餐饮业人事管理规章第一章总则第一条餐饮业股份有限公...
第1页共53页编号:时间:2021年x月x日书山有路勤为径,学海无涯苦作舟页码:第1页共53页北京某投资开发公司管理规章制度第一章总则第一条宗...
第1页共18页编号:时间:2021年x月x日书山有路勤为径,学海无涯苦作舟页码:第1页共18页某公司人事管理工作规则第壹条本规则依据机械工业股...
访问员基础培训第一节访问基本技能要求一、实地访问流程二、朗读问卷不论是基础培训,还是在将来的项目培训中,在开始讲解问卷前,要求访问...
第1页共9页编号:时间:2021年x月x日书山有路勤为径,学海无涯苦作舟页码:第1页共9页七、酒店业股份有限公司人事管理规章汇编□总则第一条...
第1页共69页编号:时间:2021年x月x日书山有路勤为径,学海无涯苦作舟页码:第1页共69页人事管理的程序与规则一、人事管理规章□总则第一条...
第1页共36页编号:时间:2021年x月x日书山有路勤为径,学海无涯苦作舟页码:第1页共36页人事管理的程序与规则一、人事管理规章□总则第一条...
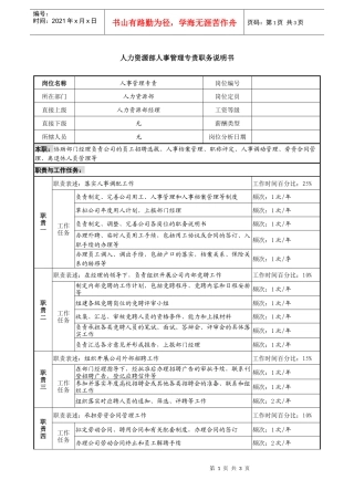
第1页共3页编号:时间:2021年x月x日书山有路勤为径,学海无涯苦作舟页码:第1页共3页人力资源部人事管理专责职务说明书岗位名称人事管理专...
第1页共31页编号:时间:2021年x月x日书山有路勤为径,学海无涯苦作舟页码:第1页共31页长城宾馆人事手册第一部份人事工作标准一、宾馆人事...
第1页共32页编号:时间:2021年x月x日书山有路勤为径,学海无涯苦作舟页码:第1页共32页会议规范(出处:中华民国司法院)【公布尔日期】54/07...
集团公司人〔2008〕270号关于下发《中铁二十局集团有限公司工程项目劳动人事管理暂行办法》的通知集团所属各单位:《中铁二十局集团有限公...
第1页共19页编号:时间:2021年x月x日书山有路勤为径,学海无涯苦作舟页码:第1页共19页.(.....)25万份精华管理资料,2万多集管理视频讲...

