镇外宣工作情况总结2009年以来,我镇认真制定外宣工作要点和《**镇外宣工作考核意见》,每年年初结合全镇下达的目标任务考核指标,明确全年...
办公室反商业贿赂自查自纠工作情况报告开展商业贿赂治理工作,是全面贯彻落实国务院第四次廉政工作会议精神,进一步加强党风廉政建设和反腐...
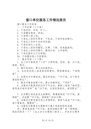
窗口单位服务工作情况报告窗口服务工作标准一、工作纪律(十不准)1、不准迟到、早退、旷工;2、不准擅自离岗、串岗;3、不准带小孩上班;4...
村级班子和工作情况考评报告年,在乡党委、乡政府的领导下,全乡认真贯彻党的xx大和xx届四中、五中全会精神,紧扣“发展、民生、和谐”主题...
产业协会筹备工作情况报告各位领导、各位同志:**县**产业协会经过认真的筹备,今天在这里召开成立大会。协会的筹备工作,自始至终得到了县...
城管执法工作情况的汇报提纲城管执法情况汇报材料一、全面加强素质教育,提升执法队伍新形象近年来,县城市管理局始终把打造一支“政治强、...
XX市人事局维稳工作情况的汇报xx市人事局维稳工作情况的汇报文秘114原创投稿尊敬的徐xx政委及巡视组各位领导,首先我代表XX市人事局对各位...
XX县加强和创新社会管理工作情况报告***乡加强和创新社会管理工作情况总结为进一步加强和创新社会管理工作,保障和改善民生,促进社会和谐...
2009年上半年全市行政复议工作情况2009年上半年,我市各级行政复议机关紧紧围绕市委市政府“保增长、保民生、保稳定”的工作目标,以创新行...
XX县区文化体育工作情况的汇报XX县区生态环境保护情况汇报中共XX县区委XX县区人民政府(2013年10月12日)在市委市政府的正确领导和市环保局...
社区委员会换届选举工作情况总结中共xxx政中社区委员会换届选举工作,在上级党组织和xx街党工委的正确指导下,以社区党委换届选举工作指导...
本周防控禽流感工作情况报告...市委、市政府:今年高致病性禽流感春防行动以来,我市至今未出现禽流感疫情。虽然3月14日市卫生局宣布结束卫...
春节期间慰问贫困群众工作情况的报告中共双汇镇委员会2012年春节期间走访慰问情况的报告县委组织部:根据县委、县政府有关要求,我镇党委高...
城市双修工作情况视察报告7城市双修工作情况视察报告根据市政协常委会工作计划,8月份,市政协组织部分市政协委员,深入xx区、xx县12个城市...
本次评估工作情况报告根据XX省文化厅云文社200920号文件、××文化局红文200972号文件及××市文化体育局开文发200965号文件关于开展全市乡...
自治区公路总段上半年信息工作情况总结范文今上半年,在自治区公路管理局党委的正确领导下,**公路总段党政十分重视信息管理工作。面对新的...
安监局关于对安全生产培训工作情况的工作汇报县政府:十月二十五日,县政府向我局反馈,有群众反映我局安全生产培训工作存在收费不办班的问...
城市管理工作情况调研报告根据县人大常委会2014年工作安排,x月15日至16日,县人大常委会副主任张晓录带领由部分常委会委员和人大代表组成...
XX市政务公开工作情况调研报告政务公开政务服务工作调研报告近年来,为深化基层政务公开,推进政务服务工作,着力构建服务政府、责任政府、...
XX市新闻出版局关于音像管理工作情况的报告尊敬的各位领导、各位代表,各位委员,同志们:我代表新闻出版局领导班子汇报月以来的履职情况,...

