美宝莲化妆品市场营销策划方案指导老师:邬老师班 级:2024 级市场营销 1 班第 六 组:****摘 要随着中国经济的高速进展,中国化妆...
网站概要设计说明书1 引言............................................................................................................
巴别塔网(Babel)概要设计说明书撰稿人: 张超翔、彭冲冲 时间 : 2024 。 5.29 小组成员: 陈钊、崔博彦、 罗显卓、彭冲冲、 张...
网站概要设计说明书(模板)1 引言....................................................................................................
网上招聘系统说明书概要设计编写人指导老师高伟小组成员目前版本编写日期目录1.导言.......................................................
目录1 引言..........................................................................................................................
网上书店系统的需求分析和概要设计摘要 随着互联网络的进展,网上书店越来越受人们所关注。通过网上书店,人们可以足不出户就选购自己所需...
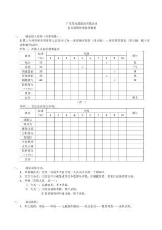
法官绩效考核管理系统概要设计说明书南京通达海信息技术有限公司文件标识:TDH-GKKJ—E—TS—T05模板版本:1.0文档版本:3。0作 者:康传稳...
系统概要设计说明书一、 引言 (一)编写目的 本阶段已在系统的需求分析的基础上,对北京督察局公务员量化测评系统做概要设计 。主要解...
xxxxx×××概要设计说明书(V。XXX)文档状态:文档标识:XXX—SD— [√] 草稿[ ] 正式发布[ ] 修改编 撰:编撰日期:保密级别:文...
文档编号: 移动营销管理系统概要设计说明书文 档 变 更 记 录日期版本说明作者目 录1引言..........................................
生日 惊喜 方案 策划为了弘扬公司企业文化、调动员工的积极性、加强员工归属感让员工感受到公司的温暖与关怀,从而减少人员流失、增强企...
交易所信用现货交易风险控制管理办法(试行第一章总则第一条为加强信用现货交易风险管理,维护交易当事人的合法权益,确保成都花木交易所有“...
电梯机房设备操作规程 一、 在机房内进行维修时,除因工作需要,且有绝对把握外,必须将电源开关断开,挂好明显标记,并派专人看守:二、...
概要设计说明书学院:计算机与信息工程学院专业:计算机科学与技术班级:2006-01 班作者:时间:2008-12-6四、概要设计说明书第 1页共 1...
浅议公司治理与内部审计摘要:公司治理作为解决现代公司所有权和控制权分离问题的一种制度安排,目的是要降低由财务信息不对称而导致的各项...
文档编号: 版 本 号:V文 档 名 称 :概要设计说明书项 目 名 称 :图书管理系统引言:1.1 编写目的:确定图书馆管理系统的总...
更多资料请访问.(.....)更多企业学院:...../Shop/《中小企业管理全能版》183 套讲座+89700 份资料...../Shop/40.shtml《总经理、高...
省建设行政主管部门负责全省建筑施工悬挑式脚手架的安全监督管理。各市、县(市、区)建设行政主管部门不负责本行政区域内建筑施工悬挑式脚手...
第一章行政管理 – 行政是政府中的机构和人员为了政府运转的有序化和条理化以及社会运行的稳定和安全而作出的程序化、制度化行为选择的总...

