作业条件危险性分析(LEC)法一、简述LEC评价法 是对具有潜在危险性作业环境中的危险源进行半定量的安全评价方法。该方法采用与系统风险率相...
JL CX01-S-01 危险源辨识、风险评价和风险控制策划一览表序号产品 /服务 /活动危险源危害说明评价要素分值风险值 D 风险等级风险控制...
危险源辨识、风险评价与风险控制管理标准1 目的为了对公司职业健康安全管理活动的危险源进行全面、正确地辨识和风险评价,判断重大风险和...
. 可编辑范本目录1、目的 ...........................................................................................................
仅供参考 [整理 ] 第 1 页 共 7 页安全管理文书危险源辨识、风险评价和风险控制管理制度日期: __________________单位: ______...
危险源辨识、风险评价与风险控制策划控制程序1.目的为了对能够控制和可能产生后果的危险源进行识别和评价,确保危险源能够得到有效控制,避...
220kV 黄沙变电站新建工程危险源辨识、风险评价和风险控制措施表鞍山新能实业有限公司220kV黄沙变电站新建工程项目部220kV 黄沙变电站新...
危险源辨识、 风险评价和风险控制措施表 1 工程危 险 源 辨 识 、 风 险 评 价 和 风 险 控 制 措 施 表工程公司二零...
危险源辨识 - 及 LEC评价法2 目录1. 目的 ........................................................... 3 2. 适用范围 ..........
仅供参考 [整理 ] 第 1 页 共 4 页安全管理文书危险源辨识、评价及重大危险源管理制度日期: __________________单位: ________...
危 险 源 辨 识 - 物 业 公 司危 险 源 辨 识 与 风 险 评 价 登 记 表编号: XKQWY/JL.03.02 No:05序号活动、产...
西安市地铁四号线工程车站设备安装与装修工程 D4AZZXSG-9标(大明宫站、大明宫北站)危险源的辨识和风险评估编制:审核:批准:深圳市华剑...
目录一、危险源识别 .................................................... 2二、重大危险源清单........................................
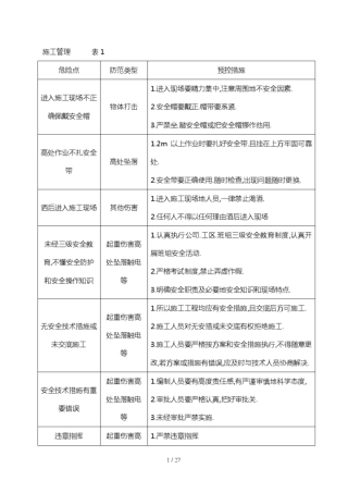
危险源危险点辨识与防控
危险源辨识和安全风险管理制度1 适用范围1.1 本制度适用于公司危险源辨识、风险评估和风险控制的管理。1.2 本制度适用于公司、分公司和...
危险源辨识及风险评价汇总表识别、评价:车文武、李智君核准:胥俊久日期: 2014-1-13 危险源辨识及风险评价汇总表工作活动序号危险因素...
危险源点辨识方法1、危险源点分析的方法。 在详细了解设备及系统的功能、结构以及运行情况后,根据工作任务、施工作业项目及操作目的,对...
仅供参考 [整理 ] 第 1 页 共 6 页安全管理文书危险源及安全风险辨识控制管理制度日期: __________________单位: ____________...
仅供参考 [整理 ] 第 1 页 共 4 页安全管理文书危险有害因素辨识及措施日期: __________________单位: __________________仅供...
. 精品巴彦双鸭山风电场风力发电机组安装工程危险源及危险环境因素辨识编制:日期:审核:日期:批准:日期:. 精品编制单位:黑龙江省兴...

