1/4依维柯卡车授权经销商服务商申请书申请城市():申请单位():申请时间():本项目联系人及联系方式():2/4()一、公司概况().公司基本信息(...
课后测试如果您对课程内容还没有完全掌握,可以点击这里再次观看。测试成绩:86.67分。恭喜您顺利通过考试!单选题1.有效开发经销商的流程...
代理商/经销商销售协议甲方(供方):东莞萧博士艾嘉实业有限公司地址:广东省东莞市大岭山镇鸡翅岭村四辉工业园电话:E-MAIL:乙方(需方...
如何开发经销商一、为什么要开发经销商?1、企业在开发市场模式有两种:A、自营营销网络,耗费企业资源太大。B、发展经销商网络,相对难控...
汽车售后服务管理第三章对经销商的有关要求第三章对经销商的有关要求第一节经销商概况21.6m2×2=43.2m2第二节经销商建设有关规定第三节经销...
易湃智能营销平台经销商推送新闻报价呈现位置说明易湃2013.3目录易车网呈现位置腾讯呈现位置网易呈现位置一、易车网呈现位置—新闻管理经销...
市场动态——大河车展比亚迪经销商“退网门”事件:大河车展比亚迪厂家与经销商、媒体激烈冲突时间:2010年8月27日12:00左右地点:郑州国际...
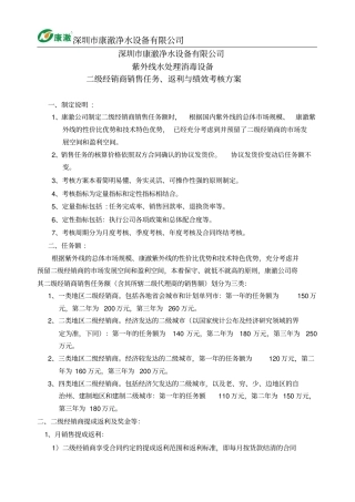
R深圳市康澈净水设备有限公司深圳市康澈净水设备有限公司紫外线水处理消毒设备二级经销商销售任务、返利与绩效考核方案一、制定说明:1、康...
下载后可任意编辑经销商会议发言稿范文大全(二)【经销商会议发言稿】范文一各位来宾、各位经销商朋友大家上午好!六月的湘湖风景秀丽、景...
下载后可任意编辑有关经销商会议发言稿尊敬的公司领导,各位嘉宾,合作伙伴们:大家下午好!正值这金秋气爽,丹桂飘香的季节,非常感谢大家...
下载后可任意编辑家电经销商会议领导发言稿家电经销商会议领导发言稿1各位嘉宾、朋友们:大家好!我是利仁公司xx地区区域经理xx,今日有幸...
下载后可任意编辑经销商大会优秀主持词【篇一】一、开场白尊敬的各位领导、各位嘉宾:大家下午好!为共谋XX公司未来规划进展之路,我们特召...
单选题1.公司化赢利系统的三件大事是指:√A搭班子、定战略、带队伍B定战略、建系统、带队伍C打造企业文化、制定公司中长期规划、制定年度...
101经销商的维持102分两部分经销商的培养业务员的成长103经销商的培养心态:经销商优势:天时地利人和。我们的优势:优质的产品强大...
单选题1.公司化赢利系统的三件大事是指:回答:正确1.A搭班子、定战略、带队伍2.B定战略、建系统、带队伍3.C打造企业文化、制定公司中长期...
经销商年会上的发言稿经销商年会上的发言稿1尊敬的各位领导、朋友们:你们好!今天,公司在此隆重召开总结代理商大会,我是济南柏泉有限公司...
目录一、开发经销商标准作业手册二、如何寻找及选择经销商三、开发经销商的技巧1四、管理好经销商的20条准则五、如何有效管理经销商六、厂...
经销商颁奖名称大全三篇经销商颁奖名称大全一篇最佳销售业绩之星{销售年度冠军.}最佳精英贡献之星{为客户解决大问题,并给公司带大收益,以公...
经销商会议开幕式发言稿经销商会议开幕式发言稿【篇一】尊敬的各位经销商朋友,各位嘉宾:大家上午好!聚力九皇,新品牌新高度!此时此刻,九...
附件:山东省兽药GSP合格企业名单(第二十一批)序号证书编号经营企业名称经营地址经营范围法人电话120120001东营区阳光农资经营部东营市东营...

