小学语文一年级上册期末测验卷一、我会连。(9分)Cchssh窗穿草长晨松说鼠送声二、读一读,写一写。(13分)ěrjiànfēiniǎoér朵看机mù...
1/9七年级英语上册语法专项练习题一、be(am、is、are)的基本用法,区别及其引导的一般疑问句和回答。am接在I之后,is放在单数的名词或代词...
1/10将下列句子变成否定句、一般疑问句、简略回答。1.Iamastudent.2.Heistenyearsold.3.Sheisaworker.4.Itisabird.5.Wearestudents.6.Theya...
三年级上册数学第二单小测验东刘小学刘贺仲:柏现启一、填空(23分)1、758+()=900225+275=()800-692=()362-()=54898-288-112...
《分式》、《分解因式》单元测验班别_____学号____姓名____________成绩___________一、选择题:(3×10=30分)题号12345678910答案1、要使...
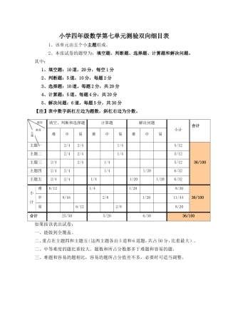
小学四年级数学第七单元测验双向细目表1、该单元由五个小主题组成。2、本张试卷的题型为:填空题、判断题、选择题、计算题和解决问题。其中...
1/12一般现在时练习题7+10一.写出单三形式go—die—work—catch--open--sing--wash—begin--clean--do—say--cry--like—sit--close--have...
1/6一、写出下列动词的第三人称单数形式。(讨论第三人称单数形式的变化规则)Model:cleancleans1)watch__________2)have__________3)cook___...
1/5一般将来时讲解与练习一、概念:一般将来时表示将来某个时间要发生的动作或存在的状态,及计划、打算或准备做某事。常常与表示将来的时...
1.根据现行建设项目投资相关规定,固定资产投资应与()相对应。A.工程费用+工程建设其他费用B.建设投资+建设期利息C.建设安装工程费+设备...
12017年一级消防工程师考试重点资料(消防安全技术实务重点汇总经典版)技术实务思考题答案汇总第一章燃烧基础知识1、如何理解燃烧的条件?...
初三数学作业姓名得分一、选择题(3’×8=24’)题号12345678答案1、下列图形:线段、正三角形、平行四边形、矩形、菱形、正方形、等腰梯形、...
1/13班别:姓名:学号:成绩:教材基础知识针对性训练与基本能力巩固提高1、写出下面各钟面上的时间。2、用两种方法写时间。3、根据时间画...
1/6一年级数学解决问题练习卷要求:1.读题3遍,将题读懂。2.列式计算,不要忘记写单位名称。3.会把答写完整。一、用数学:1.明明写毛笔字,...
1/40口算题班级:姓名:得分:用时:7+7=7+5=8+10=7+3=5+8=20-4=19-4=15+2=16-7=8+5=20-6=1+18=1+13=15-5=20-3=2+17=8+8=12-...
1/6m?nlíng门铃m?nlíngm?nlínggaerxiǎo门铃门铃个儿小,shǒuzàim?nbiānjìngqiāoqiāo守在门边静悄悄,yíanyíàntājiùjiào一...
1/2010以内加法练习题(一)姓名:_____得分:_____(共48题)5+3=3+5=4+5=2+0=2+4=1+0=1+4=2+7=4+3=6+1=4+3=2+3=3+2=0+0=3+...
1/2一元二次方程解法练习题姓名一、用直接开平方法解下列一元二次方程。1、0142x2、2)3(2x3、162812x4..25)1(412x5.(2x+1)2=(x-1)2.6...
1/7一元二次方程应用题专项练习一、列一元二次方程解应用题分析1、特点列一元二次方程解应用题是列一元一次方程解应用题的继续和发展,从列...
自然科学专技类《职业能力倾向测验(C类)第一部分常识判断1.我国目前仍是城乡发展不平衡的发展中国家,农业基础依然薄弱,农民增收的长效...

