下载后可任意编辑前台资料员个人自我总结与前台领班个人工作总结三篇汇编前台资料员个人自我总结不知不觉在资料员岗工作差不多一年了,作为...
下载后可任意编辑前台资料员个人自我总结与前台转正工作总结结尾汇编前台资料员个人自我总结不知不觉在资料员岗工作差不多一年了,作为1000...
下载后可任意编辑公司资料员述职述廉与公司跟单员年终总结汇编公司资料员述职述廉在近一年的时间里,通过领导及同事们的支持和帮助,对自己...
下载后可任意编辑公司资料员述职述廉与公司跟单员年度工作总结汇编公司资料员述职述廉20**年2月份怀着一种对新生活的期望与热情,我从辗转...
土建资料控制要点土建资料控制要点编制人:编制人:一、资料准备工作:一、资料准备工作:11、、在开工前应将施工许可证、规划许可...
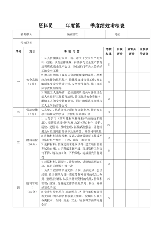
资料员年度第季度绩效考核表被考核人所在部门岗位考核区间序号项目考核内容考核权重自我评分监督员评分直接领导评分一安全意识(7分)1.认...
深圳文科园林股份有限公司主讲人:袁志高园林工程资料员和资料管理讲义讲解要点第一章、园林工程资料员的职责要求及工作内容第二章、园林工...
资料员考核题库一、单项选择题(每小题有4个备选答案,其中只有1个是正确选项。)专业基础知识1、工程建设法律的制定主体是()。A.国务...
株质安监统编2005文档-7701007□□施工文件归档资料(施工管理资料)保证资料工程名称:XXXXXXX改造工程建设单位:XXXXXXX份有限公司施工单...
项目部管理人员聘用合同为了建设好项目,加强项目经理部的内部管理,促进该工程项目的正常、有序的运行,调动项目部管理人员的积极性、主动...
资料员入门基础培训项目管理人员人员编排据项目情况不同,有所变化土建施工员:负责施工现场指导和监督班组干活,记工数管放工质量,安排材...
..全国水利水电工程施工现场管理人员(五大员)资料员单选题01、砂砾土用相对密度Dr表示,在填方工程中,一级建筑物,Dr取值为()(考生答...
2018年资料员资格考试题库及答案一、判断题1、建筑工程中的专业分包工程无论由何方发包的工程,分包单位都应按《建筑工程资料管规程》(DB1...
上海资料员试题本卷共分为1大题50小题,作答时间为180分钟,总分100分,60分及格。一、单项选择题(共25题,每题2分,每题的备选项中,只有...
此资料由网络收集而来,如有侵权请告知上传者立即删除。资料共分享,我们负责传递知识。资料员个人工作计划五篇工作计划是行政活动中使用范...
资料员试题C单选题第1题水利工程建设安全生产管理,坚持()的方针考生答案:BA、安全、经济B、安全第一,预防为主C、安全第一,综合治理D...
下载后可任意编辑资料员试用期工作总结(精选4篇)资料员试用期工作总结1一、流程中个别环节执行不力,造成上下环节脱节。如混凝土拆模报告...
下载后可任意编辑资料员工作计划资料员工作计划篇1自进入公司以来,我一直负责林桥社区生活保障房工程项目的资料整理、收集、管理工作,工...
下载后可任意编辑资料员个人述职报告怎么写【篇一】资料员个人述职报告怎么写时间匆匆流走,转眼已是我XXX担任项目部资料员第二个年头。在...
下载后可任意编辑资料员工作总结范文参考资料员工作总结范文参考(一)在xxxx期间我主要是跟着洪工在各施工场地进行砖砌体等砌筑检查、砼浇...

