四川省乐山市2013届期末统考历史试题本卷共24小题,每小题2分,共48分。在每小题给出的四个选项中,只有一项是最符合题目要求的。1.下组...
第五章新文化运动和中国共产党的诞生第三节中国共产党的诞生测试【同步达纲练习】一、选择题1.中国共产党“一大”会议下列代表属于湖北的...
辽宁省葫芦岛市2016-2017学年高一历史上学期拓展训练(11.6)一、选择题(共30小题,每小题1.5分,共45分。每小题只有一个选项符合题意。)...
江西省樟树市2017-2018学年高一历史上学期第二次月考试题一、选择题(每小题3分,共60分。每题只有一个正确选项。)1.商代的统治者在封赏贵...
2016-2017学年甘肃省天水市高一(上)期中历史试卷一、选择题1.“古代的住宅,东偏是祠堂,即庙,西偏是家屋,即寝。古代的家庭,最重要的...
“四地六校”联考2015-2016学年上学期第一次月考高一历史试题(考试时间:90分钟总分:100分)第Ⅰ卷(选择题,60分)一、单项选择题。请运...
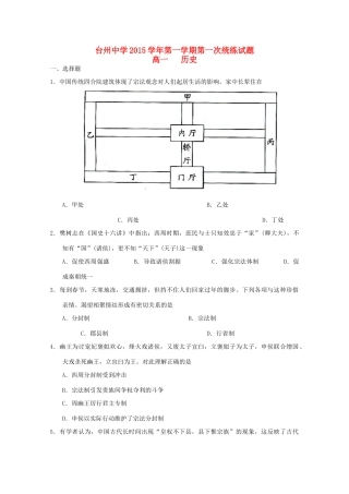
台州中学2015学年第一学期第一次统练试题高一历史一、选择题1.中国传统四合院建筑体现了宗法观念对人们起居生活的影响。家中长辈住在A.甲...
2015-2016学年度上学期六校协作体高一期末考试试题历史本试卷分第I卷(选择题)和第II卷(非选择题)两部分,时间为90分钟,满分100分。第I卷...
2017-2018学年度上学期月考(1)试题高一历史时间:60分钟分数:100分一、单项选择题:每题2分,30小题,共60分。1、中国人很早就对“王”...
云南省开远市2016-2017学年高一历史上学期期中试题说明:本试卷分为第Ⅰ卷(选择题)和第Ⅱ卷(非选择题)及答卷卡三部分,共100分。考试时...
2017年高一上学期期中考试历史试题2017.11本试卷分选择题与非选择题共100分考试用时90分钟第一卷选择题一、选择题(本题共32道小题,每小题...
第2讲古代与近代欧洲历史上的改革[考纲要求]1.梭伦改革。2.欧洲的宗教改革。3.俄国农奴制改革。考点一推动雅典城邦民主制发展——梭伦改革1...
湖南省茶陵县2017-2018学年高一历史上学期第一次月考试题时量:70分钟,总分:100分一、选择题(2分/个*30个=60分)1.在河南境内,古代间有...
第1题图2016学年第一学期期中考试高一历史试题卷考生须知:1.本试题卷分选择题和非选择题两部分,共7页,满分100分,考试时间90分钟。2.选...
肇庆市中小学教学质量评估2015—2016学年第一学期统一检测题高一历史本试卷共6页,满分100分。考试用时90分钟。注意事项:1.答卷前,考生务...
选修部分专题11.阅读下列材料:材料一太史公曰:商君,其天资刻薄人也。迹其欲干孝公以帝王术,挟持浮说,非其质矣。且所因由嬖臣,及得用...
福建省福州市马尾区2017-2018学年高一历史上学期期中试题第I卷单项选择题(35题,共70分)一、单项选择题(本大题共35小题,每小题2分,共7...
辽宁省铁岭市开原市第二高级中学2020-2021学年高一历史上学期期初考试试题考试范围:第一单元;考试时间:100分钟注意事项:1.答题前填写...
2016-2017学年黑龙江省绥化市高一(上)期中历史试卷一、选择题(共24小题,每小题2分,满分60分)1.西周宗法制的核心是()A.嫡长子继承...
河北省唐山市2017-2018学年高一历史上学期期中试题说明:考试时间60分钟,满分100分。卷Ⅰ(选择题共60分)一.选择题(共40小题,每小题1.5...

