钻井液的 pH 值和碱度1、钻井液的 pH 值通常用钻井液滤液的 pH 值表示钻井液的酸碱性 由于酸碱性的强弱直接与钻井液中粘土颗粒...
处理低碱度低浊度水库水的讨论处理低碱度低浊度水库水的讨论 摘 要:本文笔者通过比对试验,表明先加碱剂氢氧化钙来提高碱度,再选用混凝...
一. 天平旳使用试验室电子天平:梅特勒-托利多 AL204/011. 工作原理电磁力平衡旳原理2. 基本操作使用环境:首先,放置天平旳工作台应...
硝化系统与 pH 值关系(2007-05-1922:51:41)©分类:七彩水质专题发生硝化反应,那么必须控制污泥龄大于硝化细菌的世代时间方可。按照污水...
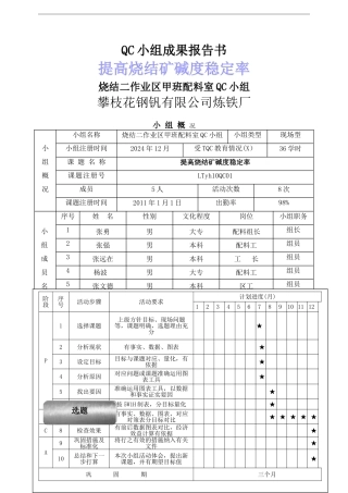
QC 小组成果报告书提高烧结矿碱度稳定率烧结二作业区甲班配料室 QC 小组攀枝花钢钒有限公司炼铁厂小 组 概 况小 组 概 况小组名称...
水质总碱度检测方法1.目的本方法规定了用酸式滴定法测定工厂生产用水及生活饮用水的总碱度。2.范围适用于工厂所有生产用水及生活饮用水。3....
一. 天平的使用 实验室电子天平:梅特勒-托利多 AL204/01 1. 工作原理 电磁力平衡的原理 2. 基本操作 使用环境:首先,放置天平...
精品文档---下载后可任意编辑高磷赤铁矿高碱度浮选废水处理技术及工艺讨论的开题报告一、讨论背景高磷赤铁矿是一种资源丰富、广泛分布的矿...
精品文档---下载后可任意编辑高碱度的中间包覆盖剂和结晶器保护渣若干特性的讨论的开题报告一、选题意义炼钢中,中间包覆盖剂和结晶器保护...
精品文档---下载后可任意编辑高碱度微污染水体强化混凝及系统优化讨论的开题报告一、讨论背景及意义水资源保护和水环境治理已成为我国可持...
精品文档---下载后可任意编辑高碱度内配碳团块高温直接还原制备铁粒技术的开题报告讨论背景:铁是一种重要的金属,广泛应用于工业生产中,...
下载后可任意编辑碱度对混凝效果影响及调节方式浅析碱度对混凝效果影响及调节方式浅析 胡世义 王晓军 Analysis of the Influence of...
水质碱度(总碱度、重碳酸盐和碳酸盐)的测定酸碱指示剂滴定法水的碱度是指水中所含能与强酸定量作用的物质总量。水中碱度的来源是多种多样...
初 始 碱 度 对 铜 绿 微 囊 藻 生 长 影 响 的 讨 论*王 思 莹 马 文 林 # 张 君 枝( 北京应对气候变化讨论和...
下载后可任意编辑碱度对混凝效果影响及调节方式浅析碱度对混凝效果影响及调节方式浅析 胡世义 王晓军 Analysis of the Influence of...
碱度的测定方法一指示剂滴定法1适用范围本方法适用于天然水、循环冷却水、锅炉水、凝结水、除盐水和给水中碱度的测定。2分析原理水中碱度是...
自动电位滴定仪测定工业纯碱总碱度实验背景介绍一、分析化学实验分类1、重量分析法2、滴定分析法:通过标准溶液与试液的反应,得出消耗标液...
1实验一酸度和总碱度的测定(一)目的(1)了解酸度和总碱度的基本概念。(2)掌握指示剂滴定法测定酸度和总碱度的原理和方法。(二)原理酸度是指...
2.水样酸度和碱度的测定——酸碱滴定法一、目的和要求1.掌握酸度和碱度的基本概念;2.学习酸度和碱度的测定方法。1.酸度——指水中能与...
水中总碱度的测定课件•引言•水中总碱度的定义及来源•水中总碱度测定的基本原理•水中总碱度测定的实验步骤•水中总碱度测定的数据处理与...

