DDDDDD40DDDDDDDDDDDDDDDDDD1:DDD20DDDDDDDDDDDDDDDDDDDDDDDDDDD20DDDDDDDDDDDDDDDDD20DDDDDDDDDDDDD20DDDDDDDDDDDDDDDDDDDDDDDDDDDDDDDDDD...
.c项目考核容分值临床基本技能病史采集1、着装整洁、态度和善、礼貌,得 1 分;2、条理清晰,能运用技巧询问病人较敏感的问题,得2 分;...
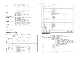
YOURLOGO产后出血操作评分文件排版存档编号:[UYTR-OUPT28-KBNTL98-UYNN208]产后出血处理评分标准单位姓名得分项目实施要点分值扣分用物8 ...
精品 word 文档值得下载值得拥有企业绩效考核评分标准一、目的1、为了更好的引导员工行为,加强员工的自我管理,提高工作绩效,发掘员工潜...
六一节目评分标准周田小学 XX 年庆祝“六一”儿童节文艺汇演节目评分标准“六一”儿童节是广大少年儿童自己的节日,为了让少年儿童度过一...
精品文档---下载后可任意编辑钢结构试题课程代码:02442一、单项选择题(本大题共 20 小题,每小题 2 分,共 40 分)在每小题列出的...
精品文档---下载后可任意编辑护理学基础试卷(课程代码 02997)本试卷共 5 页,满分 l00 分,考试时间 l50 分钟。考生答题注意事项:1...
精品文档---下载后可任意编辑男子 100 米分值成绩分值成绩手计电计手计电计11 秒 812 秒 0413 秒 914 秒 1419.3011 秒 912 秒...
精品文档---下载后可任意编辑一、手卫生一般洗手(一)目的:去除手部皮肤污垢、碎屑和部分致病菌。(二)实施要点1.洗手指征:(1)直接接触...
一、手卫生……………………………………………………………………1二、无菌技术………………………………………………………………… 3三...
精品文档---下载后可任意编辑及评分标准目 录1、无菌技术2、生命体征监测技术3、口腔护理技术4、鼻饲技术5、胃肠减压技术6、女病人留置导...
精品文档---下载后可任意编辑操作者准备:着装法律规范、洗手准备 评估:评估床单位及被褥是否安全、舒适、清洁、 周围有无患者进餐或作...
精品文档---下载后可任意编辑编写:田秀美1.(2024·新课标全国卷文综·41)(12 分)阅读材料,回答问题。材料西方的崛起曾被视为世界历...
精品文档---下载后可任意编辑儿童脓毒症病情评分模型的建立与评价的开题报告一、讨论背景和意义脓毒症是严重的全身性感染,其常见原因是细...
精品文档---下载后可任意编辑倾向性评分方法及其在伽玛刀治疗垂体腺瘤疗效评价中的应用的开题报告一、选题背景和讨论意义伽马刀是一种利用...
河南省 2024 年普通高校招生体育专业术科考试方法和评分标准一、身体素养考试项目(考生必考项目,120 分)①100 米跑(40 分)② 立...
6S 活动评分与奖惩细则一、评分目的:推行 6S 活动,除了要制订一个详尽的计划外,在具体落实的过程中,每一个项目都应该定期查检,考核...
精品文档---下载后可任意编辑代谢综合征评分与 Framingham 风险评分预测心血管疾病的比较的开题报告一、讨论背景与意义代谢综合征是一种...
精品文档---下载后可任意编辑从竞技蹦床网上个人评分规则的演变探究其技术运作的进展动向的开题报告为了提高竞技蹦床竞赛的公正性和科学性...
第一项 一般洗手操作考核评分标准……………………………………3第二项 无菌技术操作考核评分标准……………………………………4第三项 ...

