下载后可任意编辑和谐质检模范区建设工作方案与哈尔滨建设工程重特大安全事故应急预案汇编和谐质检模范区建设工作方案为贯彻落实省局打造“...
下载后可任意编辑和谐质检模范区建设工作方案与品牌营销促销策划汇编和谐质检模范区建设工作方案为贯彻落实省局打造“和谐质检模范区”工作...
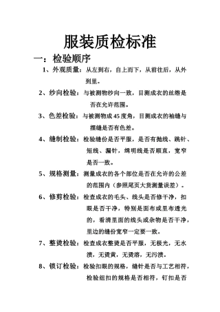
服装质检标准一:检验顺序1、外观质量:从左到右,自上而下,从前往后,从外到里。2、纱向检验:与被测物纱向一致,目测成衣的丝绺是否在允...
酒店质检管理体系质量管理体系的工作目标:提高宾客满意主,增加酒店竞争力;持续改进,减少违纪行为的发生,保证和提高服务质量、减少服务...
质检工程师职务说明书岗位名称质检工程师岗位编号所在部门项目部岗位定员5直接上级质量管理部长工资等级直接下级无岗位分析日期本职:负责...
质检站农产品质量检测工作方案为认真贯彻贯彻《农产品安全法》以及《石家庄市农产品市场准入实施方案》等法律法规,切实加强我县市场蔬菜质...
学院毕业实习报告专业:模具设计与制造班级:级模具班学号:03280105姓名:张翠指导教师:纪兴华成绩:学院教务处编印毕业实习报告实习名称...
人教版小学六年级语文下册素质检测试题一、一锤定音(5分)(找出正确读音)勉强(qiǎngqiáng)兴奋(xīngxìng)瘦削(xiāoxuē)文件夹...
下载后可任意编辑农业局农产品质检站上半年工作总结(多篇范文)与农业局农技体系建设和服务工作总结汇编农业局农产品质检站上半年工作总结在...
下载后可任意编辑农业局农产品质检站上半年工作总结(多篇范文)与农业局农场管理站半年工作总结汇编农业局农产品质检站上半年工作总结在局党...
下载后可任意编辑农业局2024年工作总结及2024年工作计划与农业局农产品质检站2024年上半年工作总结汇编农业局2024年工作总结及2024年工作计...
下载后可任意编辑农业局2024年工作总结与农业局农产品质检站2024年上半年工作总结汇编农业局2024年工作总结农业局XX年工作总结今年以来,我...
安徽省合肥市2011年高三第三次教学质量检测语文试题第Ⅰ卷(阅读题,共66分)一、(9分)阅读下面的文字,完成1~3题。草原文化作为人类社...
存瑞中学2014-2015学年度第二学期高二第二次质检高二数学试题(文)考试时间:120分钟总分150分一、选择题(下列各小题都有四个选项,请把正...
下载后可任意编辑关于质检员工作职责1、协助主管制定所辖范围内产品成品的检验标准和相关管理制度;2、向相关部门传达并解释成品质量检验的...
下载后可任意编辑关于财务出纳个人工作总结与关于质检员转正工作总结汇编关于财务出纳个人工作总结总结一:财务出纳个人工作总结20xx年9月...
天津市武清区2015届高考化学质检试卷(三)一、选择题(共6小题,每小题3分,满分18分)1.(3分)当身处贴有下列标志的环境时,行为不正确...
广东省梅州市梅江区2018届九年级化学上学期第二次质检试题说明:全卷共6页,满分100分。考试时间80分钟。可能用到的相对原子质量:H-1C-12N...
二O一O年九年级教学质量监测考试化学试题注意事项:1.本试题分第I卷和第Ⅱ卷两部分,共6页。第I卷2页为选择题,16分;第Ⅱ卷4页为非选择题...
安徽省马鞍山市高三英语第三次质检测试新人教版试卷

