咼空防物料及人员坠洛措施(幕墙工程)为预防高处坠落事故发生,保证施工安全,由项目经理对安全生产全面负责,制订各项安全规章制度,组织...
- 1 - 小学语文总复习归类资料 一、汉语拼音 汉语拼音是帮助识字和学习普通话的工具。在小学阶段要求熟练掌握声母、韵母、拼音、声调...
精品文档---下载后可任意编辑GMP 认证申报资料及现场检查中发现的问题 2024-01-28 15:01:52| 分类: 工作【 GMP 知识】 | 标签:...
武汉大学考博资料搜集汇总: 一、规定官方文献:1、武汉大学招收攻读博士学位硕士简章武汉大学是国家教育部直属旳综合性重点大学,涵盖哲...
小学生环保知识竞赛题库资料及答案 各种各样的其他气体 56、地球臭氧层的作用是什么臭氧层是大气中很重要的一层它能吸收太阳光中大部分的...
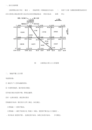
一、读识方格网图 方格网图由设计单位(一般在1:500的地形图上)将场地划分为边长a=10~40m的若干方格,与测量的纵横坐标相对应,在各方格角...
实验诊断 一. 选择题 A 型选择题 1.下列哪种疾病不引起白细胞总数增多 D A. 急性心肌梗死 B. 慢性肾炎尿毒症 C. 百日咳 D. ...
实木地板铺装辅料及铺装全过程 您购买的实木地板,仅仅是家装的半成品。要完全体现实木地板的使用价值,关键在于铺装。实木地板铺装都是固...
安 全 资 料 及 内 业 资 料 管 理 细 则 一 、 总 则 1、 内 业 资 料 是 真 实 记 述 和 反 映 工 程 ...
精品文档---下载后可任意编辑镁合金表面环氧涂层中防锈颜料及缓蚀剂的讨论的开题报告一、选题背景及意义镁合金作为一种轻质、高强度的金属...
精品文档---下载后可任意编辑镁合金压铸废料分料及收集、囤积、运输的安全管理讨论的开题报告一、选题背景随着工业化和城市化进程的加快,...
精品文档---下载后可任意编辑工程名称:建设单位:监理单位:施工单位:项目专业技术负责人:编制人:竣工日期 年 月 日桩基工程概况鲁...
精品文档---下载后可任意编辑1. Fourier Transform problem. 1)For an image given by the function f(x,y)=(x+y)3 where x,...
精品文档---下载后可任意编辑乳腺派杰氏病临床资料及影响预后因素分析的开题报告开题报告一、选题背景乳腺派杰氏病,又称为乳管内乳头状瘤...
区别:有没有新的物质生成区别:在化学变化中 , 是否可以再分区别:看化学式是不是只有一种元素符号如: O2 是单质, CO2 是化合物原...
精品文档---下载后可任意编辑中国山峰资料及户外运动资源信息查阅系统的开发讨论的开题报告一、选题背景随着人们生活水平的提高,户外运动...
1 、 专 利 存 在 的 意 义 :从法律层面上讲:专利法第1 条,为了保护专利权人的合法权益,鼓舞发明制造,推动发明制造的应用,...
精品文档---下载后可任意编辑不同硒源饲料及添加水平对肉仔鸡抗氧化功能及肉品质的影响的开题报告1. 讨论背景随着人们生活水平的提高和健...
精品文档---下载后可任意编辑不同基质、肥料及控根技术对浙江楠容器苗快速成型的影响的开题报告开题报告:一、讨论背景和意义浙江楠是一种...
精品文档---下载后可任意编辑Ti、Ce 对 Zn-22Al 钎料及 CuAl 钎焊接头性能影响的讨论的开题报告题目:Ti、Ce 对 Zn-22Al 钎料及 C...

