卷一1、计量、测温和取样作业完后,要盖好作业孔,用棉纱(布)擦净器具,禁止使用化纤物。2、加油站邻近单位发生火灾时,可继续营业但应向上级报...
危化品、消防安全专项工作方案[本站推荐]根据上级方案要求,为确保我校消防、危化品的安全,加强消防、危化品的管理与隐患整改,我校将进行...
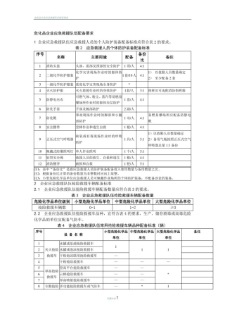
市危化品领域安全生产执法行动方案根据《关于开展XX省危险化学品安全生产“三项行动”工作的通知》(苏安监〔2009〕108号)以及《XX市安全...
危化品应急预案演练情况报告危化品应急预案1.事故类型和危害程度分析丙烷是易燃品极易燃烧爆炸,与空气混合能形成爆炸性混合物,遇明火、高...
危化品泄漏应急演练方案一、演练目的:1、检验应急救援预案编制的科学性、实用性和可操作性,发现应急预案编制过程中存在的问题,并改进。2...
危化品泄漏应急处置预案规范医院危险化学品泄漏事件的应急处置,最大限度降低事故危险程度,保护患者、员工及来访者人身和医院财产安全。2....
危化品、烟花爆竹安全标准化工作实施方案一、指导思想以科学发展观为统领,坚持安全生产发展理论,全面贯彻“安全第一、预防为主、综合治理...
安全标准化体系台账、记录汇编XXXXXXXXX公司2012年8月目录法律法规意识调查表.............................................................
危化品两个体系建设方案危险化学品管理工作总结新东股份王保才近年来,我们按照上级安监部门的有关要求,深入开展隐患排查,不断强化安全生...
危险化学品安全技术第一节危险化学品安全基础知识一、危险化学品的概念及类别划分1.危险化学品的概念危险化学品是指具有爆炸、易燃、毒害、...
安全标准化体系台账、记录汇编XXXXXXXXX公司2012年8月目录法律法规意识调查表.............................................................
区危化品安全生产专项整治工作方案一、指导思想坚持“安全第一,预防为主,综合治理”方针,以隐患排查治理为工作主线,以重点企业、重点环...
卷一1、计量、测温和取样作业完后,要盖好作业孔,用棉纱(布)擦净器具,禁止使用化纤物。2、加油站邻近单位发生火灾时,可继续营业但应向上级报...
危化品企业安全无小事作者:徐晓航…文章来源:本站原创点击数:97更新时间:2010-10-29洛染股份有限公司“7·15”事故爆炸现场深夜发生的...
工厂常用危化品安全技术说明书目录一、甲烷安全技术说明书...............................................................................
危化品泄漏应急处置预案规范医院危险化学品泄漏事件的应急处置,最大限度降低事故危险程度,保护患者、员工及来访者人身和医院财产安全。2....
危化品泄漏应急演练方案一、演练目的:1、检验应急救援预案编制的科学性、实用性和可操作性,发现应急预案编制过程中存在的问题,并改进。2...
危化品、烟花爆竹安全标准化工作实施方案一、指导思想以科学发展观为统领,坚持安全生产发展理论,全面贯彻“安全第一、预防为主、综合治理...
危化品危废泄漏事故应急演练
校园危险品管理应急预案莱西市经济开发区中心中学学校危险化学品事故专项应急预案为了加强对危险化学品事故的有效控制,最大限度地降低事故...

