许可证号_____________ 设 立 印 刷 企 业 申 请 书印刷企业名称______________________ 敬 告1、在签署文件和填表前,申请人应...
规则:说清楚、听清楚、小声•元旦春节元宵节•妇女节植树节清明节•劳动节端午节护士节•母亲节儿童节父亲节•建党节建军节七夕节•中元节...
关于组建业主大会筹备组的公告(第号)根据国务院《物业管理条例》、《成都市物业管理条例》、《成都市业主大会活动规则》、《<成都市业主...
(内资)公司设立登记申请书敬告、申请人在填写本申请书前,可参考《企业注册分类指南》和《企业申请表格(文书)示范文本》,以上文件可登...
1.内外资企业设立流程企业名称预先核准登记验资报告审计内外外商投资企业设立审批资资内、外资企业设立登记组织机构代码证书国、地税开业...
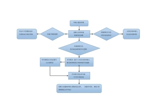
受理人员对申请审查作出处理申请人提出申请作出不予受理决定并告知向有关单位申请申请材料齐全符合法定条件的予以受理许可机关20个工作日内...
-1-/24会计师事务所及其分支机构设立审批办事指南(年版)一、事项名称会计师事务所及其分支机构设立审批二、事项类别行政许可三、设立依据...
•元旦春节元宵节•妇女节植树节清明节•劳动节端午节护士节•母亲节儿童节父亲节•建党节建军节七夕节•中元节教师节中秋节•国庆节冬至节...
下载后可任意编辑创卫生城市和社区设立动员会与创和谐税收发言材料汇编创卫生城市和社区设立动员会深化“一员双岗”制度,同志们开展“进社...
下载后可任意编辑农村基层党组织设立会发言与农村基层党风廉政讲课稿汇编农村基层党组织设立会发言为我提供了一个与兄弟市沟通学习的好机会...
下载后可任意编辑农村基层党组织设立会发言与农村基层工作大会市长讲话稿汇编农村基层党组织设立会发言为我提供了一个与兄弟市沟通学习的好...
学校申请设立医疗机构申请书医疗机构申请书范文转自互联网,真实性自行认定一、申请单位名称:牡丹区xx乡xx卫生室法人代表:身份证号码:负...
学校申请设立程序受理机构:市及各县市区教育局民管办办公时间及地址:工作日市及各县市区教育局民管办联系方式:服务内容概述:政策法规依...
事业单位法人设立登记备案申请书《事业单位法人设立登记(备案)申请书》填写说明1.统一社会信用代码。不填。2.单位名称。经审批机关批准的...
拟设立典当行申报材料的式样及要求附件2设立典当行或典当行设立分支机构申报材料清单及要求第一部分区级主管部门的材料式样及要求一、材料...
企业安全管理机构设立文件2————————————————————————————————作者:—————————————————...
关于设立地方性金融资产管理公司的可行性报告20XX年0110保险资产管理公司的设立保险资产管理公司是专门管理保险资金的金融机构。主要业务是...
关于设立XX医院的申请设立xx综合性民营医院的申请报告(可行性报告)尊敬的县领导:随着我国医疗体制的不断深化改革,医疗市场竞争日趋激烈...
个人收集整理勿做商业用途1/12第四章企业地设立第一节企业创立地筹划明确创业地目地确立创业地发展战略适当地市场定位创业地技术条件创业地...
XX省设立旧机动车鉴定评估机构审批商务部《关于规范旧机动车鉴定评估管理工作的通知》一、审批依据。XX省二手车鉴定评估机构设立(变更)审...

