NSAID相关性胃肠病再认识NSAID-RelatedGastrointestinalComplications第一页,共六十四页。非甾体类抗炎药〔NSAIDs〕全球应用最广泛的药...
胃肠动力治疗仪胃肠动力治疗系统产品介绍胃肠动力治疗系统是采用高科技智能生物音频技术、数字合成技术,生产成特定胃肠生物起搏电信号,对...
内镜下治疗胃肠息肉围手术期的护理消化道息肉尤其是腺瘤性息肉是重要的癌前病变,以往多主张手术切除,1971年,Classen,Wolff等相继报告经...
1/8DDDDDDDDD胃肠穿孔病人的护理胃肠穿孔病人的护理陈堂芝一、病因:痰湿热郁虚气阻于胃胃失安和嘈杂、饮食不节:嗜酒无度过食肥甘辛香燥热...
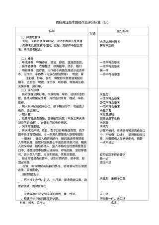
胃肠减压技术的操作及评分标准(分)标准分值扣分标准(―)评估与解释、询问、了解患者身体状况,评估患者鼻孔是否通畅。未评估鼻腔情况、...
重症患者胃肠功能障碍的诊断与处理急性胃肠损伤的定义和分级一、定义年欧洲重症医学会腹部疾病工作组指出,胃肠道功能障碍是描述发生在之外...
孩子胃肠也有生长痛妈妈造吗平常我们经常听到孩子说自己肚子疼,但带孩子去医院检查又查不出有什么问题,所以,一些父母难免会怀疑孩子是用...
胃肠间质瘤剖析课件•胃肠间质瘤的症状与诊断•胃肠间质瘤的治疗定义与分类总结词胃肠间质瘤是一种起源于胃肠道间质组织的肿瘤,通常分为良...
胃瘤靶向物治中国家共年版理件•靶向药物治疗概述01胃瘤述定义与分类定义胃肠间质瘤是一类起源于胃肠道间叶组织的肿瘤,是非上皮性肿瘤,但...
胃肠功能和动力障碍疾病护理课件•胃肠功能和动力障碍疾病概述•胃肠功能和动力障碍疾病的护理原则•常见胃肠功能和动力障碍疾病的护理•胃...
•胃肠间质瘤概述•靶向药物治疗与药物监测的重要性•药物监测的临床实践目录•药物监测的护理管理•药物监测的伦理与法律问题•未来展望与...
胃肠神经官能症康复治疗护理课件•胃肠神经官能症概述•胃肠神经官能症的康复治疗•胃肠神经官能症的护理•胃肠神经官能症的预防与保健•胃...
胃肠减压患者胃管置入长度研究进展课件•引言•胃肠减压患者胃管置入长度的影响因素•胃肠减压患者胃管置入长度的研究进展•胃管置入长度对...
胃肠动力疾病护理课件•胃肠动力疾病概述目•胃肠动力疾病护理原则•常见胃肠动力疾病的护理•胃肠动力疾病的预防与保健•胃肠动力疾病患者...
胃肠外科围手术期全程营养管理中国专家共识护理课件•引言•围手术期全程营养管理的重要性•围手术期全程营养管理策略•中国专家共识内容解...
胃瘤病例•病例概述•胃肠间质瘤病理分析•胃肠间质瘤临床表现与诊断•胃肠间质瘤治疗进展•病例讨论01病例概述患者基本信息患者年龄:56岁...
胃肠减压通用课件•胃肠减压概述•胃肠减压的设备与操作•胃肠减压的临床应用•胃肠减压的并发症及处理•胃肠减压的护理与患者教育CHAPTER0...
胃肠术后吻合口瘘的观察与护理课件目录•吻合口瘘概述•吻合口瘘的观察要点•吻合口瘘的护理措施•吻合口瘘的预防措施•吻合口瘘的案例分析...
胃肠外科围手术期全程营养管理中国专家共识要点解读护理课件•围手术期全程营养管理的重要性•中国专家共识要点解读•护理在围手术期全程营...
胃肠手术后病人的饮食调整与生活护理课件目录引言目的和背景目的背景内容概览01020304饮食调整的重要性及原常见食物与营养补充建生活护理要...

